来源 :北极星电力网2024-09-29
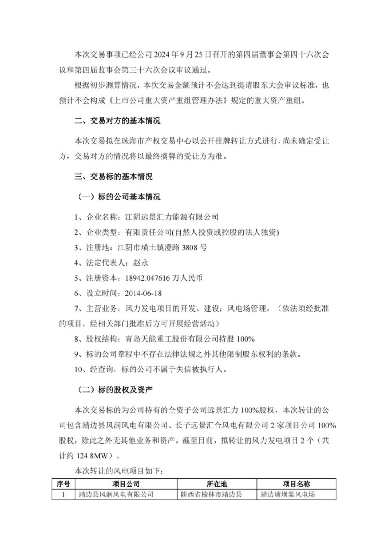
9月25日,天能重工发布《关于拟挂牌转让全资子公司远景汇力100%股权的公告》。公告指出,天能重工拟公开挂牌转让全资子公司江阴远景汇力能源有限公司(简称“远景汇力”)100%股权。
远景汇力包含靖边县风润风电有限公司、长子远景汇合风电有限公司2家项目公司100%股权,除此之外无其他业务和资产。截至目前,拟转让的风力发电项目2个,装机容量共计约124.8MW。
天能重工表示,公司本次出售全资子公司股权事宜,是落实公司新能源板块滚动发展战略的需要,属于正常经营行为。此次子公司股权交易将优化公司资产配置,进一步提升公司资产流动性,优化公司整体资产结构,降低资产负债率。
公告原文如下:



