来源 :世纪储能2023-02-16
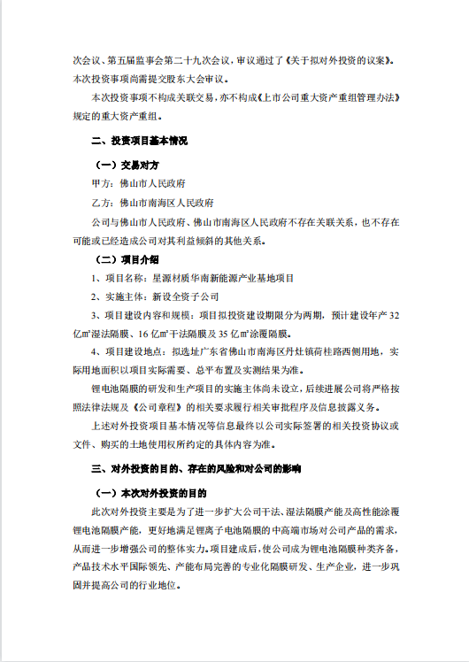
2月2日,星源材质发布公告称,公司拟在广东省佛山市南海区投资建设锂电池隔膜生产基地。项目拟投资总额为100亿元(固定资产投资),拟分为两期建设年产32亿㎡湿法隔膜、16亿㎡干法隔膜及35亿㎡涂覆隔膜。
星源材质表示,此次对外投资主要是为了进一步扩大公司干法、湿法隔膜产能及高性能涂覆锂电池隔膜产能,更好地满足锂离子电池隔膜的中高端市场对公司产品的需求,从而进一步增强公司的整体实力。
据了解,星源材质是专业从事锂离子电池隔膜研发、生产及销售的新能源、新材料和新能源汽车领域的国家级高新技术企业。公司生产的锂离子电池隔膜主要包括干法隔膜、湿法隔膜以及在干湿法隔膜基础上进行深加工的涂覆隔膜,产品广泛应用于新能源汽车、储能电站、电动自行车、电动工具等领域。
据悉,星源材质的客户包括宁德时代、比亚迪、中创新航、国轩高科、欣旺达、亿纬锂能、蜂巢能源科技股份有限公司等国内知名锂离子电池厂商,以及韩国LG化学、三星SDI等一线国际厂商。
近年,星源材质不断扩充产能。此前已公有两大投资项目堪称“大手笔”,一是拟不超过20亿元在欧洲瑞典建设锂离子电池湿法及涂覆隔膜工厂,初步计划达产后湿法基膜年产能约为7亿平方米,涂覆年产能约为4.2亿平方米。
二是在江苏南通投资建设的高性能锂电池湿法隔膜及涂覆隔膜项目,拟投资总额100亿元。项目建成后将新增30亿平方米湿法隔膜和涂覆隔膜产能。
根据规划,到2026年,星源材质产能将达到100亿平方米。
截至2021年,星源材质在干法隔膜市场的占有率达21%,位居行业第二,在湿法隔膜领域,公司市场占有率为11%,位居行业第三。公司发布的2022年业绩预告显示,预计公司2022年度净利润7.1亿元-7.5亿元,同比增长超1.5倍。
公告详情如下:



