来源 :世纪储能2023-03-20
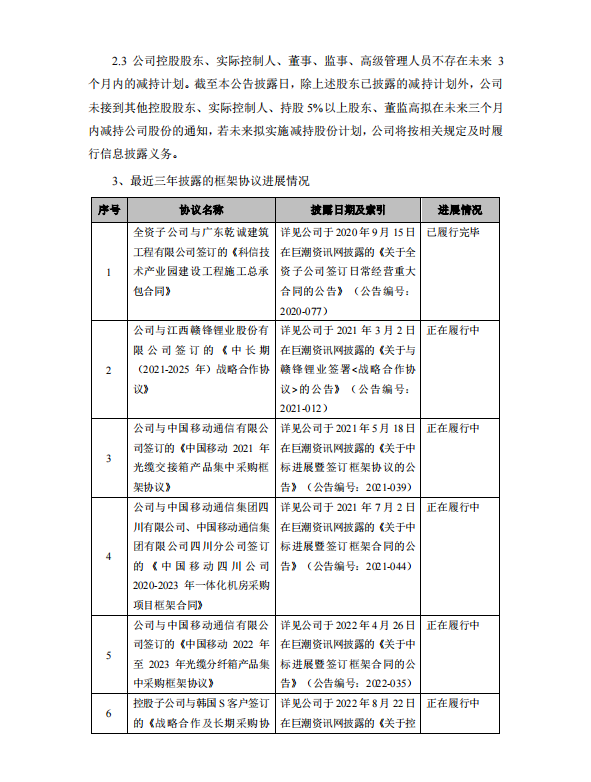
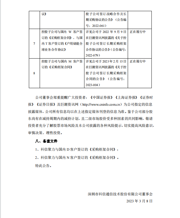
近日,科信技术发布公告称,公司控股子公司广东科信聚力新能源有限公司(简称“科信聚力”)于近日分别与国内D客户、国内N客户签订了《采购框架合同》。
合同显示,D客户拟在合作期间内向科信聚力采购磷酸铁锂电池系统预计数量15000台,同时采购电芯和模组,预计采购金额不低于1亿元;N客户拟在合作期间内向科信聚力采购包含电芯、磷酸铁锂电池系统在内的产品预计不低于1.5亿元。
据悉,科信聚力成立于2021年,目前公司重点规划了能量型、倍率型、低温型三个系列电芯,全面布局通信备电、家庭储能、工商业储能等多个领域。
同时,科信聚力采用自主研发的电芯、BMS、Pack配套及2U-48100网络站点能源,支持多种应用场景,为企业、园区、港口等提供稳定持久、高效节能的通信能源支持。
科信技术3月8日在投资者互动平台表示,公司目前主要聚焦于5G、站点能源、储能领域的技术、基础设施及行业应用研究,积极拓展通信储能、用户侧储能等行业应用市场,形成具有核心竞争力的软硬件产品及解决方案。
值得注意的是,近年来,科信技术海外营收不断增长,2020年、2021年分别实现营收3.12亿元、3.79亿元,营收占比分别为39.5%、53.81%。
2022年上半年,科信技术海外订单整体提价,实现营收2.94亿元,同比增长21.08%,占比达到66%,较三年前大幅提升。
公告详情如下:







