来源 :挖贝网2022-01-18
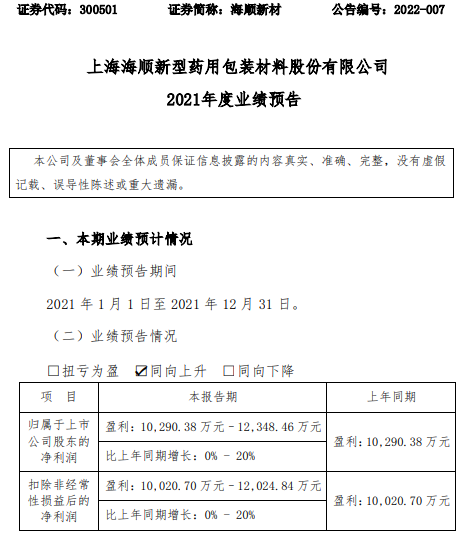
1月18日,海顺新材(300501)近日发布2021年度业绩预告,预计业绩同向上升。报告期内归属于上市公司股东的净利润10,290.38万元–12,348.46万元,比上年同期增长0%-20%。

报告期内,公司业绩变动的主要原因:
公司抓住行业发展机遇,积极丰富产品管线,适时优化产品结构,不断拓展客户合作广度和深度,动态适配产能需求,继续提升经营管理水平,提升行业地位和综合竞争力。公司2021年主营业务保持良好发展态势,营业收入、归属于上市公司股东的净利润较上年同期有所增长。
2021年度,原材料价格大幅度增长导致公司营业成本大幅增长;公司主要参股公司上海久诚包装有限公司净利润下降导致公司投资收益下滑;公司子公司苏州庆谊医药包装有限公司搬迁安置导致短期费用增加。上述事项对公司2021年度利润造成不利影响。
经初步测算,2021年度归属于上市公司股东的净利润约为10,290.38万元–12,348.46万元,比上年同期增长约0%-20%,其中非经常性损益约259万元。
海顺新材专业从事直接接触药品的高阻隔包装材料研发、生产和销售,公司主要产品为软包装材料及硬包装材料,软包装材料主要包含冷冲压成型复合硬片、PTP铝箔、SP复合膜、原料药袋等软质包装材料,硬包装材料主要包含PVC、PVC/PVDC、PVC/聚三氟氯乙烯、塑料瓶、铝塑复合盖等硬质包装材料。