来源 :i紫米财经2022-11-07
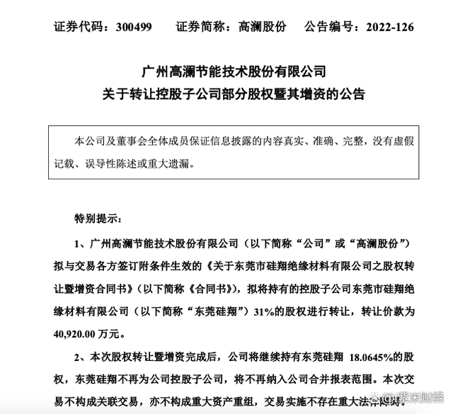
【紫米财经文/蒋春晓】11月7日,近日,高澜股份(300499)发布公告称,拟拟将持有的控股子公司东莞市硅翔绝缘材料有限公司31%的股权进行转让,转让价款为40920.00万元。

据介绍,本次股权转让暨增资完成后,公司将继续持有东莞硅翔18.0645%的股权,东莞硅翔不再为公司控股子公司,将不再纳入公司合并报表范围。经公司财务中心初步测算,本次股权转让预计为公司带来投资收益38231.69万元。

三季度报显示,前三季度公司营收14.22亿,同比增加33.84%,归属于上市公司股东的净利润147.45万元,同比减少95.88%。第三季度营收5.75亿,同比增加35.73%,归属于上市公司股东的净利润-31万,同比减少101.64%。

在资金方面,前三季度经营活动产生的现金流量净额-3733.17万元,同比减少59.26%。报告期末公司货币资金2.58亿元,比2022年初略有下降。借款总额3.16亿元,其中短期借款2.63亿,比2022年初增加87.22%;长期借款5250万元,比2022年初略有下降。