来源 :中国证券报2021-12-24
12月23日晚,*ST美尚公告,公司及公司控股股东、实际控制人王迎燕于近日收到证监会下发的《立案告知书》。公司及控股股东因信息披露违法违规等,根据相关法律法规,12月3日,证监会决定对公司、王迎燕立案。
中证金牛座APP数据显示,*ST美尚12月24日开盘跌停,截至午间收盘大跌逾7%,市值仅剩18.95亿元。年初至今,公司股价遭拦腰斩。

来源:中证金牛座APP
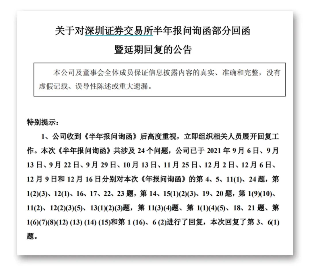
半年报问询函10次没答完
12月23日晚,*ST美尚再次发布半年报问询函部分回函暨延期回复的公告,主要回复了会计差错更正对金点园林业绩承诺完成的影响、资金占用引起的会计差错进行更正是否能够消除年审无法表示意见事项的影响等问题。
公告显示,*ST美尚《半年报问询函》共涉及24个问题。公司自9月6日以来已分10次对相关问题进行了回复,但由于本次问询函剩余问题所涉及的数据较多,公司需进行逐项核实且需要审计机构核查并发表意见,所以《半年报问询函》涉及的部分问题,公司将延期于2021年12月30日前完成回复并披露。

来源:公司公告
延期回复被*ST的进展
此外,在被实施其他风险警示的相关事项说明及进展披露方面,*ST美尚同样“不积极”。
4月30日晚间,*ST美尚披露《关于公司股票被实施退市风险警示叠加其他风险警示情形暨停牌的公告》。公告显示,截至公告日,公司控股股东及关联方占用公司8.95亿元,且暂无可行解决方案,公司触及其他风险警示情形,因公司同时存在退市风险警示和其他风险警示情形,公司股票自2021年5月7日开市起,在公司股票简称前冠以“*ST”字样。
11月15日创业板公司管理部下发关注函,指出根据相关规定,*ST美尚应当至少每月披露一次进展公告,直至相应情形消除。公司分别于6月9日、7月1日、10月8日披露公司股票被实施其他风险警示的进展公告,但未在8月、9月披露相关进展情况,目前也未披露11月进展情况,管理部已多次督促公司及时履行信息披露义务。
12月14日,*ST美尚公告,公司收到控股股东归还占用资金2000万元。截至该报告披露日,控股股东已归还上市公司金额共计4.16亿元,控股股东对上市公司占用资金余额为5.75亿元,占最近一期经审计净资产的24.53%。