来源 :迈克生物2023-05-05
心血管病(CVD)是威胁我国人民生命和健康的重大公共卫生问题。近日,由中华医学会心血管病学分会牵头制定的《中国心血管病一级预防指南基层版》引起了广泛关注。该指南结合基层心血管病防治的特点,给出了心血管风险评估、生活方式干预、血压管理、血脂管理等心血管病一级预防措施的推荐意见。
《中国心血管健康与疾病报告2021》指出,2019年农村、城市心血管病分别占死因的46.74%和44.26%,每5例死亡中就有2例死于CVD。我国正面临人口老龄化和代谢危险因素持续流行的双重压力,CVD负担仍将持续增加。

心衰是一种常见的心血管疾病,是多种原因导致心脏结构和/或功能的异常改变,使心室收缩和/或舒张功能发生障碍,从而引起的一种复杂的临床综合征,主要表现为呼吸困难、疲乏和液体潴留(肺淤血、体循环淤血及外周水肿)等。根据左心室射血分数(LVEF),分为射血分数降低的心衰(HFrEF)、射血分数保留的心衰(HFpEF)和射血分数中间值的心衰(HFmrEF)。目前我国≥35岁人群心衰的患病率为1.3%(女性1.2%,男性1.4%),估计心衰患者约890万。

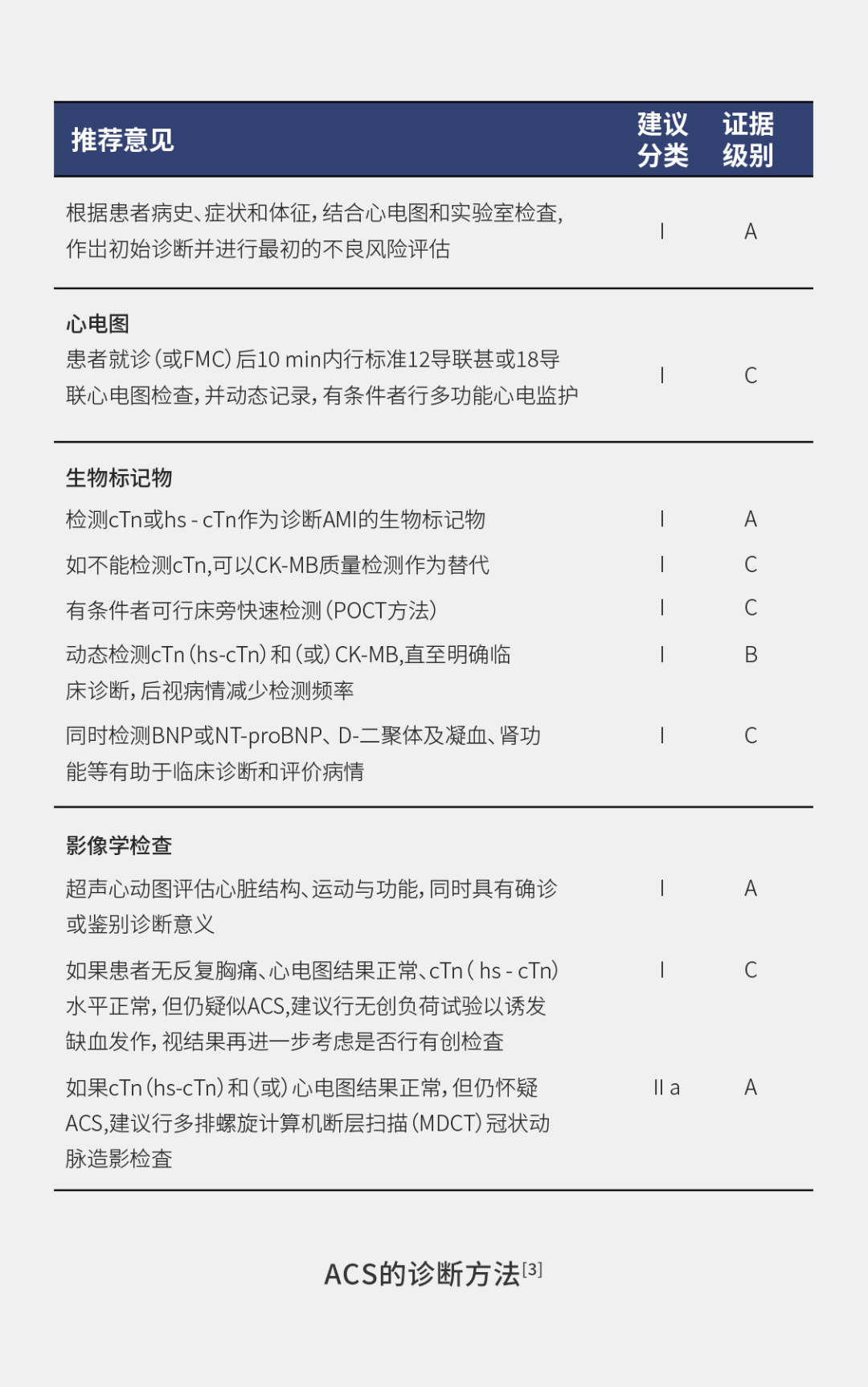
ACS是以冠状动脉粥样硬化斑块破裂或侵袭,继发完全或不完全闭塞性血栓形成为病理基础的一组临床综合征,包括急性ST段抬高性心肌梗死、急性非ST段抬高性心肌梗死和不稳定型心绞痛。ACS患者常常表现为发作性胸痛、胸闷等症状,可导致心律失常、心力衰竭、甚至猝死。常见于老年、男性及绝经后女性、吸烟、高血压、糖尿病、高脂血症、腹型肥胖及有早发冠心病家族史的患者。

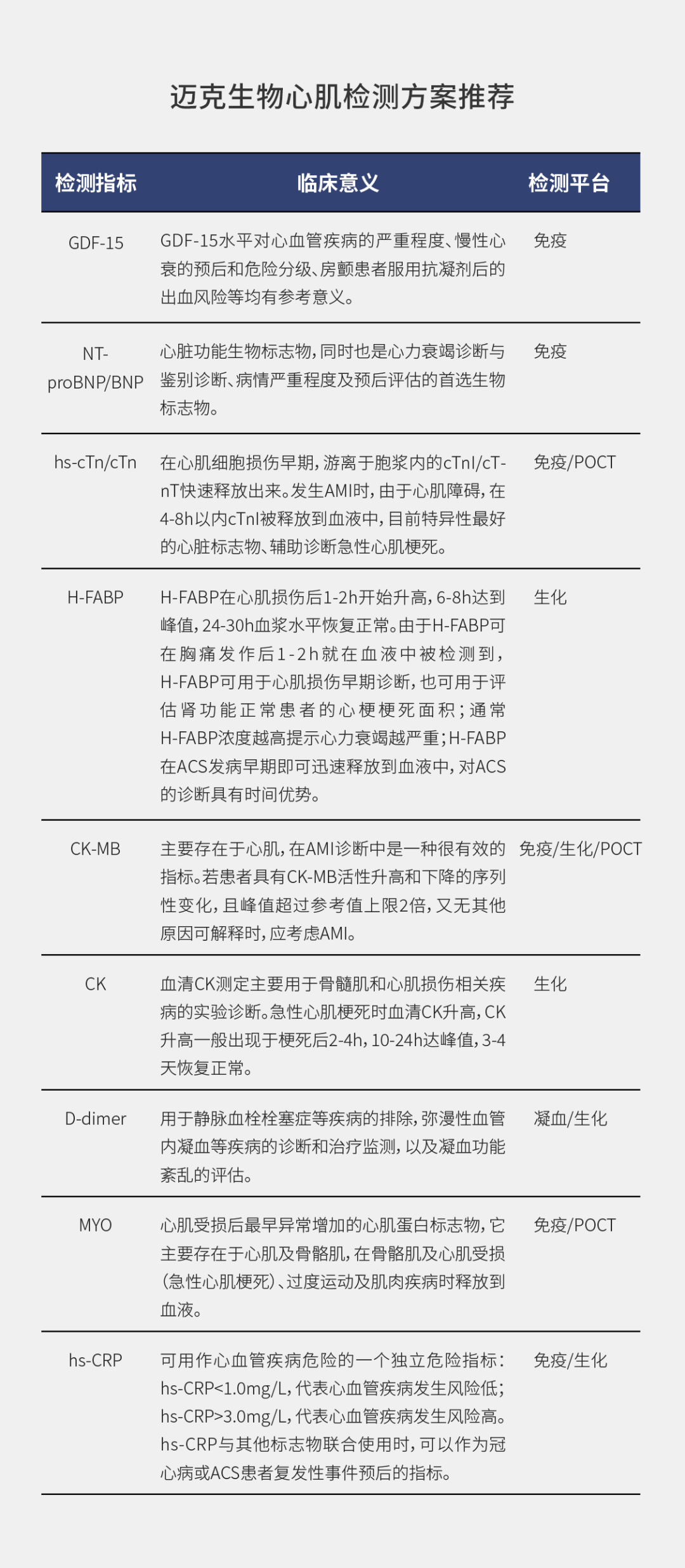
心衰是各种心脏疾病的严重表现或晚期阶段,死亡率和再住院率居高不下,全面准确的诊断是心衰患者有效治疗的前提和基础;ACS常以胸痛起病,在数小时或数天内致死,如能及时进行诊断,采取恰当的治疗,则可大大降低病死率,减少并发症,改善患者预后。迈克生物针对心肌损伤及心力衰竭等心血管疾病所推出的心肌检测项目,可助力心血管疾病的早期诊断、治疗效果监测及预后评估。


参考文献
[1]马丽媛,王增武,樊静等.《中国心血管健康与疾病报告2021》概要[J].中国介入心脏病学杂志,2022,30(07):481-496.
[2]张新超,于学忠,陈凤英等.急性冠脉综合征急诊快速诊治指南(2019)[J].中国急救医学,2019,39(04):301-308.
[3]中华医学会心血管病学分会心力衰竭学组,中国医师协会心力衰竭专业委员会,中华心血管病杂志编辑委员会.中国心力衰竭诊断和治疗指南2018[J].中华心力衰竭和心肌病杂志, 2018, 2(4):30.