来源 :博济医药股份2024-11-26
近日,博济医药药物评价中心联合中山大学附属第一医院在国际权威期刊Journal of advanced research(2024影响因子11.4)上发表“Bacteroides uniformis ameliorates pro-inflammatory diet-exacerbated colitis by targeting endoplasmic reticulum stress-mediated ferroptosis”为题的高水平学术文章。文章第一作者(含并一)为中山大学第一附属医院刘财广博士、博济医药科技股份有限公司评价中心研究员刘霖鑫博士,中山大学第一附属医院庄晓君博士为通讯作者。
论文重点探讨了促炎饮食如何影响肠道炎症及其潜在的干预策略,为IBD(炎症性肠病)的预防和治疗提供了新的思路。

炎症性肠病(IBD)是一组病因尚未阐明的慢性非特异性肠道炎症性疾病。包括溃疡性结肠炎(UC)和克罗恩病(CD)。近年来,研究表明,促炎饮食与IBD的风险和进展密切相关。铁死亡(ferroptosis)是一种新型的细胞死亡方式,已在不同饮食模式相关的肠道炎症中被观察到,但其机制尚不明确。因此,探讨促炎饮食如何影响肠道炎症及其潜在的干预策略具有重要意义。
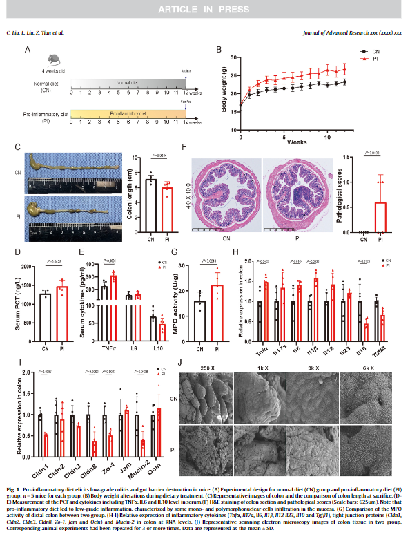
通过动物实验研究发现,促炎饮食通过激活内质网应激介导的铁死亡可导致小鼠低度肠道炎症的发生,并加重了化学诱导的结肠炎。具体而言,促炎饮食导致了谷胱甘肽过氧化物酶4(GPX4)相关的铁死亡,且补充Bacteroides uniformis能够改善这种由促炎饮食加重的结肠炎。

该研究为IBD的预防和治疗提供了新的思路,强调了限制促炎饮食和微生物基础疗法的潜在效果。通过调节饮食和肠道微生物群,可以为IBD患者提供新的治疗策略。
论文结论表明,促炎饮食通过靶向内质网应激介导的铁死亡驱动结肠炎,可能与肠道微生物群的变化有关。限制促炎饮食和微生物基础疗法可能是预防和治疗IBD的有效策略。

作者感悟
论文在讨论部分强调了促炎饮食与IBD之间的复杂关系,指出饮食模式可能通过调节肠道微生物群和代谢物来影响炎症反应。整体研究还探讨了内质网应激在铁死亡中的作用,提出HSPA5作为调节GPX4介导的铁死亡的关键因子。此外,Bacteroides uniformis被认为是改善促炎饮食引起的结肠炎的重要菌株,具有良好的安全性和潜在的临床应用价值。研究结果为未来IBD的治疗提供了新的方向,尤其是在饮食和微生物干预方面。

关于博济医药:
新药医疗器械一站式综合服务CRO
博济医药科技股份有限公司(简称“博济医药”,股票代码为300404)创建于2002年,2015年在深圳创业板上市,注册资本金3.82亿元,是一家为国内外医药企业提供药品、医疗器械研发与生产全流程“一站式”外包服务(CRO+CDMO)的新型高新技术企业。
公司拥有12万平方米的现代化办公、实验和生产场所,目前有超1400名员工,旗下拥有三十多家全资、控股子公司以及十余家关联业务的参股公司;目前获得中国医药外包公司10强、中国医药服务最具竞争力企业10强、国家级专精特新小巨人企业、广东省省级企业技术中心、广州市博士后创新实践基地、中国最具投资价值企业50强、中国医药质量管理协会CRO分会会长单位等荣誉称号;是国内首屈一指的全流程服务CRO,亦是以临床试验为主的CRO上市公司企业。
博济医药“一站式”服务包括:新药立项研究和活性筛选、药学研究(原料、制剂)、药物评价(药效学、毒理学)、小分子创新药一体化服务、临床研究(含医疗器械)、药械中美双报(注册服务)、CDMO生产(MAH落地)、技术成果转化等,涵盖了新药研发各个阶段。