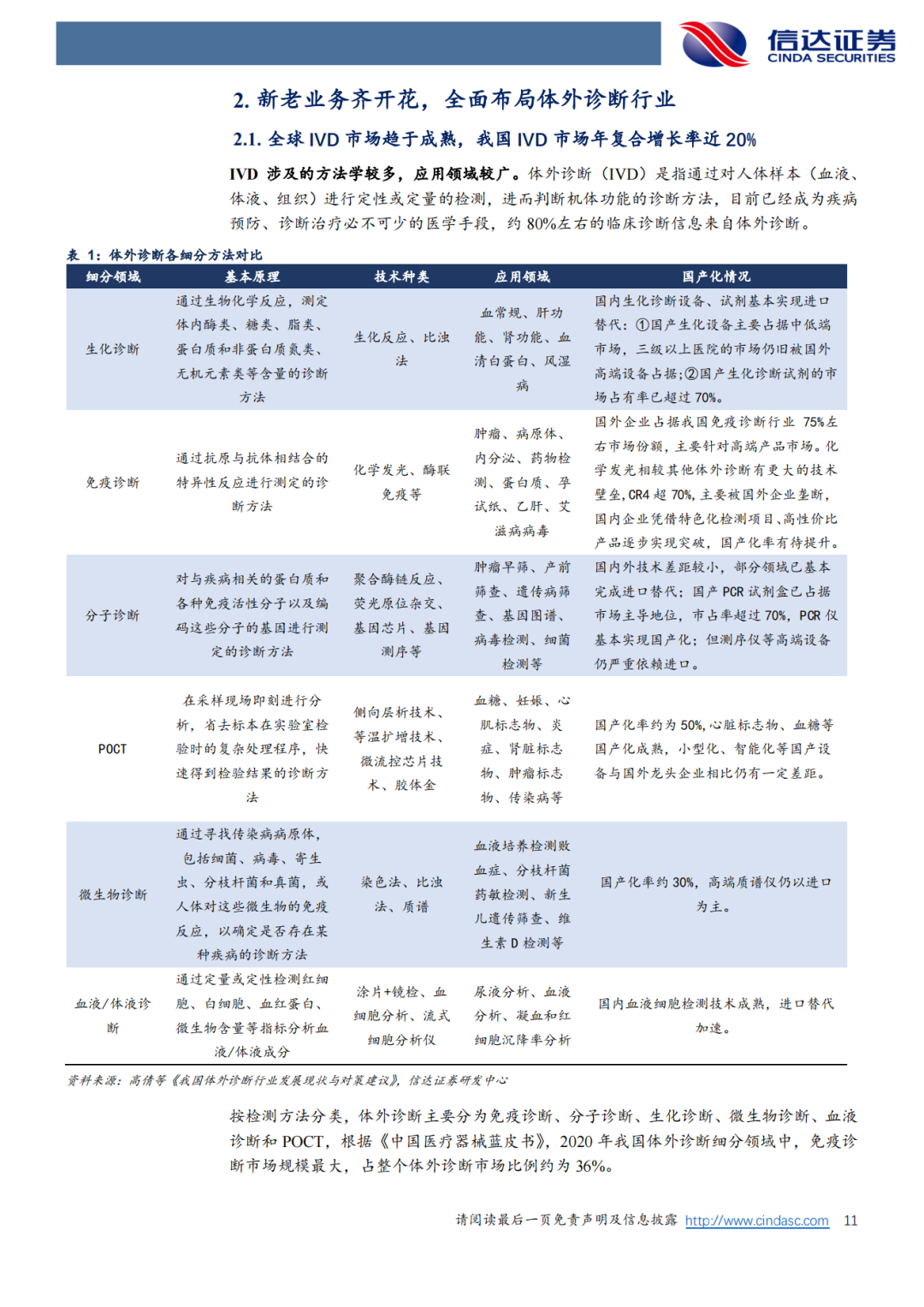
来源 :信达证券研究2024-02-19
作为在体外诊断领域深耕多年的老牌企业,迪瑞医疗2009年至2021年间,营业收入从1.76亿元上升至9.06亿元,保持稳健增长,2022年得益于华润入主带来的经营改善,迪瑞医疗焕发出新的成长活力,实现营业收入12.20亿元(同比增长34.69%),我们认为迪瑞医疗产品实力较强,叠加“经营改善”和“股东业务赋能”助力,成长可期。
1.“生化+尿液”业务稳健增长,“发光、妇科、LA-60”新产线市场前景广阔
迪瑞医疗作为老牌IVD企业,产品管线丰富,现有产品涵盖七大细分领域,可满足检验科80%以上的检验项目需求。(1)“生化+尿液”业务稳健增长:①尿液领域,迪瑞研发能力较强,多个产品属于国内首家研发和上市的,仪器种类覆盖较全,性价比优势凸显,具有较强的进口替代实力,且在部分欧洲国家市场占有率位列第一。②生化领域,迪瑞有多年生化仪器生产经验,自主研发的2000速高速生化仪已投入市场,试剂注册证130余张,相较于国内其他生化厂商,公司仪器优势明显,随着国内集采推进和海外仓储物流中心建设,生化试剂放量可期。(2)“发光、妇科、LA-60”新产线市场前景广阔:①化学发光领域,公司起步较晚,当前基数较小,最新推出的重磅机型CM-640性能领先,随着试剂套餐逐步丰富,化学发光业务有望快速发展。②妇科分泌物领域,公司全自动妇科分泌物检测仪可自动加样、孵育、检测、结果判读,性能国内领先。③整体化实验室领域,公司整体化实验室产品LA-60集生化、免疫、凝血、血细胞、尿液等检测模块为一体,可任意组合,满足医疗机构实验室建设特色化需求,LA-60为全自主知识产权,关键性能上媲美进口,性价比优势凸显。
2.加大市场投入,“国内高端市场突破”+“海外本地化”双轮驱动放量
迪瑞在发展初期,注重产品研发,打下了坚实的产品基础,依托产品优势,公司逐步向销售端发力,推动产品放量。①加强售后服务能力,公司将一部分研发技术人员转岗到售后技术支持,提升市场服务能力,此外,销售人员数量不断增加,2022年已经增长至632人。②国内加大高端市场突破,公司不断提升学术影响力,聚焦三级医院及大型体检中心,加速优质经销商开拓,完善渠道覆盖;此外,利用拳头产品生免流水线和LA-60,助力三级医院突破。③海外市场由粗放式转为聚焦,打造19个重点国家市场,在印度、俄罗斯、荷兰、土耳其、泰国和印尼等国家成立子公司,实施核心大客户战略,通过子公司布局,强化分级管理,积极推进仪器和试剂本地化生产相关业务,深度挖掘海外市场。
3.华润入主,从业务、品牌、资本多方面赋能,助力公司发展
2022年,迪瑞医疗是华润集团大健康板块的唯一器械产业型企业,我们认为华润入主后,为公司业务拓展、品牌建设、外延发展等方面赋能,迪瑞进入新发展期。(1)业务赋能:公司作为老牌的医疗器械企业,产品能力较强,华润集团大健康板块中的其他公司能与公司形成良好的产业协同,随着公司的产品完成采购准入,也可能逐步进入到华润健康旗下的医院,拉动业务增长。(2)品牌赋能:华润品牌知名度较高,华润入主有利于提升医疗机构对迪瑞医疗免疫、LA-60等新产品的信任度,助力公司突破高等级医疗机构。(3)经营和资本赋能:华润集团拥有丰富的并购和经营管理经验,华润入主不仅可以将优秀的市场拓展经验和具有活力的组织结构移植到迪瑞医疗,对公司的经营管理进行赋能,也能够通过资本端的赋能,助力迪瑞完成外延拓展。
盈利预测与投资建议:我们预计公司2023-2025 年营业收入分别为16.54亿元、 22.32亿元、29.63亿元,同比增速分别为35.6%、35.0%、32.7%, 2023-2025年实现归母净利润为3.29亿元、4.41亿元、5.94亿元,同比分别增长25.6%、34.1%、34.8%,对应当前股价PE分别为22倍、16倍、12倍,首次覆盖,给予公司“买入”投资评级。
风险提示:试剂放量不及预期风险;集采带来销售方式调整的风险;行业市场竞争加剧导致毛利率下滑风险;新产品开发与技术创新能力不足的风险。

























