来源 :挖贝网2023-01-30
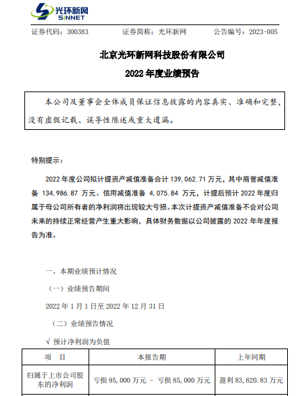
挖贝网1月30日,光环新网(300383)近日发布2022年年度业绩预告,报告期内归属于上市公司股东的净利润亏损85,000万元-亏损95,000万元,较上年同期由盈转亏。

经第五届董事会2023年第一次会议审议通过,本报告期预计计提资产减值准备139,062.71万元,其中商誉减值准备134,986.87万元、信用减值准备4,075.84万元。本次计提商誉减值准备主要为公司2016年收购北京中金云网科技有限公司(以下简称“中金云网”)及北京无双科技有限公司(以下简称“无双科技”)形成的商誉,其中中金云网计提90,600.00万元,无双科技计提44,386.87万元。
本报告期预计计提资产减值准备较上年同期增加137,731.40万元,剔除计提商誉减值准备的影响,公司报告期归属于上市公司股东的净利润为40,000万元-50,000万元,较上年同期下降40.21%-52.17%。
报告期内,公司持续推进IDC业务战略布局,数据中心项目覆盖京津冀、长三角、华中及西部地区。2022年面对疫情公司努力克服困难,推进北京、上海、燕郊、新疆等地数据中心建设。为响应国家节能降耗的监管要求,公司积极推进数据中心节能减排工作,更换节能设备,进行技术改造。为顺应数字经济发展趋势,紧跟数字社会建设步伐,公司陆续启动天津、长沙、杭州数据中心项目,为未来发展奠定基础。受疫情影响公司部分数据中心的建设进度和客户上架速度明显放缓甚至一度停滞,导致数据中心营业收入增速不及预期。已投产转固的数据中心固定成本增加、现有机房的降耗改造、电价调控政策以及疫情等影响导致公司数据中心运行成本显著增加。从IDC行业的供需状况看,受短期内供应量增加迅猛,需求端势能不足影响,IDC行业普遍面临着客户退租降价的市场状况。尽管公司数据中心业务收入继续保持增长趋势,但因成本大幅增加,导致IDC业务毛利率下降明显,IDC业务业绩有所下滑。
报告期内,公司云计算业务收入约50亿,较上年同期减少约10%,占公司营业收入约70%。公司运营的亚马逊云科技中国(北京)区域不断扩展其服务,持续稳定为用户提供广泛、深入、安全、高可用的云服务,业务保持增长态势。子公司无双科技提供的SaaS服务受国家相关行业政策和疫情的影响,其服务的房地产、旅游、教育等行业相关客户的云服务需求和预算大幅减少,导致报告期内无双科技收入和毛利率较上年同期明显下降。无双科技积极应对不断变化的市场环境和客户需求,采取了一系列市场措施和业务应对,加大了对信息流广告及针对短视频平台数据对接方向的研发投入,积极开展广告效果平台分析、快手平台效果分析、素材投放效果分析、SEO搜索词报告系统、信息流创意程序化创建系统等研发项目,但对经营改善效果不是很明显。随着全国疫情趋于平缓,经济持续恢复,无双科技将根据行业发展趋势,凭借自身技术优势,结合在数据分析、账户服务等方面深耕多年的丰富经验,积极调整客户结构,预计未来经营状况将有所好转。
报告期内,受汇率波动影响,公司美元贷款产生汇兑损失6,595.70万元。
因冲回上年预估合同补偿金和取得政府补助等原因,报告期内预计非经常性损益为2,600.00万元。
挖贝网资料显示,光环新网主要业务包括互联网数据中心业务(IDC及其增值服务)和云计算业务,持续为用户提供高效、稳定、安全的服务。