来源 :北信源2024-02-23
为了响应国家“十四五”规划号召,探索行业数字化转型新趋势,发掘、打造行业数字化转型典型样板,中国信息协会联合信息化观察网启动了《2023中国数字化转型优秀方案集》(以下简称《方案集》)编制工作并成功发布。北信源继2022年三项案例入选后(←点击回顾详情),2023年再度以“北信源助力国家金融监督管理总局建设网络安全应急协调系统”、“北信源助力某农商银行建设企业即时通信系统”、“北信源助力某运营商建设商业秘密安全防护系统”三项案例荣誉入选!

案
例
入
刊

《方案集》经过1年编撰,集结行业权威专家,从技术先进性、创新性、适用性、可行性、成熟度等多个维度出发,覆盖全国27个省市,遴选符合行业发展方向的突出建设成就与优秀服务案例,整合出面向未来、立足成长的数字化转型模型,极具前瞻性与权威性。北信源连续两年以多项案例入选《方案集》,既是对其在推动行业数字化转型中所做贡献的高度肯定,也说明了相关解决方案具有积极的推广价值及应用前景。
案例
01

北信源助力国家金融监督管理总局建设网络安全应急协调系统
“全面提升应急响应能力,增强银行保险行业整体保障能力”
国家金融监督管理总局,是在中国银行保险监督管理委员会基础上组建的国务院直属机构。北信源助力其建设银行业保险业网络安全应急协调系统,以金融行业保护工作部门网络安全应急指挥真实业务需求为业务模型,实现银行保险行业监管单位部门与国家网络安全主管机关单位的网络安全通报数据互通,实现国家金融监督管理总局同其近5000家下属金融监管单位/银行保险机构间数据互通,实现信息上报、风险提示、风险通报、定期报告、任务办理、数据统计等功能,实现业务功能平台化、档案化管理等。构建银行业保险业网络安全工作线上协调联动渠道,进一步提升了网络安全风险提示、威胁通报与风险处置的效率效果,提升应急响应能力,增强银行保险行业整体保障能力。

逻辑架构设计
案例
02

北信源助力某农商银行建设企业即时通信系统
“大幅提升沟通协作效率,确保通信全程数据安全”
某农商银行是国务院批准组建的省级股份制农村商业银行,是服务首都实体经济发展和保障民生的重要金融力量。北信源通过定制化开发方式,助力其建设企业即时通信系统。打通内网、外网即时通信壁垒,实现在网络物理隔离情况下,外网手机端、内网pc端可互联互通;采用多因子登录(短信验证)确保登录安全、外网手机端登录时有数据安全控制,实现数据不落地,进而确保数据安全;完成信创系统改造,服务端及客户端均完成该项系统改造。通过系统建设,大幅提升员工沟通协作效率,确保通信过程安全、高效。
案例
03

北信源助力某运营商建设商业秘密安全防护系统
“加强商密系统全过程、全方位安全管控,实现商密安全防护目标”
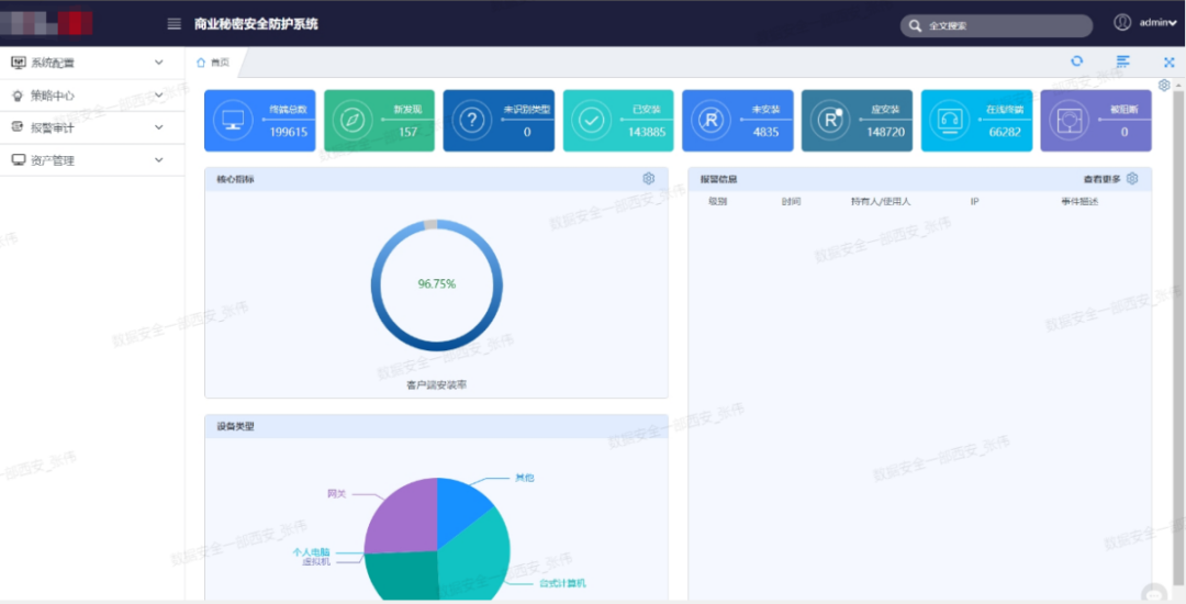
北信源助力某运营商建设商业秘密安全防护系统,系统目前覆盖全国50余家省/分公司,终端覆盖总点数为20万点,日均活跃用户约为3000人左右。通过本系统建设及相关体制机制的健全完善,切实加强该运营商商密系统全过程、全方位的安全管控;实现了“进不来、拿不走、打不开、赖不掉”的商密安全防护目标;满足国资委商密示范单位建设要求,全面提高集团商密管理水平,为维护集团自身权益、加强信息安全建设提供了有力支持及技术保障。

同时,商密防护系统还在中国电力投资集团、交通银行、中国南方电网有限责任公司、中国工商银行等进行了推广使用,为企业商业秘密信息系统的安全建设提供技术支撑,取得了良好的应用效果和社会效益,获得了用户的广泛支持和好评。
持续
进发
在数字经济快速发展背景下,数字化技术正在对全球带来新一轮颠覆与重构。未来,北信源将继续秉持“科技创新”的发展理念,以数字化技术为驱动,为处在不同数字化转型阶段的客户提供覆盖全生命周期的产品、方案和服务,持续赋能产业升级和数字经济发展,推动全行业、全场景的数字化转型,为数字经济的高质量发展注入新动能。