来源 :北信源2024-01-16
最新政策
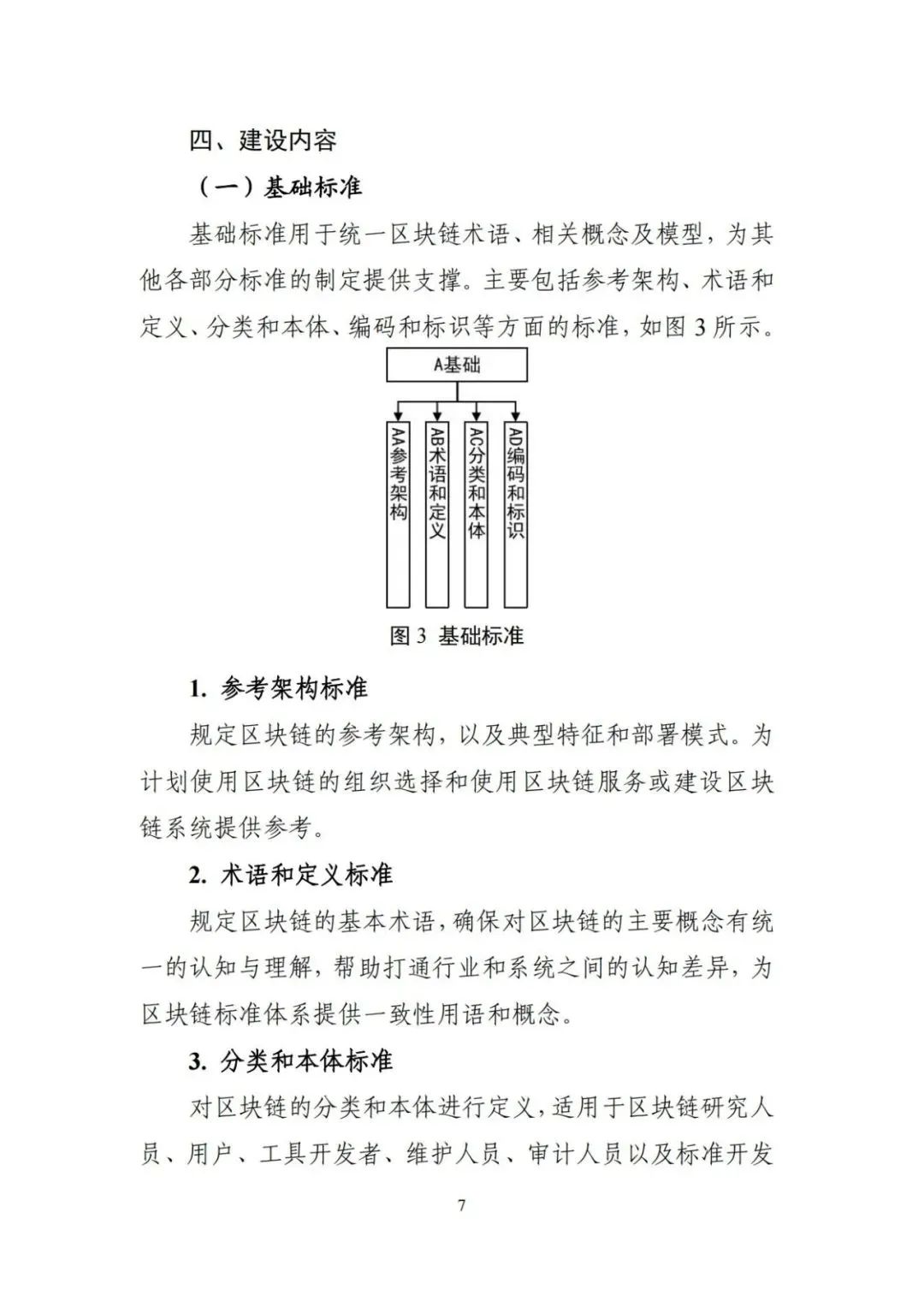
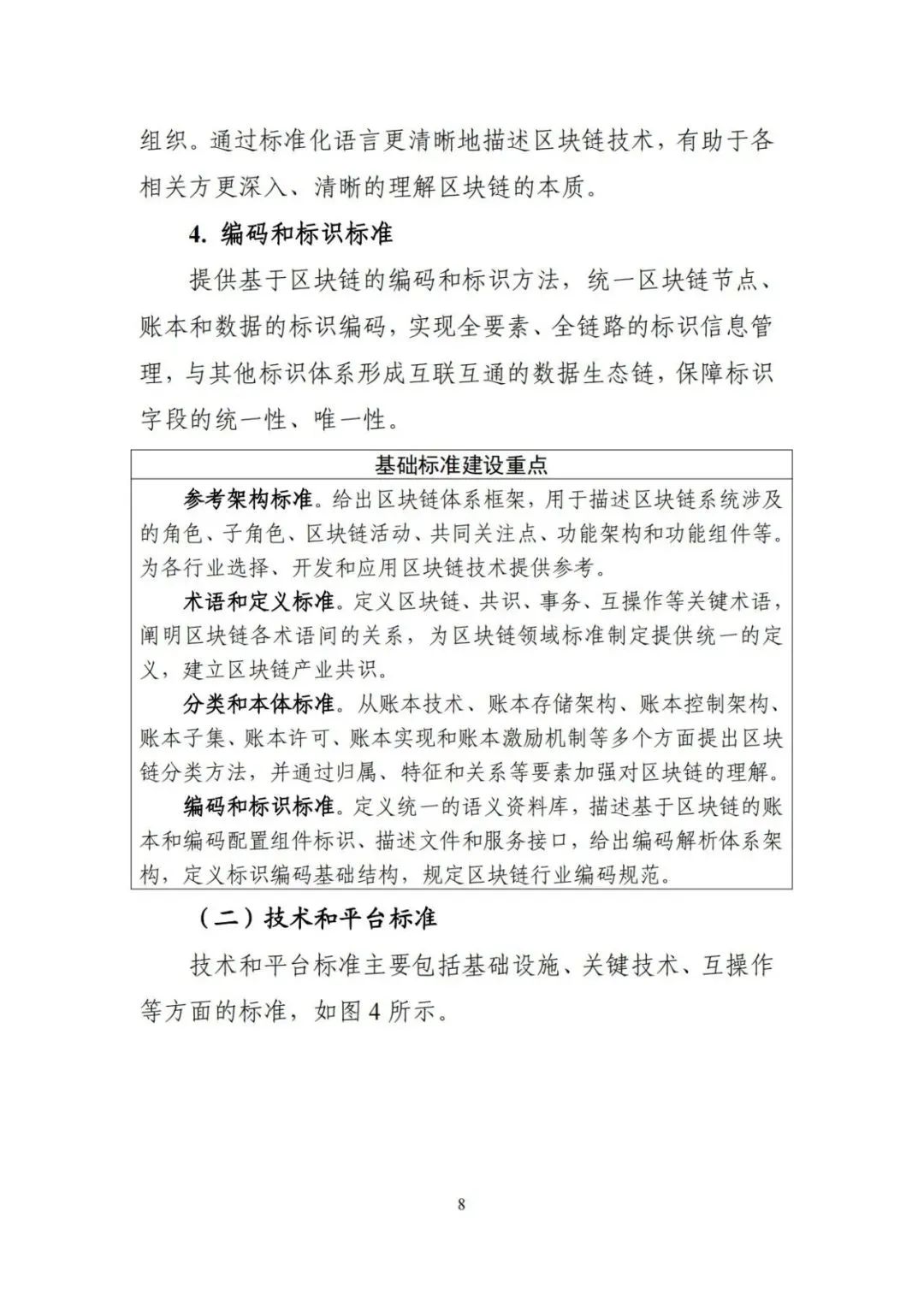
近日,工业和信息化部、中央网络安全和信息化委员会办公室、国家标准化管理委员会三部门印发《区块链和分布式记账技术标准体系建设指南》。

指南提出,到2025年,初步形成支撑区块链发展的标准体系。重点面向基础共性、应用和服务等标准化领域,制定30项以上区块链相关标准,基本满足我国区块链标准化需求。到2027年,全面形成支撑区块链发展的标准体系。制定50项以上区块链相关标准,持续推动区块链基础共性、关键应用示范、安全保障等标准研制。
//
以下为“指南”全文
(上下滑动查看)























从“十四五”规划纲要把区块链列为数字经济七大重点产业之一,到工信部、中央网信办发布《关于加快推动区块链技术应用和产业发展的指导意见》,再到以上《区块链和分布式记账技术标准体系建设指南》,政府对区块链的扶持涵盖了从政策层面到技术层面的一系列举措,旨在促进区块链技术在国家战略层面的应用和推广。可以预见,未来随着政策的进一步落实,区块链技术的应用和发展将呈现出更加广阔的前景。
北信源北斗定位算法区块链机应用广泛
作为中国信息安全领军企业,北信源始终深研技术应用,聚焦和深耕区块链生态安全建设,持续赋能多领域数智化、可持续发展,收获市场及行业认可。2023年初,北信源实力入选由中国区块链生态同盟、赛迪区块链研究院评选的“中国区块链技术创新典型企业”。
北信源创新研发的区块链机集成了北斗技术和区块链技术,对于区块链应用和服务具有重大意义,获得国家知识产权局发明专利授权。该区块链机致力于帮助政府、医疗、司法等单位安全、合规、快速的使用区块链技术,提高节点数据可信度及数据安全性,同时可与司法等机构链接,实现司法协同、共享共治等。

区块链机直接以硬件作为节点,具备应用、时空、信息三重安全能力,可满足跨链兼容包含金链盟FISCOBCOS、CONFLUX等在内的多种国内自主区块链底层技术,获得《商用密码产品认证证书》,目前已应用于数据确权、数据存证和防伪溯源等场景,并在城市治理、医疗健康、司法等领域得到创新应用。
区块链+生态环境
案例一:创新“智慧执法”,打造全国首个区块链生态环境监管平台

2020年12月,山东省滨州市生态环境局邹平分局牵头建设并上线全国首个以“智慧执法为中心、监管预防为抓手”的区块链生态环境监管平台。平台通过区块链结合环保物联网、时间戳、北斗定位算法等数字技术,实现监测监控设备链上备案、运维过程链上留痕、数据加密共享等功能,把环境数据变为司法证据,多部门链上共同使用、管理和监督,形成“一链+双平台+N终端”的生态环境治理应用体系,切实解决环境数据固证取证、涉刑案件电子证据审定认定难、司法联动及数据安全、按需共享等问题,实现非现场执法监管更精准高效,让监管既有力度又有温度。

目前平台已完成多部门协同共享,可覆盖千余家企业链上自治,6000+可信终端设备链上运行,具备执法与司法效力的可信数据达6亿+。在实际应用过程中,实时监督效率提升至90%以上,预警率由原来的10%下降到1%。平台相关成果已获多项专利,并与工信部、环科院等单位联合编制且发布行业首个生态环境监管领域的区块链应用白皮书。被评为工信部生态环境领域的区块链典型应用案例,同时在全国推广。在首届“星火杯”区块链应用大赛总决赛中,该应用项目实力斩获二等奖。不久前,此项目还获评由北京软件和信息服务业协会遴选的《2023北京数字化创新解决方案》。
案例二:聚焦“科技支撑”,全面推进非现场执法监管
2022年,河北衡水市生态环境局在全省生态环境系统率先建设衡水市生态环境区块链固证平台,该平台是河北省首个获得中央网信办备案的生态环境区块链应用。将分表计电原始数据通过区块链终端上传到区块链固证平台,平台进行存储、校验、分析,确认无误后生成司法认可的区块链保全证书,为违法证据线上固证提供技术和司法支撑,实现电子数据司法“可信”、电子证据线上取证验证。同时,依托省智慧环保管理平台和智慧环保执法平台,通过分表计电平台和区块链固证平台构建“2+2”非现场监管体系。
目前,4000余家企业已完成分表计电设施安装联网工作,近2万台分表计电设备完成数据上链工作,省平台推送电量处置单数量较之同期下降60.46%,预警效果显著。
区块链+医疗
医疗数据互联互通自上而下全局监管
卫健链是卫生健康领域全国性的区块链基础设施。卫健链节点采用“1+31+X+N”的技术架构进行设计,使用北信源区块链软硬件一体节点组链。在此基础设施之上建设医疗健康数据共享统一平台(医数平台),提供标准化、模块化、便捷化的区块链服务,解决跨层级、跨业务、跨部门、跨产业中数据共享、存证、确权和监管问题,支撑健康医疗行业区块链应用需求,为健康医疗大数据平台提供可信环境。实现医疗数据互联互通,让自上而下的全局监管成为可能,推动健康医疗数字化改革。该项目也凭借行业创新性和可推广性接连斩获“2022年度行业科技创新解决方案奖”“ICT中国(2022)案例创新应用类-优秀案例奖”等行业重奖。
区块链通过与相关信息技术的融合应用,正成为促进实体经济提质增效和数字经济创新发展的重要数字基础设施,在新一轮科技革命和产业变革中迸发勃勃生机。北信源将不断拓展区块链技术创新及应用,依托自身平台优势,助力区块链多领域跨界融合,高效赋能产业和经济发展,推动发挥数据要素乘数效应,释放数据要素价值。