chaguwang.cn-查股网.中国
查股网.CN
任子行(300311)内幕信息消息披露
个股最新内幕信息查询:
返回查股网主页
收藏查股网(Ctrl+D键)
任子行分时资金
任子行日线资金
大盘分时DDX数据
大盘历史DDX(日线图)
基本面选股系统
主力资金流向统计
Level-2指标龙虎榜
DDX综合选股(V1)
DDX综合选股(V2)
DDX选股决策(实时)
板块资金流向(实时)
热点板块概念股票
任子行研究报告
任子行价值分析
任子行概念题材
任子行内幕消息
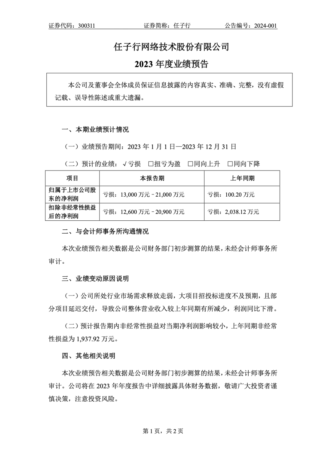
任子行:最高亏损 2.1 亿
http://www.chaguwang.cn
2024-01-30
任子行内幕信息
来源 :云头条
2024-01-30
2024年1月30日,任子行网络技术股份有限公司发布《2023 年度业绩预告》。
公告:
目前市值 35.9 亿:
有问题请联系
767871486@qq.com
商务合作广告联系
QQ:767871486
www.chaguwang.cn
查股网