财联社4月12日讯(记者成孟琦)A股年报季密集披露时,一家上市公司却凭借着董事长题在年报上的打油诗成功“出圈”。
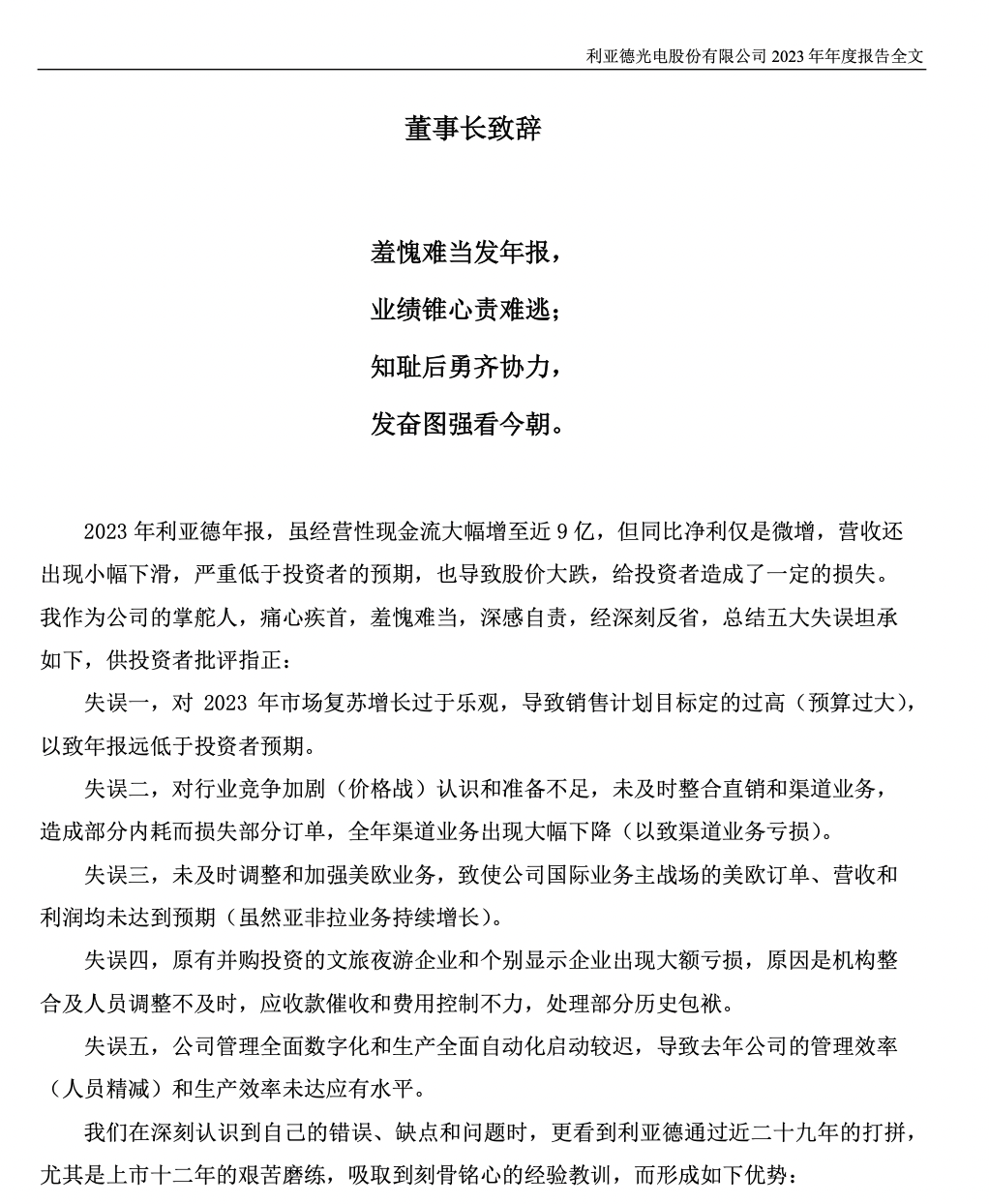
这家公司便是深交所上市公司利亚德,董事长李军发布在年报开篇的一首打油诗写到:羞愧难当发年报,业绩锥心责难逃;知耻后勇齐协力,发奋图强看今朝。

凭借这首诗,成功使智能显示产品制造商利亚德和董事长本人出圈。记者翻阅利雅得历年财报,发现财报写诗是李军的保留项目,2016年至今,李军共在利亚德的年报和半年报中赋诗12首,打油诗形式多样,可仿古可创新。
同时,一个年报错误也暴露出来。利亚德2017年年报的页眉忘记更新,依然使用了2016年模版中“利雅得光电股份有限公司2016年度报告”字样。
2023营收下降,李军总结五大失误
2024年4月11日,利亚德于晚间发布年度业绩报告:2023年营业收入约76.15亿元人民币,同比减少6.61%;归属于上市公司股东的净利润约2.86亿元人民币,同比增加1.6%;基本每股收益0.113元人民币,同比增加2.08%。
对于2023年的营收下降,李军作诗称“羞愧难当,在责难逃”,并总结了五大失误,包括:
失误一,对2023年市场复苏增长过于乐观,导致销售计划目标定得过高(预算过大),以致年报远低于投资者预期。
失误二,对行业竞争加剧(价格战)认识和准备不足,未及时整合直销和渠道业务,造成部分内耗而损失部分订单,全年渠道业务出现大幅下降(以致渠道业务亏损)。
失误三,未及时调整和加强美欧业务,致使公司国际业务主战场的美欧订单、营收和利润均未达到预期(虽然亚非拉业务持续增长)。
失误四,原有并购投资的文旅夜游企业和个别显示企业出现大额亏损,原因是机构整合及人员调整不及时,应收款催收和费用控制不力,处理部分历史包袱。
失误五,公司管理全面数字化和生产全面自动化启动较迟,导致去年公司的管理效率(人员精减)和生产效率未达应有水平。
凭借财报写诗,迅速出圈
4月12日,“发布”仅一日后,此诗迅速在资本市场出圈,但依然难掩业绩失利。利亚德股价收跌4.7%,成交额2.07亿人民币,市值117.87亿。
对于李军的诗作,网友评论不一。有网友在股吧中有打油诗回应李军:总裁吟诗说有愧,附庸风雅非真心。业绩堪忧不作为,踏实做事学做人。还有股民在股吧评论:“平时使劲忽悠,年年发业绩时都是看未来,啥也不是!”“哗众取宠”。
不过,也有股民认为,“董事长致辞还是接地气的,有点才华,但是不多”“期待李老板诗集签名发布会”。
根据官网介绍,利亚德是全球视效科技领创者,成立于1995年,于2012年创业板上市,曾参与2008年北京奥运会LED巨型画卷和2009年国庆60周年天安门巨型LED的制作。
利亚德董事长李军,出生于1964年12月,华科大本科,人大博士,曾任教中央财经大学;带领利亚德连续七年荣登LED显示屏全球市占率第一,并圆满完成奥运、国庆、建党百年等各项活动的视效服务任务。现任北京市政协委员、北京市商会副会长、中国上市公司协会副监事长、中关村上市公司协会会长、中国Mini/MicroLED显示产业分会会长等。
董事长赋诗为利亚德财报保留项目
靠作诗出圈的李军董事长,打油诗早已是利亚德年报中的保留节目。2016年至2023年,李军在利亚德半年报和年报中共发表诗作12篇。
2016年半年报,利亚德净利润同比猛增125.67%。李军在半年报开头写下:匆匆半年风云急,业绩翻番何所惧;豪杰善举重信义,开疆拓土何人敌。
2017年年报,利亚德净利润同比增长80.88%,达12.1亿人民币,李军写道:去年峥嵘创伟绩,八成增长太不易;景观亮化井喷至,智能显示我第一。不过,这份7年前的年报依然有个排版错误没有改正,年报内页的页眉或许是沿用了2016年模版,显示“利雅得光电股份有限公司2016年度报告”。

2017年报中的bug
2018年,利亚德净利润同比增长4.53%,营收增长19.01%,告别上市6年的高增长时代。李军开篇写道:“别了2018的严寒,拥抱2019的春天。去岁遍体伤,血泪粘肠。杠杆急去满城慌,股市跳水补仓忙,任他疯狂。新年新气象,发奋图强。何惧前路多虎狼,新春芬芳心荡漾,待你花香。”
除本次年报外最近一次作诗为2022年年报,李军写道:去岁禁足,几无外出,虽业绩未达预期,却也能盈利超5亿,经营性现金流正5.6亿;还能宏扬企业文化,与员工生死相依、同甘共苦,未发生规模性裁员,集团员工总数仍增8%。并作诗道:往事不堪逝如风,披荆斩棘幸从容;技高业旺凌云志,笑傲江湖不世功。