chaguwang.cn-查股网.中国
查股网.CN
利德曼(300289)内幕信息消息披露
 
个股最新内幕信息查询:    
 

3.2亿!利德曼买了

http://www.chaguwang.cn  2026-02-12  利德曼内幕信息

来源 :体外诊断网2026-02-12

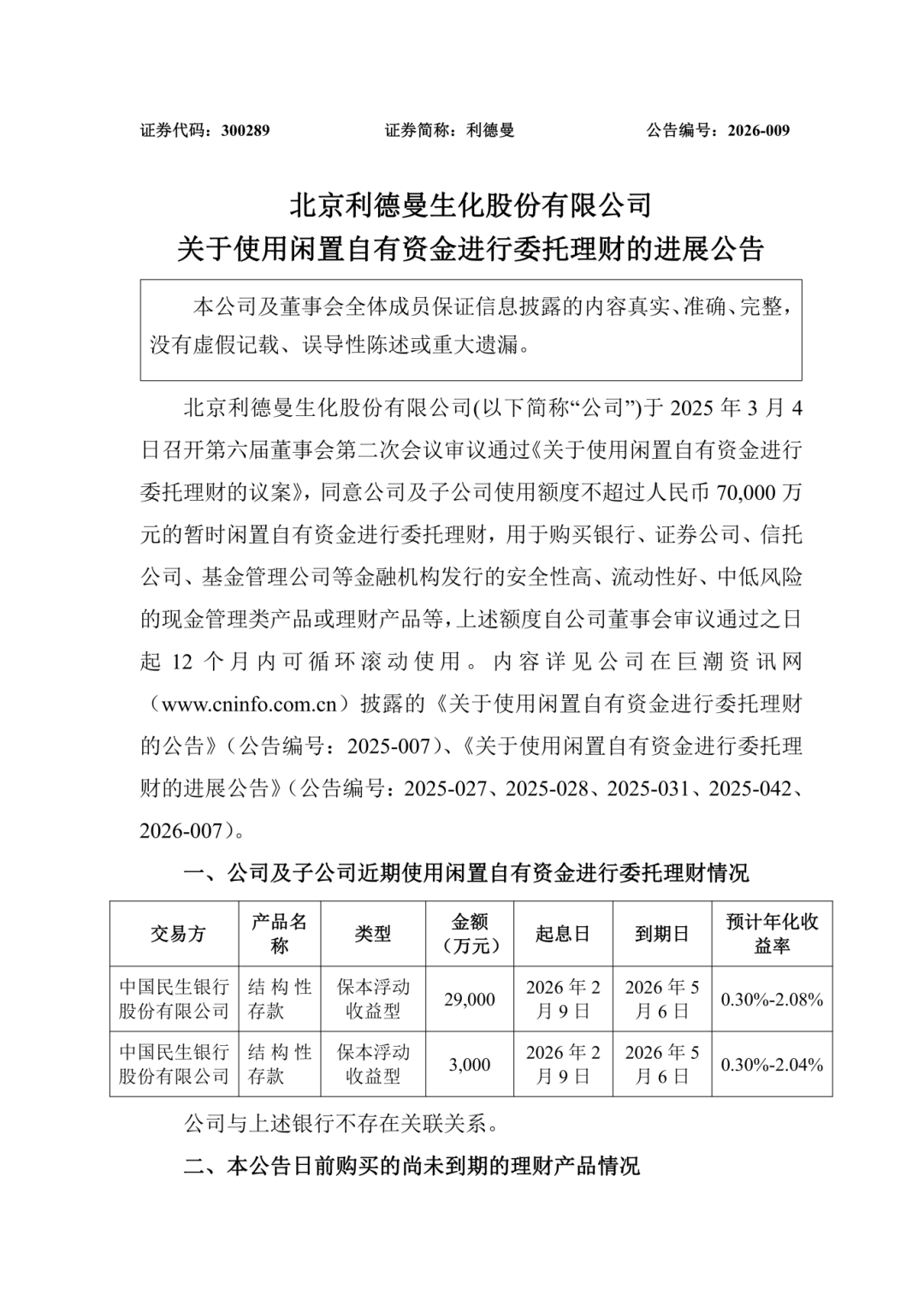
  2 月 10 日,利德曼(300289)发布关于使用闲置自有资金进行委托理财的进展公告,公司近期斥资32000万元在中国民生银行购买两款保本浮动收益型结构性存款产品,截至公告披露日,公司及子公司购买的理财产品本金余额达50000万元(含本次),未超过董事会此前授权的70000万元额度。

  据悉,利德曼此次在中国民生银行认购的两款结构性存款产品,一款金额29000万元,预计年化收益率 0.30%-2.08%,另一款金额 3000 万元,预计年化收益率 0.30%-2.04%,两款产品起息日均为 2026 年 2 月 6 日,到期日均为 2026 年 5 月 9 日,公司与该银行不存在关联关系。

  此次理财操作的依据,是利德曼 2025 年 3 月 4 日第六届董事会第二次会议审议通过的相关议案,该议案同意公司及子公司使用不超 70000 万元的暂时闲置自有资金开展委托理财,可购买银行、证券公司等金融机构发行的安全性高、流动性好、中低风险的现金管理类或理财产品,额度自审议通过之日起 12 个月内可循环滚动使用。

  对于委托理财可能存在的风险,利德曼也进行了详细分析,包括金融市场受宏观经济影响可能带来的波动风险、投资实际收益的不可预期性,以及相关工作人员的操作和职业道德风险。为防控风险,公司制定了多项措施,包括严格筛选投资对象、财务部实时跟踪理财投向及进展、审计部负责审计监督、独立董事行使检查监督权,同时公司也将按规定及时履行信息披露义务。

  利德曼表示,公司及子公司是在确保日常经营所需资金的前提下开展委托理财,此举有利于提高闲置自有资金的使用效率,为公司和股东创造更多价值。

利德曼_01.png

利德曼_02.png

利德曼_03.png

查股网为非盈利性网站 本页为转载如有版权问题请联系 767871486@qq.comQQ:767871486
Copyright 2007-2025
www.chaguwang.cn 查股网