来源 :电鳗快报2025-05-21
在商业的舞台上,企业的重整本应是一次重生的契机,然而,有棵树的重整后续却陷入了新老股东矛盾公开的复杂局面,双方互指对方未守约,这一事件犹如一场风暴,搅动着企业的未来与市场的神经。

5月12日,有棵树发布公告披露,公司股票交易撤销退市风险警示和其他风险警示,该公司的股价应声而涨。

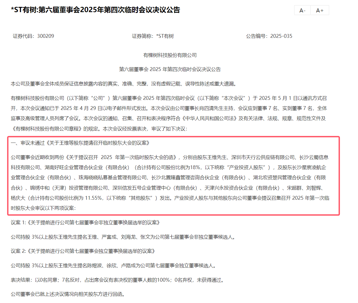
此外,5月8日,有棵树发布公告披露,该公司的产业投资人——深圳市天行云供应链有限公司大股东、董事长王维一方,提议召开临时股东大会更换董事会,被有棵树董事会投票否决。

据证券时报报道称,有棵树董事长肖四清和王维双方矛盾争议的焦点主要是,肖四清认为王维一方违反约定,没有实力;王维则表示,对方指控理由不成立,同时为掏出真金白银成为股东却没有办法派驻董事感到委屈。
曾几何时,有棵树或许承载着众多期望,在行业中有着自己的一席之地。当面临困境需要重整时,新老股东本应携手共进,为企业的复兴共同努力。新股东带着资金和资源而来,期望通过注入新的活力让企业起死回生,老股东则凭借对企业的熟悉和过往的积累,希望能在重整中保留自身的权益并助力企业重回正轨。这本是一场相互依存、互利共赢的合作起点。
业内人士指出,新老股东之间的矛盾公开化,对企业而言是潜在伤害。原本有望在重整后重新崛起的企业,可能会因为相关矛盾而再次陷入困局。新老股东应积极化解双方矛盾,共同努力推动企业发展,从而实现共赢。