chaguwang.cn-查股网.中国
查股网.CN
欣旺达(300207)内幕信息消息披露
 
个股最新内幕信息查询:    
 

某电动汽车公司起诉欣旺达电池质量问题!涉案高达23.14亿元!涉及jike001

http://www.chaguwang.cn  2025-12-28  欣旺达内幕信息

来源 :铁甲工程机械网2025-12-28

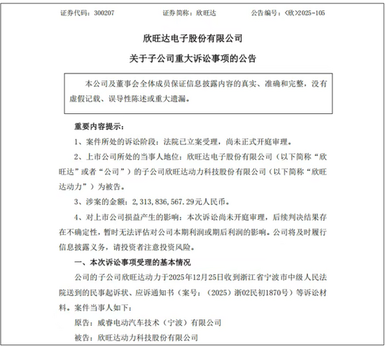
  12月26日消息,威睿电动汽车技术有限公司起诉动力电池制造商欣旺达,其在2021年6月至2023年12月向其交付的电芯存在质量问题,导致其亏损。

  这是或许是今年来第一起车企向电池制造商起诉电池质量问题。

  威睿公司是哪位?

  威睿公司创建于2013年,是一家专业从事新能源汽车动力电池、电驱动系统、充电系统、储能系统的研发、制造、销售与售后服务的新能源科技公司。数据显示,威睿公司的股东分别是极氪汽车(上海)有限公司、吉利汽车集团有限公司,持股比例分别为51%49%

  威睿电动汽车技术有限公司起诉欣旺达,在特定时期内,欣旺达向其交付的电芯有质量问题,导致其亏损,涉案金额高达23.14亿元。欣旺达通过子公司欣旺达动力科技表示,这是一起买卖合同诉讼案,目前生产经营正常,但无法评估该诉讼对欣旺达本期或后期利润的影响。

  据悉,主要涉及的24年之前的极氪001we86版本就是欣旺达电池,都已经免费更换了;

  欣旺达作为一家有名的动力电池公司,其向多家新能源汽车品牌以及新势力供应动力电池,包括某知名新势力汽车、某传统大型主机厂等,欣旺达不仅供应电池,还与汽车厂合作建厂。

  希望这是一起特殊案例,该案涉及的电池并不具备普遍性,不然欣旺达的声誉和生存将受到严重挑战。

  目前新能源行业股市也是一片风风火火,可以想象此次新闻可能对股市造成一定影响,大伙可以拭目以待。

查股网为非盈利性网站 本页为转载如有版权问题请联系 767871486@qq.comQQ:767871486
Copyright 2007-2025
www.chaguwang.cn 查股网