来源 :集邦新能源网2023-10-19
在宣布拟分拆上市3个月后,欣旺达动力正式启动创业板IPO。
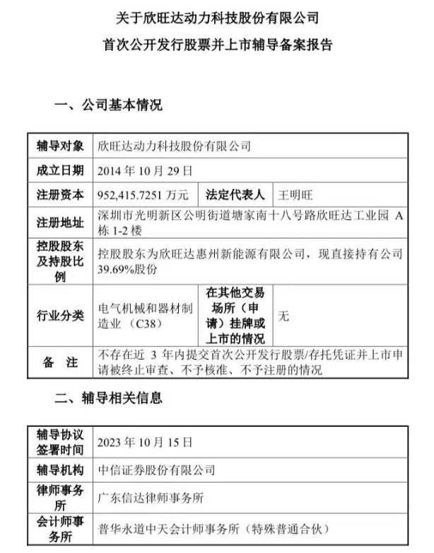
10月17日,中国证监会网站披露,欣旺达动力于10月16日在深圳证监局进行上市辅导备案。备案报告显示,欣旺达动力于今年10月15日签署上市辅导协议,辅导机构为中信证券。

资料显示,欣旺达动力成立于2014年,是欣旺达旗下专注于汽车动力电池业务的控股子公司,以汽车动力电池系统为核心,坚持纯电动与混动并重的产品策略,专注于为全球新能源车企提供从电芯、模组、BMS到电池包的动力电池系统整体解决方案。
今年7月14日,欣旺达就曾发布公告宣布,拟将欣旺达动力分拆至深交所创业板上市,分拆完成后,欣旺达仍将维持对欣旺达动力的控制权。
欣旺达表示,通过此次分拆,欣旺达动力作为该公司独立的新能源汽车动力电池研发、生产和销售的平台将实现独立上市,并通过上市融资增强资金实力,提升新能源汽车动力电池业务的盈利能力和综合竞争力。
目前,欣旺达动力已在国内多个城市如惠州、南京、南昌等设有产业基地,并在海外如美国、以色列、德国等地建有技术与客户中心。最近,其宜昌基地的项目已开始交付首批电芯产品。该项目投资额达120亿元,预计年产动力电池和系统达30GWh。
业绩方面,2020-2022年,欣旺达动力的营收分别为4.32亿元、29.64亿元和129.22亿元;归属于母公司股东的净亏损分别为7.07亿元、10.53亿元和10.94亿元。
值得一提的是,欣旺达动力目前主要的股东为欣旺达惠州新能源,持股比例约为39.69%。自成立以来,欣旺达动力已多次通过增资扩股进行融资,累计融资额超过130亿元,合作伙伴包括多家知名投资机构和汽车巨头。
在完成IPO前最后一轮融资时,欣旺达动力的估值已达到355.6亿元,而其母公司欣旺达当前的总市值约317.9亿元。