导读
今年以来,锂电上市企业欣旺达动作频频。2月24日,欣旺达发布公告称,公司董事于2月23日审议通过了《关于欣旺达电动汽车电池有限公司增资的议案》。同意包括车和家、华友控股、蔚瑞投资等19家企业在内合计24.3亿元人民币向控股子公司欣旺达汽车电池(以下简称“欣旺达BEV”)增资,认购其约12.73亿元的新增注册资本,对应增资完成后欣旺达汽车电池合计19.5495%的股权。
5月31日,欣旺达发布公告称,欣旺达BEV管理团队的持股平台公司:惠州市达瑞欣能技术合伙企业(有限合伙)以货币方式出资2亿元人民币认购欣旺达BEV新增注册资本10,177.33万元人民币,对应本次增资完成后欣旺达BEV的1.5835%的股权。本次增资完成后,欣旺达BEV的注册资本将由 63.25亿元人民币增至 64.27亿元人民币。
这两轮融资的商业计划书显示,欣旺达BEV计划分拆上市,至迟2024年申报IPO,本文详细分析欣旺达分拆动力电池上市之阳谋与可行性。
欣旺达消费电池PE估值,动力电池PS估值的阳谋
1、欣旺达成长史
欣旺达由王明旺、王威两兄弟创立于1997年,以消费类电池包业务起家,一开始从事镍氢电池、锂离子电池模组等二次电池模组的研发、生产及销售。2008年成立动力电池业务组,开始电动汽车锂离子电池模组研发。
2011 年在深交所创业板IPO,成为创业板第一家以“锂电池模组整体研发、制造及销售”的上市企业。
2014年收购东莞锂威,开始向上游延伸至电芯正负极材料、动力电芯制造等关键环节,通过提高自供率创造利润空间。
2016年欣旺达提出“PPS”(智能终端产品Pack、能源类产品Power、系统化解决方案Solution)战略,希望在发展壮大原有锂离子电池产业链的基础上,通过内部培育投资、资本运作等多种途径,向 VR、可穿戴设备、能源互联网、电动汽车动力总成、智能制造、检测服务等领域进行延伸和拓展,并最终成为世界领先的绿色能源企业及新能源一体化解决方案平台服务商。
欣旺达实施“PPS”战略后,一路高歌猛进,几年间已然成为国内锂电池领域研发设计能力强、配套能力完善、产品系列多的锂电池模组龙头企业。
图示为欣旺达发展大事记
2、欣旺达到了战略调整期
到2020年底,动力电池行业呈现需求猛增,优质产能严重不足的新情况,欣旺达的Pack能力再优秀,也没有足够的优质电芯产能支持,开始持续亏损。
同时资本市场也发生了变化,无论是已经上市的宁德时代还是动力电池新兴势力蜂巢能源、瑞浦能源等的融资实例,都从市盈率(PE)估值转为市销率(PS)估值。
当时笔者跟业内人士沟通都一致认为欣旺达应当果断将动力电池分拆出来融资,谋求科创板上市,但欣旺达一直对此讳莫如深。
从今年开始,在动力电池方面一向低调的欣旺达突然开始高调起来,欣旺达实际控制人王明旺先生频频现身纯电动车企,身边还跟着笔者在人民大学进修时教案例分析的老师,大概率是要做重大战略调整了。

3、大行业下高成长率的动力电池公司估值普遍采用市销率估值
市盈率(PE)指标在使用时主要限定在具有稳定盈利的评估标的,使用的限制条件较多且较为严苛。3C消费类锂电池的Pack已经发展了近20年,欣旺达上市已经十多年,在这类成熟业务使用市盈率PE估值是正常的,经过对比其他3C消费类锂电Pack公司,目前欣旺达的PE估值较高,说明资本市场看中其电芯自供率以及动力电池发挥的空间。截止到2022年7月22日,欣旺达收盘总市值529.85亿,动态市盈率60.09。
随着经济社会的不断发展,各行业都面临来自行业内现有竞争或潜在竞争,甚至跨行业竞争者的激烈竞争,只有不断地保持营业收入的增长,才能维持企业的持续经营,在竞争中留存下来,才能更好地为股东及投资者创造更好价值。
无论在哪个生命周期阶段,企业都在想办法获得更多的营业收入,不管是当下的还是未来的,营业收入自然也成为经营管理者、投资者重点关注的关键要素。动力电池产业从GWh向TWh挺进,市场容量从千亿向几万亿提升,在这种处于成长期的市场,PS估值弥补了PE估值的不足,更能体现那些处于成长期,利润很低,甚至净利润亏损,但是主营业务收入不断增加的企业的价值。
根据中国动力电池Top10里已上市公司市值及未上市企业融资实例的研究,市销率(PS)估值指标比市盈率(PE)指标更能体现动力电池的公司估值。例如:宁德时代7月22日收盘总市值1.3万亿,动态市盈率83.93,动态市销率8.12;国轩高科7月22日收盘705.5亿,动态市盈率818.68,动态市销率5.44,明显动态市销率对公司价值投资更具参考价值。
4、欣旺达分拆动力电池上市的展望
根据欣旺达BEV商业计划书显示:欣旺达BEV自认为客户结构优质、结构均衡、品牌形象好、全面覆盖经济型、性能型、高端车型;依托母公司20年的积累,技术实力与供应链布局位于行业前三;预计2023年出货54.8GWh,2024年出货114.6GWh。
按2024年欣旺达BEV申报材料的节点,114.6GWh的电池其销售额可超千亿,按保守市销率(PS)5倍估值的话,就有5000亿市值了,是目前欣旺达市值的10倍。
欣旺达分拆动力电池上市可行性分析
1、主要财务指标
欣旺达BEV基本财务数据情况如下:
(1)欣旺达BEV近两年财务数据
注:上述数据来源于欣旺达2020、2021年年报。单位:万元
(2)欣旺达BEV在欣旺达主体财务数据占比情况
注:上述数据来源于欣旺达2021年年报。单位:万元
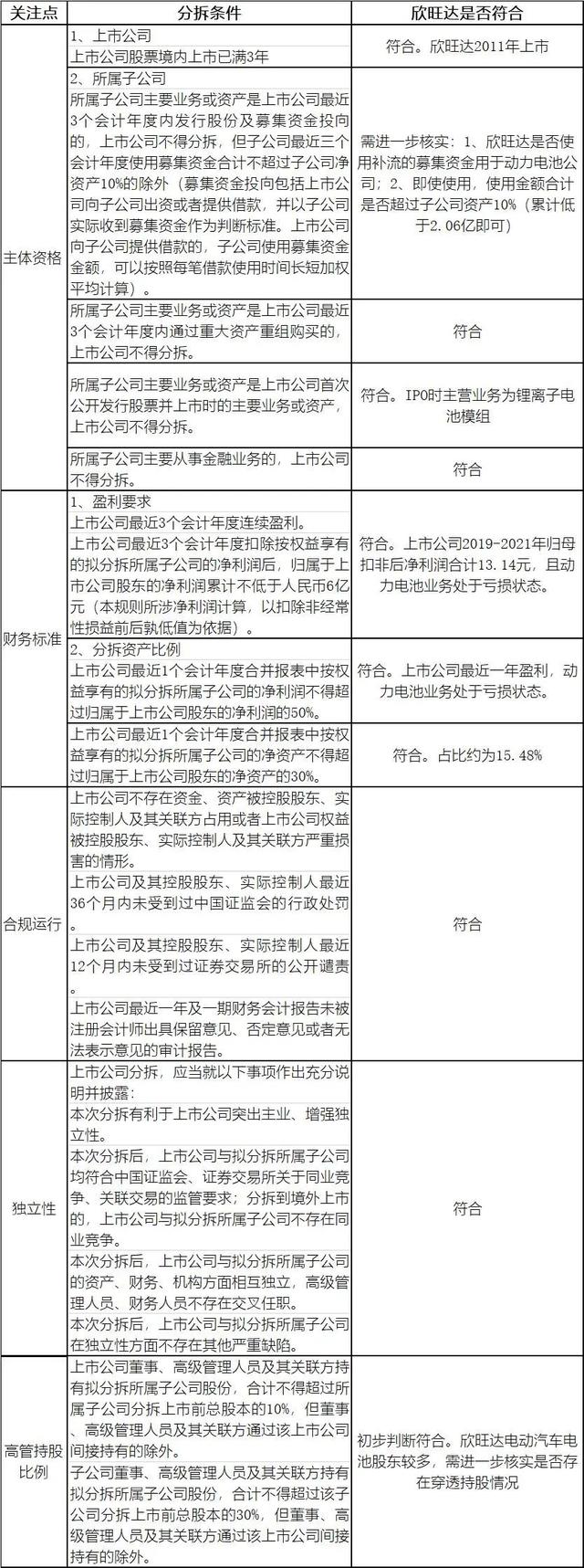
2、上市公司分拆规则分析
根据《上市公司分拆规则(试行)》(证监会证监会公告[2022]5号),欣旺达分拆动力电池业务上市具体分析情况如下:

结论:除募集资金使用需进一步核实外,欣旺达分拆欣旺达BEV上市符合《上市公司分拆规则(试行)》其他相关规定。
最后
欣旺达BEV商业计划书显示,其2025年前规划建设的产能已达175.3GWh以上,未来的目标是要做到国内动力电池排名前三,对手包括中创新航、LG新能源、国轩高科、蜂巢能源、亿纬锂能、瑞浦、孚能科技等等。
欣旺达雄心勃勃,希望通过战略再调整,一边3C消费电池PE市值力保不跌,一边动力电池故事PS估值重塑公司价值,我们姑且就把这次战略调整叫“双子星”或“双轮驱动”,成功机率几何?摆在前面的拦路虎有哪些?且看下回分解。
(本文作者系吉林大学青岛汽车研究院副院长、《电车商业研究》创始人顾国洪)
本文只是笔者个人理解仅供业内人士参考,由此做出的投资决策与本人本文无关