来源 :维科网锂电2022-04-13
4月13日,欣旺达电子股份有限公司(以下简称“欣旺达”)发布了2021年年度报告。
年报显示,欣旺达2021年营业收入约373.59亿元,同比增长25.82%;归属于上市公司股东的净利润约9.16亿元,同比增长14.18%;扣除非经常性损益的净利润约5.28亿元,同比增长101.72%;经营活动产生的现金流量净额约16.34亿元,同比增长569.50%;基本每股收益0.58元,同比增长11.54%。
营收按照产品分类:手机数码类约207.94亿元,占比55.66%;笔记本电脑类约54.19亿元,占比14.51%;智能硬件类约50.07亿元,占比13.40%;电动汽车电池类约29.33亿元,占比7.85%;精密结构件类约21.80亿元,占比约5.84%;其他约10.25亿元,占比2.74%。
报告期内欣旺达主要从事锂电池模组的研发、设计、生产及销售业务,主要产品为锂离子电池模组,产品还涵盖锂离子电芯、电源管理系统、精密结构件、智能制造等多个领域。目前已成为国内锂能源领域研发设计能力最强、配套能力最完善、产品系列最多的锂离子电池模组制造商之一,已成功进入国内外众多知名厂商的供应链,分别与雷诺、日产、易捷特、吉利、东风、广汽、上汽通用五菱、上汽乘用车等车企建立了合作关系。
智能手机方面,据市场研究机构IDC数据显示,尽管受芯片及疫情的影响,手机出货量还是在缓慢增长:2021年度全球智能手机出货量为13.55亿部,同比增长5.7%,预计2023年及以后的全球智能手机出货量年复合增长率将维持在3.5%左右。
欣旺达深耕消费类锂电池行业多年,手机数码类锂离子电池模组产品已获得市场的高度认可,已成为国内外一线移动终端厂商的主要供应商。年度产能扩产计划已完成,子公司浙江锂威一期已实现量产,子公司东莞锂微电子minicell全自动化产线已改造完成并投入使用。
新能源汽车方面,据中汽协数据显示,2021年我国新能源汽车产销分别为354.5万辆和352.1万辆,同比增长均超过150%。其中,纯电动汽车销量291.6万辆,市场占有率提升至13.4%。预计2022年新能源汽车销量将达到500万辆,市场占有率有望超过18%。
欣旺达动力电池产品聚焦方形铝壳电芯,覆盖了BEV、HEV、48V等应用市场。建立了系统成熟的“五层安全设计”,第一层聚焦材料本身的材料安全、热安全和机械安全;第二层采用的所有核心器件及BMS均满足功能安全ASILD级要求;第三层和第四层主要是在模组层级的安全防护设计;第五层是人身安全防护设计。
2月24日,欣旺达发布公告称获得了19家企业的增资,合计24.3亿元,其中包括新能源造车新势力前三甲:蔚来、小鹏、理想的关联企业。
储能方面,据GGII数据显示,2021年国内储能电池出货量48GWh,同比增长260%,预计2022年国内储能电池有望继续保持高速增长,年出货量有望突破90GWh,同比增长88%。
数据中心和通信电源领域,已与多家主设备商达成深度合作,在欧州、南亚、非州等区域的电信运营商合作上也取得了一定进展;家庭储能方面,产品已广泛应用于美洲、欧洲、非洲、东南亚等地区;便携式储能方面,为头部品牌商、渠道商提供整机ODM服务,多款产品已经批量出货;电力储能领域,拿下了山西大同30MWh、河北新河24MWh、非洲地区13.3MWh等储能项目;智慧能源领域:承接的国家重点研发计划“多能互补集成优化的分布式能源系统示范”项目示范工程通过验收。
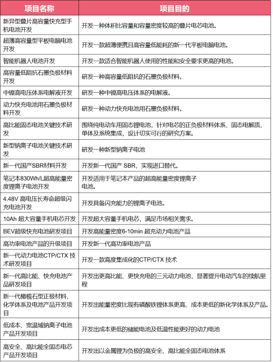
此外,年度报告中还详细公布了正在开发中的研发项目,如下图所示:

表格内容来源:欣旺达2021年年度报告
未来,欣旺达在“PPS”战略(智能终端产品(Pack)、能源类产品(Power)、系统化解决方向(Solution))的指导下,其核心竞争力必将会进一步巩固和提升。