来自36氪的消息显示,定位成全固态锂电池公司的高能时代近日完成超5000万人民币融资。本轮融资由同创伟业领投,其他投资方还有中金传誉凤凰基金、欣旺达、珠海高新创投等机构。本轮融资主要用于加速高能时代在全固态电池的产品布局、技术研发、人才引进等。
关于高能时代
据悉,高能时代(GTC-POWER)成立于2020年,总部位于中国珠海,致力于研发全固态锂电池产品。
目前高能时代有近50人,已在中国和日本横滨建立电池研发中心,其中横滨团队负责电芯设计、工艺研发,目前汇聚了10余个来自中日韩的专家团队,而中国团队主要负责原材料合成、产业链以及拓展客户资源等。
根据固态电解质种类不同,固态电池可分为聚合物、硫化物和氧化物三大技术路线,无机氧化物兼备相对较高的离子导电率、高化学稳定性和高机械强度,是固态电池较为理想的电解质材料。高能时代同样选择了硫化物路线。
按照高能时代的产品规划,今年会推出5Ah和20Ah的大电芯;2023年,发布60Ah的大电芯,面向3C及无人机用全固态锂电池,建成小规模量产能力;2024年,发布100Ah大电芯,这是一款用于量产的动力型全固态电芯。
房地产巨头进军连放“两炮”
高能时代是3月迄今第二家获得融资的固态电池企业。
近日固态电池“战局”新进一位重量级新玩家,那就是房地产巨头碧桂园,而且碧桂园瞄准的赛道还有钠电池领域。
3月8日,来自碧桂园创投官方消息称,固态锂离子电池创业企业重庆太蓝新能源有限公司(简称“太蓝新能源”)宣布完成A+轮融资,由碧桂园创投独家投资。本轮融资,将用于产线建设、产品研发及人才搭建。具体融资金额未披露。
据介绍,太蓝新能源由国家高层次海外人才项目引进的锂电研发专家和国内资深产业化团队联合创办,专注于新型固态锂电池及关键锂电材料的技术开发和产业化。目前,太蓝新能源正在重庆两江新区建设200MWh新一代高比能固态锂电池自动化生产线,预计将于2022年9月正式建成投产。
在产品技术方面,太蓝新能源应用的是全新的、可大规模量产的固态电解质纳米膜和界面柔化技术,同时兼容多种高能量密度、高倍率性能的正负极材料。
在此之前的3月4日,碧桂园创投官方宣布,钠离子电池企业众钠能源完成由碧桂园创投独家领投的新一轮融资,资金主要用于扩充众钠能源的研发及量产技术团队。
众钠能源成立于2021年1月,是国内最早推进钠离子电池产业化的硬科技企业之一,也是全球第一款硫酸铁钠电池的缔造者,已入选2021年科技部中国创新创业大赛全国50强。目前众钠能源已与多家下游客户达成战略合作,第一代量产产品将在年内启动交付。
值得一提的是,更早之前的1月17日,碧桂园创投还战略投资了动力电池企业蜂巢能源,投资金额3.22亿元。
至此,碧桂园创投在今年不足两个月的时间内完成了对动力电池、钠离子电池、固态电池三个领域内的三家企业的投资,不得不说其投资之快速,布局之广泛。这背后也是其对新能源电池行业前景的看好。
发展越来越快的固态电池
虽然才进入2022年的第三个月份,但关于固态电池的消息,已经接二连三,而且还是每月都有动态更新。
例如,1月21日,美国固态电池初创公司Factorial Energy宣布获得2亿美元D轮融资,领投方是梅赛德斯-奔驰和Stellantis集团。
1月22日,赣锋锂业子公司赣锋锂电已完成首批搭载赣锋固态电池的50辆东风E70电动车的交付。
进入2月,有消息称,专注于锂金属电池、固态电池等新一代电池及其核心材料研发的高科技企业——恩力动力于今年1月份完成了A轮超亿元融资。该轮融资由微光创投领投,博润资本、元诺天承、绿动资本、势能资本跟投,势能资本担任独家财务顾问。
海内外关于固态电池的消息接连更新,一方面,说明固态电池发展越来越快,资本对其狂热的程度愈发显著;另一方面,更加证明2022年此前被划定为“固态电池上车元年”的可信度。
据预测,到2030年,全球固态电池需求有望达到500GWh,保守估计将形成三千亿元以上的市场规模。无论对车企、动力电池企业还是研发企业,亦或是其他行业企业而言,它都是一个充满潜力但又极具挑战的新赛道。
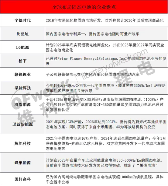
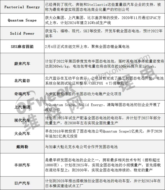
据不完全统计,目前全球共有超过50家企业在布局研发固态电池。全球布局固态电池的企业盘点如下:

