来源 :南方plus客户端2022-03-07
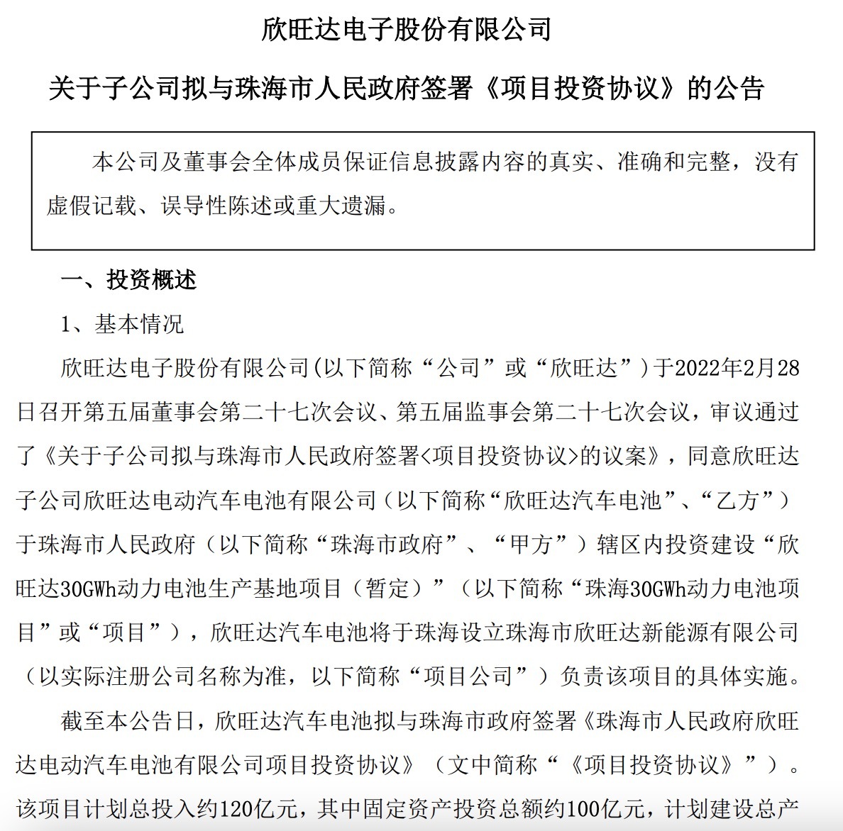
又一新能源巨头登陆珠海。近日,欣旺达电子股份有限公司(300207.SZ)发布公告称,旗下子公司欣旺达汽车电池拟与珠海市政府签署《珠海市人民政府欣旺达电动汽车电池有限公司项目投资协议》(文中简称“《项目投资协议》”)。该项目计划总投入约120亿元,其中固定资产投资总额约100亿元,计划建设总产能达30GWh的动力电池项目,从事动力电芯、电池模组和电池系统的研发、设计、生产及销售。
据公告信息,2022年2月28日,欣旺达审议通过了《关于子公司拟与珠海市人民政府签署的议案》,同意欣旺达子公司欣旺达电动汽车电池有限公司于珠海市人民政府辖区内投资建设“欣旺达30GWh动力电池生产基地项目(暂定)”。
该动力电池项目计划总投入约120亿元,其中固定资产投资总额约100亿元。计划建设总产能达30Gwh 的动力电池项目,从事动力电芯、电池模组和电池系统的研发、设计、生产及销售。欣旺达汽车电池将于珠海设立珠海市欣旺达新能源有限公司负责该项目的具体实施。
据公告,珠海市政府将动力电池产业作为当地重点发展产业,为欣旺达生产项目落户提供相关政策支持和综合配套服务,拟提供连片项目规划用地约800亩。据悉,根据珠海市自然资源局关于《珠海市金湾区土地利用总体规划(2010-2020年)预留规模落实方案(欣旺达动力电池项目)》进行备案的请示,珠自然资字〔2022〕33号,已完成备案。
此前,2月24日,欣旺达宣布,欣旺达汽车电池增资24.3亿元,由车和家和蔚瑞投资领投,上汽金石、华友控股、深圳国资委(深圳市创新投资集团有限公司)、上汽金石等19家企业、资本机构跟投。