因多年前收购标的未能兑现业绩承诺,国内高空作业车和消防机器人龙头企业海伦哲一纸诉状将收购标的原股东告上法院。
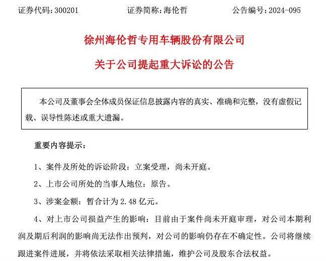
11月19日晚,海伦哲公告称,公司作为原告,近日向江苏省徐州市中级人民法院提起诉讼,并收到《受理案件通知书》,案件已立案受理,但尚未开庭。

公告显示,此次起诉方为海伦哲,被告方包括六位,分别为杨娅、姜敏、姚志向、余顺平、朱玉树、深圳市中亚图投资合伙企业(有限合伙)(以下合称“被告”)。
具体诉讼请求包括:要求被告按照各自持股比例支付业绩承诺补偿款,向原告返还2016年~2019年期间已取得的现金股利,以及对原告上述诉讼请求中的相关给付义务承担连带清偿责任,并承担律师费和诉讼费。诉讼请求金额暂合计为2.48亿元。
回溯该起诉讼纠纷,海伦哲起诉的原因,源自9年前的一起资产收购。
因收购标的连硕科技在2016至2019年度存在虚增收入和利润行为,业绩承诺未达标,海伦哲因此向被告提起诉讼,以维护公司及股东的合法权益。
据公告披露,海伦哲曾于2015年9月29日通过发行股份购买资产的方式,收购了深圳市连硕自动化科技有限公司(下称“连硕科技”)100%股权,约定海伦哲向连硕科技原股东定向增发公司股份作为对价,以收购其持有的连硕科技100%股权,交易对价总额为2.6亿元。双方已于2016年1月完成股权交割,海伦哲成为连硕科技100%控股股东。
当时收购时,双方签署了业绩补偿协议及其补充协议。根据相关协议,连硕科技原股东承诺,连硕科技2016年度、2017年度、2018年度、2019年度扣除非经常性损益后归属于母公司股东的净利润分别为2100万元、3000万元、4000万元、5200万元。
2020年4月10日,海伦哲披露了连硕科技《2016—2019年度业绩承诺实现情况的说明》,根据天职会计师事务所的专项审计报告,2016年度~2019年度业绩完成率分别为151.54%、132.32%、108.35%、60.63%,整个承诺期间业绩完成率为102.37%。
2021年4月28日,海伦哲披露《关于转让全资子公司深圳连硕自动化科技有限公司股权的公告》,拟将持有的连硕科技100%股权以人民币1元的价格转让给吴泽勤、宋俊,并于2021年6月8日完成工商变更登记。
但是,2023年4月28日,江苏证监局下发处罚通知,根据证监会的调查结论,连硕科技在2016年度~2019年度存在虚增收入和利润行为,海伦哲采用追溯重述法对2016年度~2020年度财务报表进行会计差错更正及追溯调整,连硕科技在2016年度~2019年度各年利润均为负值。连硕科技原股东未完成《业绩补偿协议》约定的业绩承诺。
鉴于连硕科技原股东任方洁、新余信德投资管理中心(有限合伙)已向海伦哲支付了业绩补偿款1079.93万元,现海伦哲向江苏省徐州市中级人民法院提起此次诉讼,诉请本案被告履行业绩补偿相关责任。
海伦哲在公告中表示,目前由于案件尚未开庭审理,对公司本期利润及期后利润的影响尚无法作出预判,对公司的影响仍存在不确定性。公司将继续跟进案件进展,并将依法采取相关法律措施,维护公司及股东合法权益。
值得一提的是,日前,海伦哲被第三大股东“举牌”。
11月13日,海伦哲发布公告,上海顶航慧恒企业咨询(简称“顶航慧恒”)通过二级市场集中竞价交易和大宗交易方式,累计增持海伦哲股份至总股本5%的举牌线。数据显示,在这次举牌前,顶航慧恒持有3.93%的股份,位列公司第三大股东。但是公司股权较为分散,第一大股东海德资产持股比例也只有11.96%,公司处于无实控人状态。
关于影响,海伦哲表示,公司目前无控股股东及实际控制人,本次权益变动不会导致公司控制权及公司第一大股东发生变更,不会对公司经营活动产生影响。
公开资料显示,海伦哲主营业务包括高空作业车、电力应急保障车、排水抢险车、消防车及军用专用车辆等在内的特种车辆产品的研发、生产、销售和服务业务。
业绩方面,海伦哲2024年三季度报告披露,今年第三季度,公司营收4.80亿元,同比增长6.43%;归母净利润8187.79万元,同比增长15.65%;扣非净利润8043.10万元,同比增长19.34%。报告期间,公司经营业绩全面增长,利润增幅尤为显著。
二级市场上,自8月底创下年内低点2.84元/股以来,海伦哲股价持续攀升,11月11日摸高至6.90元/股,期间最高涨幅约120%。
截至11月19日,海伦哲大涨超13%,收报6.04元/股,最新总市值60.9亿元。