日月其迈,时盛岁新。2023年,国投智能(美亚柏科)发挥大数据技术和资源优势,以乾坤大数据操作系统为技术底座,以国投产业战略投资为基础,在数字政务与企业数字化业务领域持续深耕,跑出“加速度”。本期专题让我们一起细数这一年的亮眼成绩。
数字赋能乡村振兴
数字乡村既是乡村振兴的战略方向,也是数字中国的重要建设内容。国投智能(美亚柏科)紧跟国家战略,在国投集团的领导与部署下,充分发挥自身在大数据、人工智能、网络空间安全等领域的技术优势,打造国投集团“数字科技”名片,助力帮扶县产业升级、社会治理、数字乡村建设。
持续打造乡村振兴样板

(点击图片了解更多)
中标甘肃省庆阳市合水县数字乡村建设项目,该项目旨在通过对辖区内主要路段、重点部位上的社会治安综合治理视频监控进行新建和升级改造,实现公共安全视频监控系统“全域覆盖、全网共享、全时可用、全程可控”,提升合水县数字乡村社会治安综合治理能力。
中标甘肃省庆阳市宁县数字乡村建设项目,该项目范围涵盖1个数字乡镇试点、6个数字乡村试点,通过建设视频监控、云广播、一键报警等前端设备,提升乡村治理的预警、预防能力;同时通过打造县级乡村振兴平台,全面采集、治理乡村数据,综合分析展示乡情村貌,提升乡村事务管理的综合能力,为乡村振兴蓄势赋能。

中标贵州省黔南布依族苗族自治州罗甸县城乡公共安全视频监控“补点扩容”项目,该项目为罗甸县2023年“十大民生工程”,范围覆盖八镇一乡,项目的建成将大大提升全县行政村公共安全视频监控覆盖面和技术手段。2023年12月该项目顺利通过验收,也成为了本年度国投智能(美亚柏科)首个成功验收的数字乡村项目。

在福建省龙岩市武平县,公司以产业发展为核心,开展新显产业大脑以及智慧文旅骑行驿站建设。目前,全国首个县级新显产业大脑项目已上线产业驾驶舱、招商管理、产业服务等业务模块。
干部培训推进帮扶工作

(点击图片了解更多)
2023年10月,由国投集团乡村振兴工作领导小组办公室指导、国投智能(美亚柏科)承办的“国投美亚柏科数字经济赋能乡村振兴干部培训班”在厦门顺利举办。国投集团对口支援、定点帮扶县挂职干部,各县信息化、乡村振兴相关部门领导、业务骨干共二十余人参与培训。本培训班围绕数字赋能乡村振兴主题,通过理论引导、现场考察、实时互动相结合的方式开展干部培训。
助力提升社会治理水平
作为网络空间安全与社会治理领域国家队,国投智能(美亚柏科)通过加强各类技术的融合应用,持续服务于“国家治理体系和治理能力的现代化”。
2023年2月,国投智能(美亚柏科)中标晋江市公共卫生信息平台应用系统项目。该项目实现了晋江公共安全一体化管理,通过门诊数据分析的实时预警,对公共卫生安全保障起到了重要作用。

(点击图片了解更多)
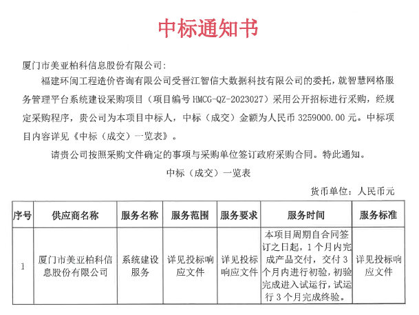
2023年9月,国投智能(美亚柏科)中标晋江市智慧网格服务管理平台系统项目,该项目实现了基层网格人员的管理办法线上化,通过实时打卡、工作内容线上化以及全网业务协同等功能,推动了晋江基层治理由人工推动向智能化的转变。

2023年3月,国投智能(美亚柏科)承建莆田市基层治理大数据平台项目部分核心项目内容。该项目围绕“全市一张图,全域数字化”,采取预建设模式,集信息汇总、预警监测、数据分析、指挥调度、监督考核功能为一体,充分融合国投智能(美亚柏科)多年来沉淀的技术和市域社会治理经验优势,为政府科学决策提供有力支撑,有效提升社会综治水平。
同时,继中标厦门公共安全平台、城市大脑中台、图看厦门等项目后,国投智能(美亚柏科)还承建厦门市市域治理一网统管项目(一期)部分核心项目内容。该项目通过建设统一数字底座和城市治理平台,促进跨部门、跨层级、跨区域管理流程优化,提升线上线下协同精准治理能力,驱动城市管理变城市“智”理。
加强智慧检务建设
大数据建设和应用是智慧检务建设的重点,也是实现智慧检务的基础。国投智能(美亚柏科)依托大数据、人工智能等信息技术,为各级检察机关提升办公、办案、服务、决策的智能化水平贡献力量。
2023年6月,公司中标厦门市检察机关智慧检务数据应用项目。该项目旨在贯彻落实最高检数字检察战略部署,加强大数据技术在法律监督上的应用,通过建设支撑平台、智慧未检云平台、智慧案管平台、法律监督平台,利用数据碰撞发现监督线索,破解传统难以解决的痛点、难点问题,加强“智慧检务”建设。

(点击图片了解更多)
加快布局企业数字化业务
2023年,国投智能(美亚柏科)在国投集团的战略引领下,以推动央国企企业数字化转型业务落地为核心,以集团业务协同为基础,不断拓展面向企业侧的信息化、数字化业务,形成新的业务增长点,打造数据生产要素、培养数字化新动能。
2023年10月,国投云网数字科技有限公司在北京市通州区注册成立并举行成立大会,这也标志着国投智能(美亚柏科)企业数字化业务步入新的发展阶段。

(点击图片了解更多)
2023年8月,国投智能(美亚柏科)成功中标国投罗钾智慧矿山示范性项目。智慧矿山项目是“智慧罗钾”建设的起点,也是公司产业数字化建设的标杆项目,意义重大。国投智能(美亚柏科)将全力支撑国投集团投资企业的产业数字化建设,为国投罗钾打造智能化、现代化的一流钾肥企业提供数字化赋能。

(点击图片了解更多)
2023年10月,国投智能(美亚柏科)相继中标国投集团跨境数据安全交换系统建设、国投集团国产密码数据安全综合管理平台建设两大项目。项目基于支持国有企业及其分支机构对于开展跨境协同办公和针对数据安全国产密码防护体系的建设,以提升网络治理及信息化服务的安全可控能力。
资质荣誉见证创新实力
2023年7月,由中国信息通信研究院泰尔终端实验室主办的2023数字生态发展大会暨中国信通院铸基计划年中会议在北京召开。会上重磅发布《高质量数字化转型产品及服务全景图(2023上半年度》,国投智能(美亚柏科)凭借过硬的产品实力和技术优势入选“数据分析”细分领域。

(点击图片了解更多)
2023年11月,由中国电子学会评选的最新一批2023年度“数字中国典型方案/案例”公布,经过专家评审,国投智能(美亚柏科)智慧应急解决方案获评“年度优秀解决方案”。

扬数字之帆,向未来远行。站在新的起点,国投智能(美亚柏科)将继续秉承“数据更智能,网络更安全”的企业使命,以大数据、人工智能、网络空间安全等创新技术赋能数字经济高质量发展。