到现在,振东制药似乎仍未从赛道切换中“缓过劲来”。
10月22日晚,该公司发布的三季报显示,2025年前三季度,公司营收约22.15亿元,同比减少2.42%;归属于上市公司股东的净利润约2036万元,同比减少49.25%;基本每股收益0.0203元,同比减少48.21%。整体走势向下。

另外,在前几天,振东制药还发布了一则关于为全资子公司提供担保的进展公告:因经营发展需要,公司同意为全资子公司山西振东安欣生物制药有限公司(以下简称“安欣制药”)申请银行授信提供不超过人民币5000万元的担保,担保期限以最终与银行签署的担保协议为准,担保的形式包括但不限于信用担保(含一般保证、连带责任保证等)、抵押担保、质押担保或多种担保方式相结合等形式。
经营面承压之际,振东制药还要做担保,有何考虑?
一度“砍到大动脉”,阵痛期漫长
近年,振东制药最备受关注的一次赛道切换就是从“钙”到“发”。公开资料显示,2021年,振东制药以58亿元的价格出售了有“中国钙王”之称的朗迪制药,由此剥离钙制剂相关业务,并主攻脱发产品及创新药物等领域。
在振东制药看来,毛发医疗市场有十分广阔的前景,值得聚焦布局。《2024年中国毛发健康管理行业深度研究报告》《中国人头皮健康白皮书》显示,我国脱发人群已突破2.5亿人,且每年以15%-18%的速度增长。
同时,脱发问题愈发趋于年轻化。《2024中国脱发防治白皮书》显示,24岁前出现脱发征兆者占比60%,30岁人群脱发率达83%。在此背景下,防脱药品市场规模正不断扩大,展现出很强的吸引力。
但企业若因潜力突出的新赛道而放弃原有的“现金奶牛”,也必将承担不小的风险和代价。据悉,2020年,朗迪钙终端销售额占到振东制药总营收的88%。振东制药割舍相关业务,无疑是“砍到了大动脉”,加上新业务培育需要时间、金钱等方面的成本,公司经历了很长的阵痛期。
公开财务数据显示,2022-2024年,振东制药实现营收分别为37.29亿元、36.26亿元、29.71亿元,归母净利润分别为-5129万元、-4398万元、-13.29亿元。
另外,之前振东制药的转型还有遗留问题。据悉,2024年9月,朗迪制药就与振东制药涉及的合同纠纷向仲裁委员会提出仲裁申请,并向振东制药索赔14.67亿元。2025年1月,振东制药发布公告称,根据裁决结果,振东制药向朗迪制药支付5亿元。这笔纠纷也对振东制药的财务状况产生一定影响。
再从最新业绩来看,目前振东制药仍未取得十分理想的发展结果,还面临怎样的发展阻力?
两款核心产品,业绩贡献有限
振东制药现有业务基本盘不算小。
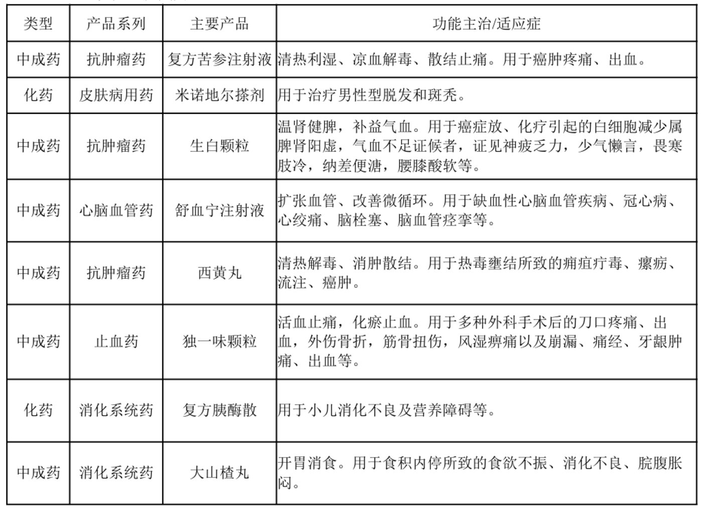
2025年半年报显示,该公司设有肿瘤、皮科、心肾、消化4大管线,核心产品包括岩舒复方苦参注射液、达霏欣米诺地尔搽剂、西黄丸、醋酸阿比特龙片、比卡鲁胺胶囊、芪蛭通络胶囊、胶体果胶铋胶囊、马来酸曲美布汀片等,并进行了各层级终端的开发与专业化推广,已覆盖全国81%的地级市、87%的县级市、2万余家医疗终端。

其中,报告期及去年同期销售额占公司主营业务收入10%以上的药品有两款,复方苦参注射液和达霏欣米诺地尔搽剂。
前者是振东制药的独家专利产品,用于癌肿疼痛、出血,于1995年研发上市。凭借良好的有效性、安全性和药物经济性,在同类药物中,复方苦参注射液的使用人次连续多年位居榜首。
后者用于治疗雄激素性脱发和斑秃,持续领跑零售市场生发品类,2025年上半年市占率达到43%。
看起来,振东制药的核心产品发展颇为强劲,但实则能够带来的业绩贡献是比较有限的。
根据米内网数据,近三年抗肿瘤中成药市场规模持续下滑,2024年约为106.8亿元,同比下降5.99%,其中复方苦参注射液的市场占比仅约7%。
防治脱发产品方面,市场竞争十分激烈。根据米内网数据,目前有近40家企业的米诺地尔搽剂获批上市。
放大到整个米诺地尔赛道(涵盖多种剂型),三生蔓迪药业名列前茅,并不断推进产品创新。比如,该公司的米诺地尔泡沫剂是第二代生发产品,解决了第一代米诺地尔剂型(酊剂、搽剂、凝胶)起效慢、容易过敏起痘、无法长疗程使用等痛点。
这种情况下,振东制药的核心产品其实很难打开太大增长空间,公司加码创新、开辟新赛道的念头也更趋强烈了。
转换赛道,切勿顾此失彼
就在今年7月,振东制药公布了创新药方面的一大重要进展:公司参投的广东龙创基药业有限公司在研项目“阴道用乳杆菌二联活菌胶囊”的III期临床试验达到主要研究终点,该产品有望成为全球近20年来获批上市的首个双联活菌制剂。
振东制药将就“阴道用乳杆菌二联活菌胶囊”治疗细菌性阴道病(BV)适应症向国家药品监督管理局药品审评中心(CDE)递交上市许可申请前的沟通交流申请,积极推进“阴道用乳杆菌二联活菌胶囊”的上市进程。
新布局背后,振东制药的眼光依旧敏锐。
据华福证券研报,BV是育龄女性最常见的感染疾病类型,全球发病率为20%-30%,按20%发病率测算中国共有5513.52万人BV患者。目前BV治疗主要依靠抗生素,但存在耐药性、副作用(如恶心、头痛等)甚至致畸风险,市场迫切需要一款更具临床针对性、疗效、安全性的好药。
因此,若振东制药能够在相关赛道实现抢跑,还是有望赢得不小的增长主动权。值得一提的是,企业开辟新赛道也不能掉入“顾此失彼”的陷阱,同时守住原有优势品种的阵地,才更具发展稳健性,这可能也是当前振东制药为子公司做担保的一个原因。
据悉,安欣制药旗下主要品种就包括米诺地尔搽剂、西黄丸、胶体果胶铋胶囊等。业绩方面,该公司在今年上半年实现营收1.39亿元,净利润3735.37万元,远超母公司同期793.13万元的归母净利润。

综合来看,振东制药已是赛道切换的“老玩家”了,但转型难度仍然不小。企业要想稳健发展,除了要看到新赛道的前景,也需要把握自身的优势区间。