来源 :梧桐树下V2025-02-06
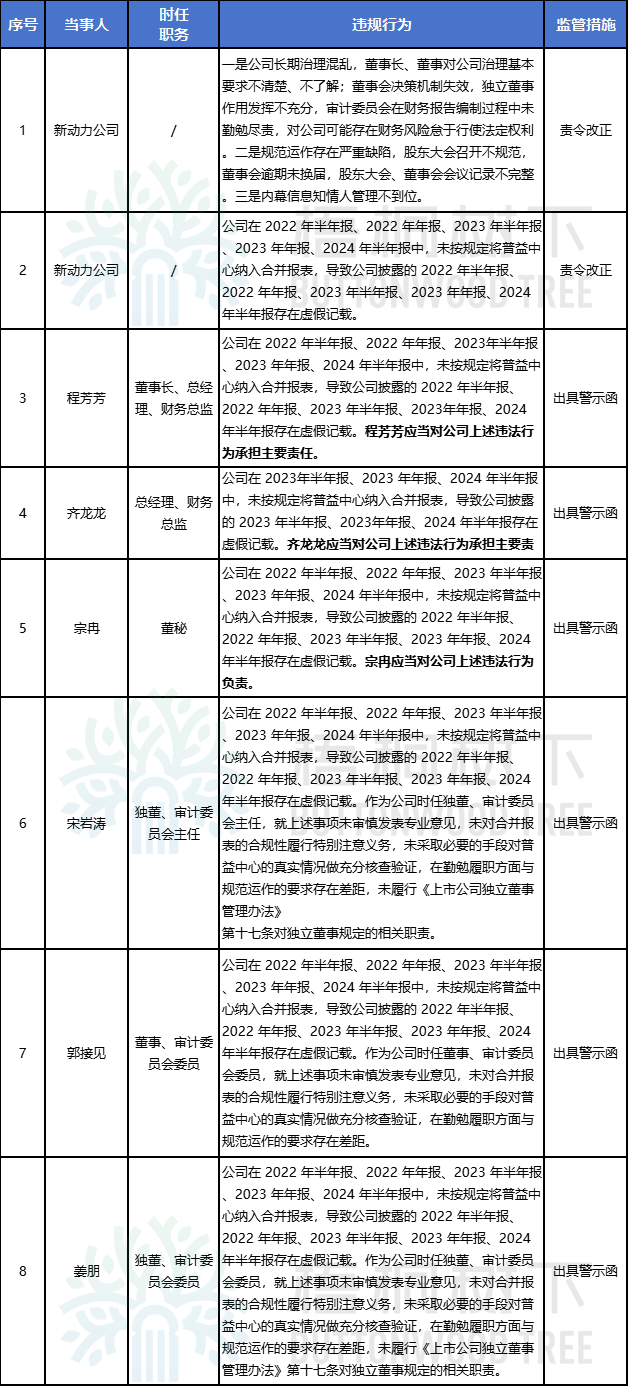
1月27日收盘后,雄安新动力科技股份有限公司公告公司及相关人员收到河北证监局行政监管措施决定书共8份。这8份决定书涉及违规行为两大项。一、公司长期治理混乱,董事长、董事对公司治理基本要求不清楚、不了解;董事会决策机制失效,独立董事作用发挥不充分,审计委员会在财务报告编制过程中未勤勉尽责,对公司可能存在财务风险怠于行使法定权利。规范运作存在严重缺陷,股东大会召开不规范,董事会逾期未换届,股东大会、董事会会议记录不完整。二、公司在 2022 年半年报、2022 年年报、2023 年半年报、2023 年年报、2024 年半年报中,未按规定将普益石家庄股权投资基金管理中心(有限合伙)(以下简称普益中心)纳入合并报表,导致公司披露的 2022 年半年报、2022 年年报、2023 年半年报、2023 年年报、2024 年半年报存在虚假记载。公司被河北证监局采取责令改正的行政监管措施。6名时任董事长、总经理、财务总监、独董、审计委员会主任及委员、董秘被河北证监局采取出具警示函的行政监管措施。


小编为便于朋友们阅读,将8份决定书简化为表格方式呈现给大家。

公开资料显示,雄安新动力前身徐州燃控科技股份有限翁2010年12月29日创业板上市。2015年8月更名为徐州科融环境资源股份有限公司,2019年7月更名为雄安科融环境科技股份有限公司,2022年8月更名为雄安新动力科技股份有限公司。公司当前主营业务为:以节能点火特种装备及燃烧控制系统为主营业务,为动力锅炉和电力、石化、冶金等工业发展提供点火产品及技术服务。
当前公司注册资本7.128亿元。截至2024年9月30日,公司第一大股东为金元证券,持股比例只有4.30%。

河北证监局的决定书指出:公司长期治理混乱,董事长、董事对公司治理基本要求不清楚、不了解。小编看了一下董事长的简介,学历是硕士,还当为公司法务部总监。2023年薪酬81.91万元。

公司业绩长期不佳。2021年、2022年、2023年及2024年1-9月,公司扣非净利润分别为723万元、-26858万元、-4886万元、-7041万元及-182万元。