来源 :YCY会计行业观察2025-04-27
本文摘自*ST聆达(300125.SZ)相关公告。
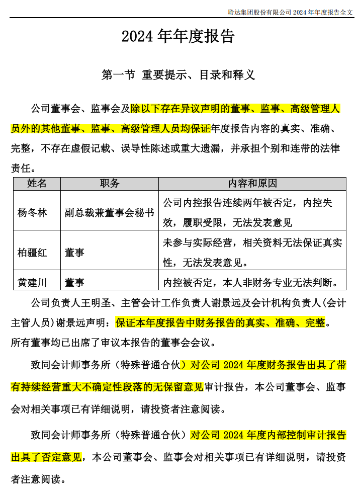
*ST聆达在4月24日发布年报等公告,2位董事、1位副总裁兼董秘对年报不保真。致同会计所对该公司内控出具了否定意见,对财报出具了带有持续经营重大不确定性段落的无保留意见。

这三位的基本情况如下。
副总裁、董事会秘书杨冬林:中国国籍,出生于1982年1月。2015年7月至2016年8月任招商证券北京东三环北路营业部副总经理;2016年9月至2018年4月任长江证券北京分公司金融一部负责人;2018年5月至2023年12月任银河证券北京雍和宫营业部总经理。2024年1月至今担任聆达股份副总裁、董事会秘书。
柏疆红:中国国籍,出生于1970年9月。2009年9月至2015年9月任重庆卓创国际工程设计有限公司董事长;2017年9月至2022年5月任中衡设计集团董事;2015年10月至今任中衡卓创国际工程设计有限公司总经理;2022年10月至2023年4月任金寨嘉悦新能源科技有限公司总经理;2022年12月至2023年5月任聆达股份副董事长,首席执行官(CEO);2022年9月至今担任聆达股份董事。柏疆红曾多次对公司的决议提出过异议,包括质疑致同会计所的专业能力和责任心。


董事黄建川:中国国籍,出生于1972年9月。2009年7月至2018年6月任厦门市万树科技有限公司董事长;2018年7月至今任福建省万树集团有限公司董事长。2023年11月至今担任聆达股份董事。