来源 :瑞普生物2025-04-24
新兽药审批量十年激增59%,瑞普兽用晶体药物赛道展现硬核竞争力
新兽药发展势头迅猛
2024年实现新兽药审批86个
近年,我国新兽药发展势头迅猛。据新猪派统计,近10年间农业农村部共审批新兽药752个,从2014年的54个发展到2024年的86个,增长率超59%。
自2021年起,农业农村部每年审批的新兽药数量均保持在75个以上,并呈现出多元化、专业化、精细化的发展趋势。2024年新兽药的审批数量首次突破80大关,实现新兽药审批86个。

开年佳绩!
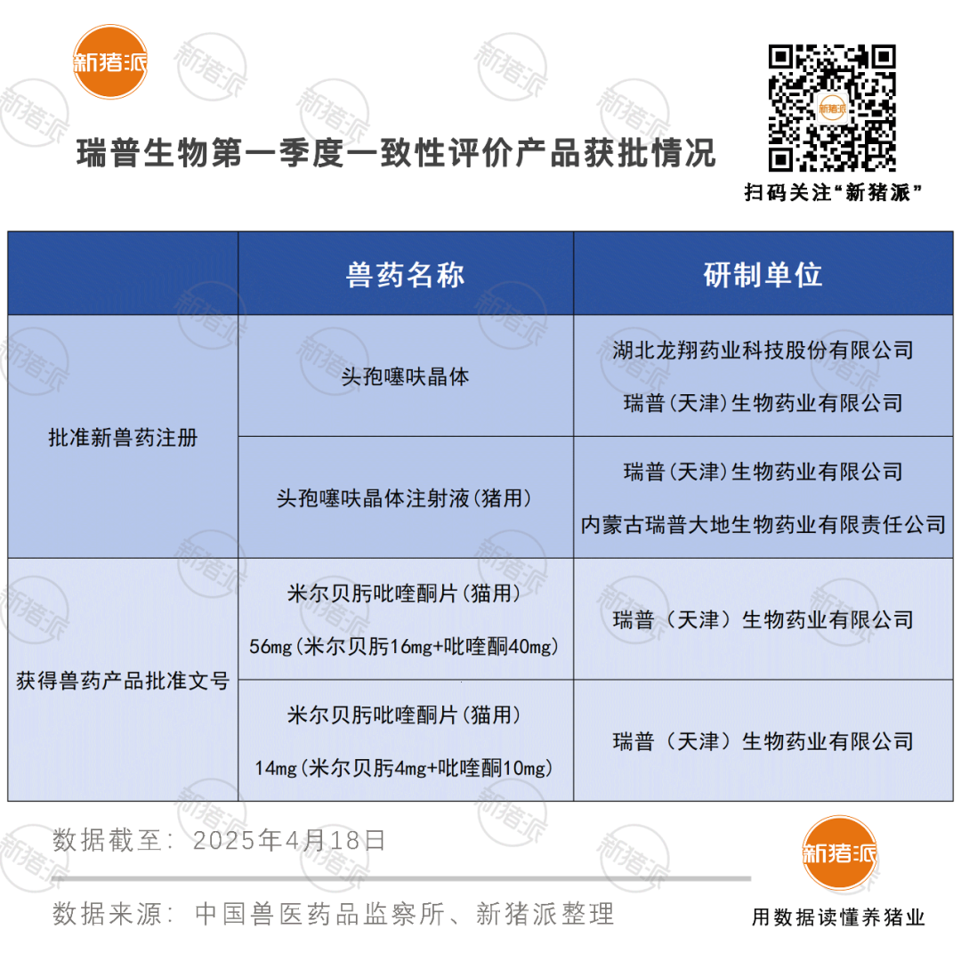
瑞普生物3款高难度一致性评价产品密集获批
近日,瑞普生物旗下全资及控股子公司研发的头孢噻呋晶体、头孢噻呋晶体注射液(猪用)以及米尔贝肟吡喹酮片(猫用)相继通过农业农村部审批。

据新猪派观察,这是继2024年11月瑞普生物获批盐酸沃尼妙林二水合物和盐酸沃尼妙林二水合物可溶性粉2个晶体新兽药后再一次成功注册晶体产品,据了解,瑞普生物研究团队依托“原料药优势药物晶型预测研发平台”及“晶体药物研发院士工作站”等创新平台优势,持续深耕兽药晶体技术领域的产品打造,不仅解决了传统兽药在稳定性、溶解度和生物利用度等方面存在的问题,还显著提高了药物的疗效和安全性,为养殖行业提供了更为可靠的治疗方案。
政策为引、需求为锚
领跑全球高端兽药晶体化赛道
据了解,瑞普生物早在2011年便组建了原料优势晶型预测与研发平台、晶体药物研发院士工作站,其晶体原料及制剂研发项目组首次发现6个药物新晶型,充分奠定其在兽用晶体原料及创新兽用晶体制剂研发领域的地位。

瑞普生物高端兽用晶体药物及制剂研发项目组
晶体原料药物开发是兽药高端制剂研发的核心技术领域,其重要性主要体现在以下几个方面:首要原因是当前各国对兽药晶型的专利审查标准与注册监管要求日趋严格,使得晶型研究成为新兽药申报与注册不可或缺的技术壁垒;其次通过精准控制药物晶型,能够有效降低药物毒副作用,在优化药物稳定性和生物利用度的同时,显著提升临床治疗效果、减少药物代谢损耗,从而降低规模化养殖的用药成本;再者,运用晶体包埋或共晶技术开发复方药物或制备的缓释制剂,有效抑制病原体的耐药性发展,在减少给药频率的同时能实现精准给药与长效缓释,显著提升药物的有效性及实用性。
瑞普生物以政策为引、需求为锚,精准锁定兽药绿色升级与耐药性破局两大核心命题,针对我国兽用晶体药物被美国垄断的不利局面,联合天津大学等单位组建的产学研联合攻关团队,在晶型记忆效应等基础研究领域破解行业痛点、打破进口垄断,为我国为养殖业的健康发展提供了有力支撑。