来源 :人民资讯2021-12-07
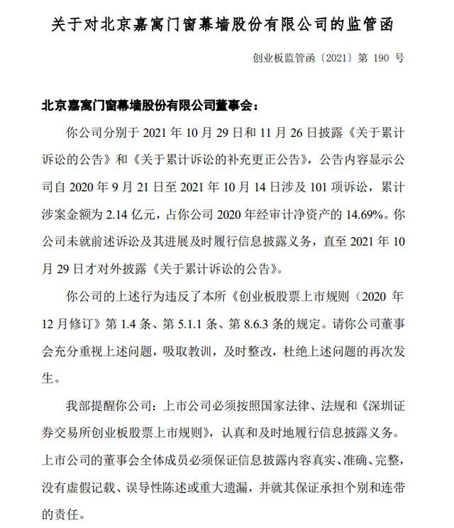
近日,深交所向嘉寓股份(300117.SZ)发出监管函。监管函披露,2020年9月21日至2021年10月14日,嘉寓股份涉及101项诉讼,累计涉案金额为2.14亿元,占嘉寓股份2020年经审计净资产的14.69%。

图源:创业板监管函
监管函显示,因嘉寓股份未就前述诉讼及其进展及时履行信息披露义务,直至2021年10月29日才对外披露《关于累计诉讼的公告》,该行为违反了本所《创业板股票上市规则(2020年12月修订》第1.4条、第5.1.1条、第8.6.3条的规定。创业板公司管理部称,嘉寓股份董事会应充分重视上述问题,吸取教训,及时整改,杜绝上述问题的再次发生。
此外,这已不是嘉寓股份第一次未及时披露信息。在今年年中,嘉寓股份因减持2000万股未及时披露,其股东雷小雪收深交所监管函,深交所认定,雷小雪在持股比例达到5%时,未及时报告公告、未停止买卖公司股票,属于违规行为。
据了解,嘉寓股份前三季度营业收入9.81亿元,同比减少19.34%,归母净利润-5759.1万元,同比减少10.34%;第三季度公司实现营收约3.48亿元,同比减少30.42%,归母净利润-240.21万元,同比增长60.83%。