来源 :光伏們2024-06-01
5月28日,金刚光伏发布关于重大诉讼的公告,涉案金额141,342,886.33 元。甘肃金刚光伏股份有限公司下属子公司苏州金刚光伏科技有限公司因融资租赁合同纠纷案收到上海金融法院送达的《应诉通知书》。
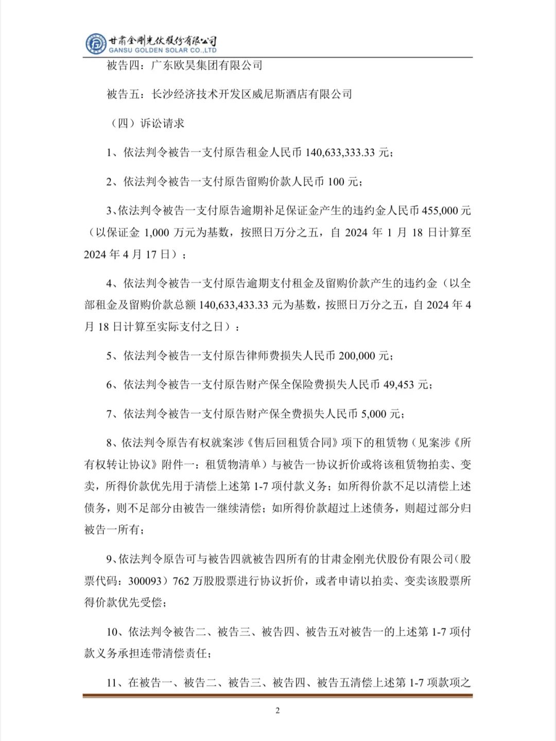
案件原告:芯鑫融资租赁有限责任公司,被告一:苏州金刚光伏科技有限公司(原名称:吴江金刚玻璃科技有限公司)、被告二:甘肃金刚光伏股份有限公司、被告三:张栋梁、被告四:广东欧昊集团有限公司、被告五:长沙经济技术开发区威尼斯酒店有限公司。
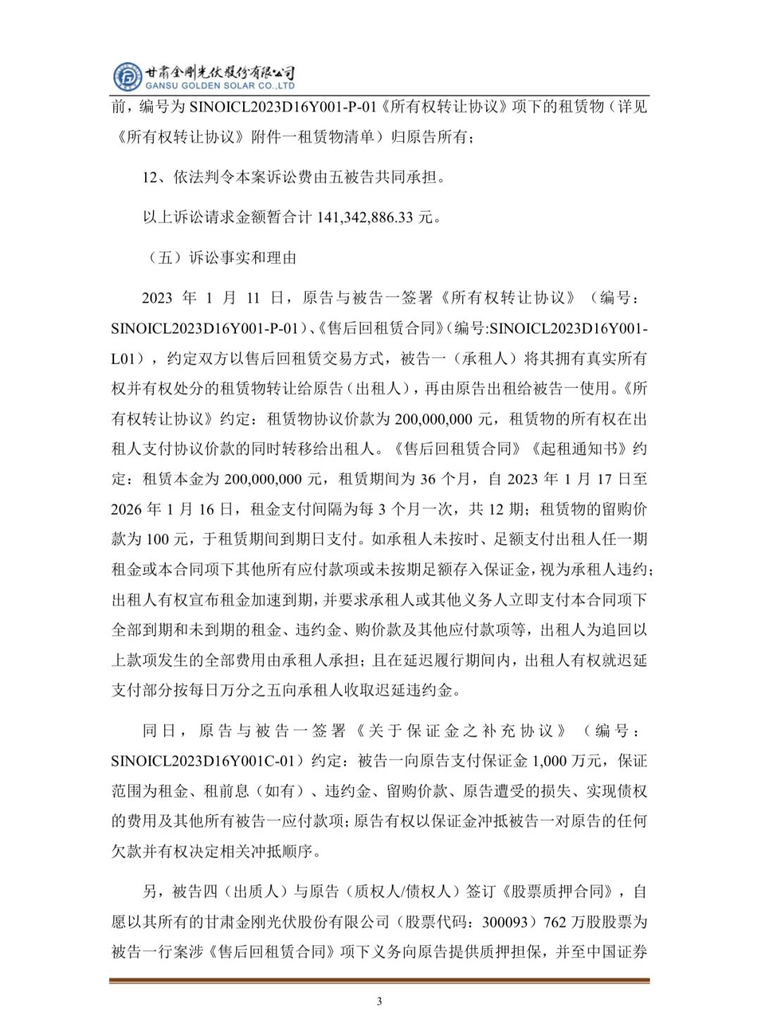
根据公告,案涉《所有权转让协议》《售后回租赁合同》生效后,原告依约行了租赁物协议价款的支付义务,被告一出具《所有权转移证明》,确认租赁物的权利、所有权和利益转让给原告。但被告却发生一系列严重违反《售后回租赁合同》约定的行为,包括但不限于未按时足额补足保证金及支付租金,擅自向案外人提供抵押担保等,构成根本违约。
《售后回租赁合同》《起租通知书》约定:租赁本金为200,000,000 元,租赁期间为 36 个月,自 2023 年 1 月 17 日至2026 年 1 月 16 日,租金支付间隔为每 3 个月一次,共 12 期;租赁物的留购价款为 100 元,于租赁期间到期日支付。
原告认为,上述《所有权转让协议》《售后回租赁合同》《关于保证金之补充协》《股票质押合同》《保证合同》等均合法有效。原告按照合同约定主张被告一支付租金、留购价款、违约金及其他应付款项,被告四承担质押担保责任,被告二、三、四、五承担连带保证责任符合各方约定。
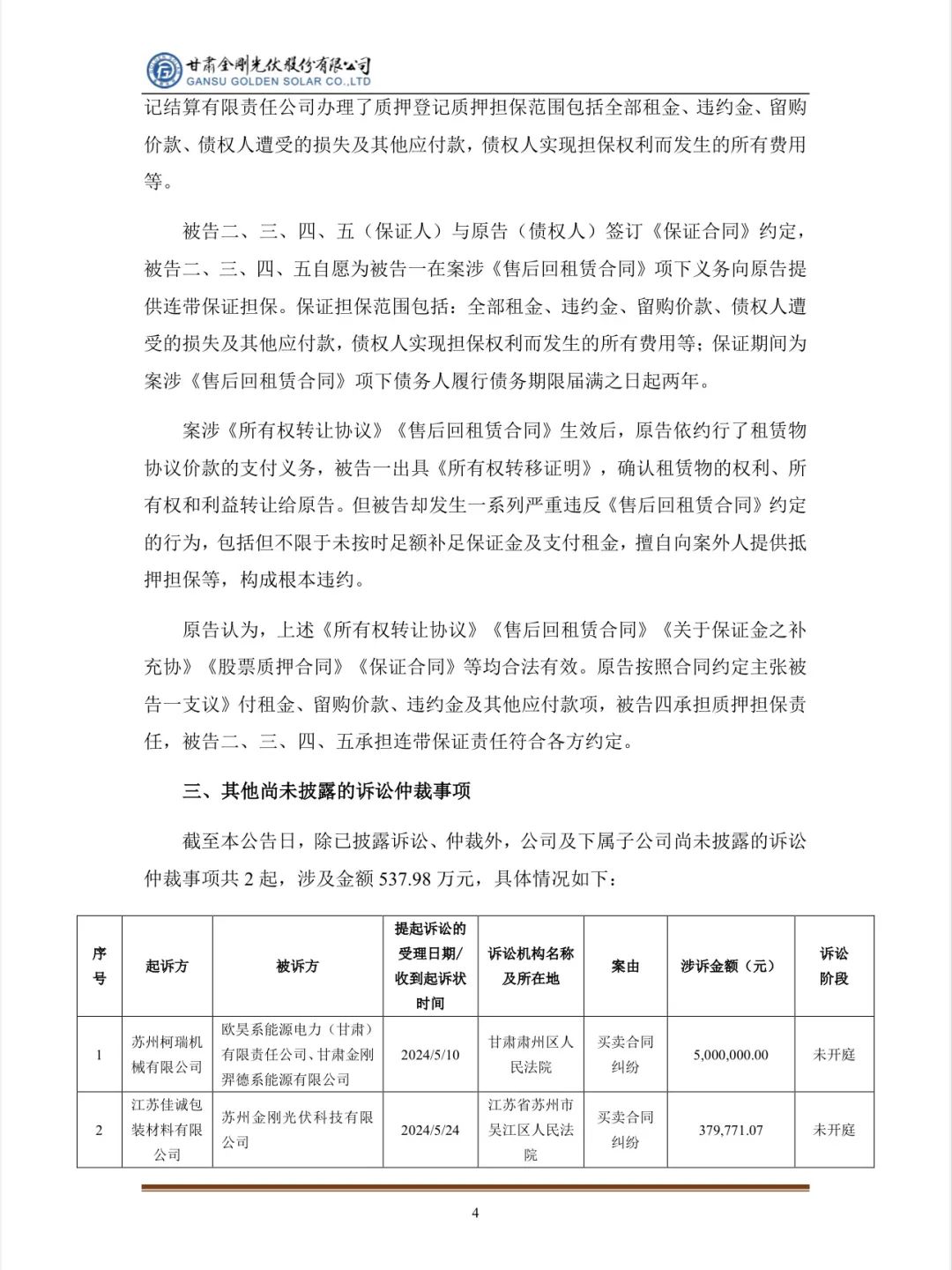
实际上,这并非金刚光伏在本月收到的第一起诉讼,在5月10日、5月24日也曾收到两起诉讼状,涉案金额超500万元人民币。


原文如下:





责任编辑:李子璇