chaguwang.cn-查股网.中国
查股网.CN
荃银高科(300087)内幕信息消息披露
 
个股最新内幕信息查询:    
 

广信农化、荃银高科入选安徽省重点实验室

http://www.chaguwang.cn  2023-06-26  荃银高科内幕信息

来源 :中国农药工业协会2023-06-26

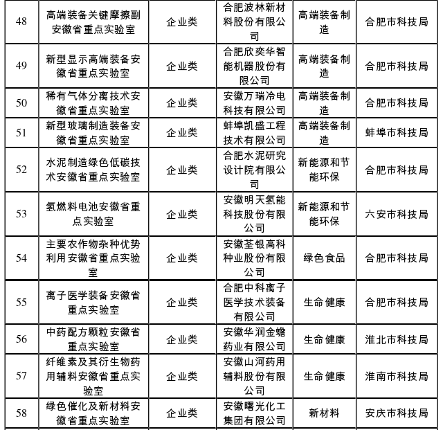
  6月25日,安徽省科学技术厅对安徽省重点实验室(高校院所类、企业类)拟认定名单进行公示,公示时间为2023年6月25日-7月1日,其中,安徽广信农化股份有限公司光气产业绿色制造安徽省重点实验室、安徽荃银高科种业股份有限公司主要农作物杂种优势利用安徽省重点实验室进入名单。

  2022年安徽省重点实验室拟认定名单

  

  

  

  

  

  

  

  

  

有问题请联系 767871486@qq.com 商务合作广告联系 QQ:767871486
www.chaguwang.cn 查股网