chaguwang.cn-查股网.中国
查股网.CN
福石控股(300071)内幕信息消息披露
 
个股最新内幕信息查询:    
 

福石控股陈永亮巨雷:国家某监察委留置近一个月无消息!重组业绩补偿款尚有 4.88 亿未履行完毕被深交所公开谴责(没有牢底坐穿)!

http://www.chaguwang.cn  2026-02-28  福石控股内幕信息

来源 :国际投行研究报告2026-02-28

  福石控股陈永亮巨雷:律师出生,资本市场重组老手!国家某监察委留置近一个月无消息!重组业绩补偿款尚有 4.88 亿未履行完毕被深交所公开谴责(没有牢底坐穿)!

  1 、深交所日前对杭州福石资产管理给予公开谴责的处分。原因是3 年钱重组时,福石资产承诺福石控股 2022 年至 2024 年三年扣除非经常性损益后的净利润合计不低于 36,000 万元,未达到部分由福石资产在2024年会计年度审计报告公布后三个月内向福石控股以现金方式予以补足。福石控股 2022 年至 2024 年经审计的扣除非经常性损益后归属于母公司股东的净利润合计为-19,920.39 万元,福石资产应补偿金额为 55,920.39 万元。截至2026 年2 月4 日,上述业绩补偿款尚有 48,800 万元未履行完毕,福石资产未按照公开披露的信息履行业绩补偿承诺。

  2 、不过,深交所似乎也没有其他处罚权限,如果韭菜中招就只能自己去起诉了。

  3 、不知道是不是和补偿有关,1 月 30 日,公司公告,公司控制人陈永亮被某监察机关留置调查,现在过去差不多一个月了也没有信息,也就是说,他的春节是在里面过的。

  4 、陈永亮是一位从律师转型为资深破产重整投资人的企业家。他通过“福石系”平台成功入主并重整了福石控股,除福石控股外,他还通过“北京福石重整管理咨询有限公司”等平台,参与了豆神教育(300010.SZ)、*ST金科(000656.SZ)等多家知名上市公司的重整事项,是A股市场上活跃的“重整投资人”代表人物之一。

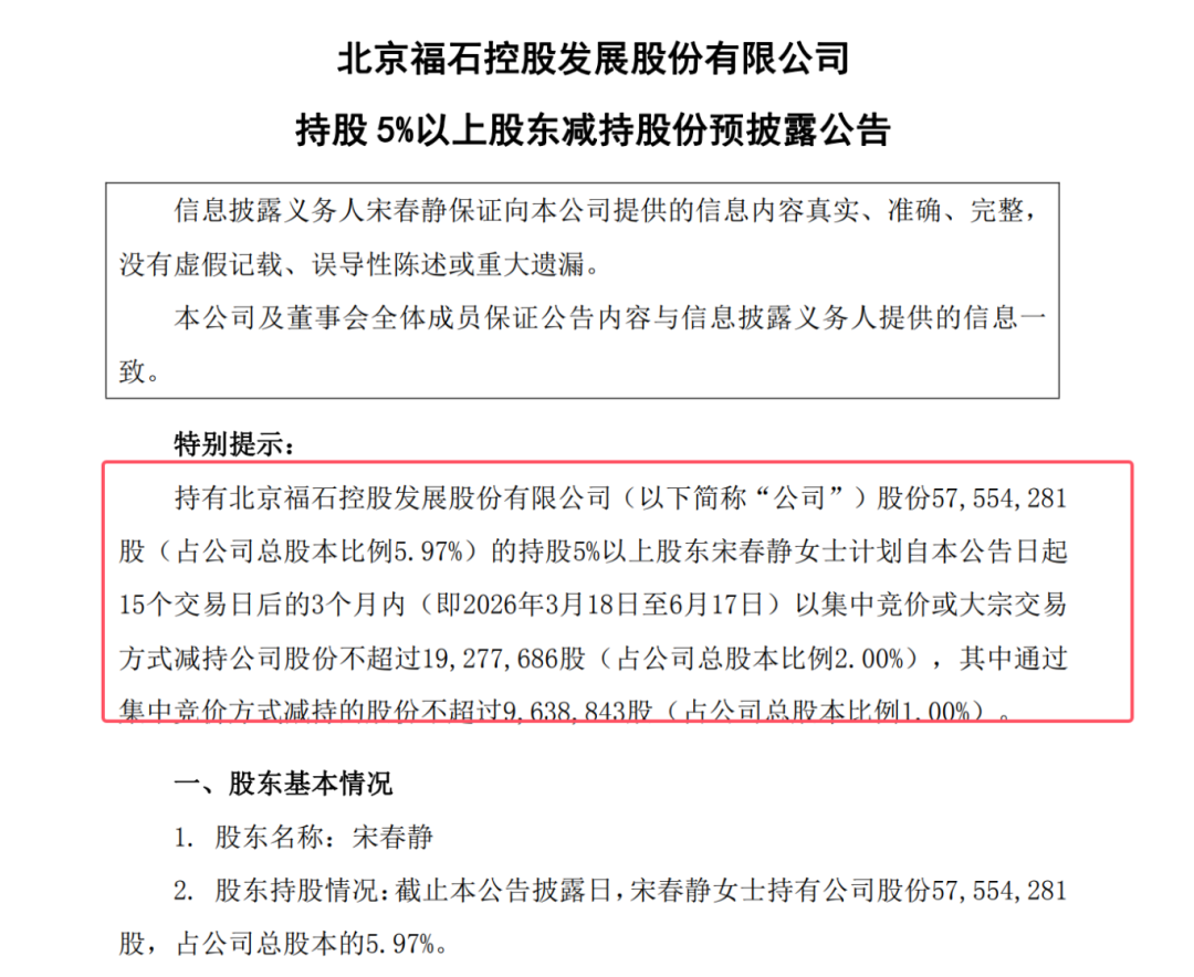
  5 、陈永亮和公司出事不影响其他股东减持。持有北京福石控股发展股份有限公司(以下简称“公司”)股份57,554,281股(占公司总股本比例5.97%)的持股5%以上股东宋春静女士计划自本公告日起15个交易日后的3个月内(即2026年3月18日至6月17日)以集中竞价或大宗交易方式减持公司股份不超过19,277,686股(占公司总股本比例2.00%),其中通过集中竞价方式减持的股份不超过9,638,843股(占公司总股本比例1.00%)。

  深交所无奈谴责

915d80e390ceaf078dc4b96b8ddd1135.png

502b5af1c36fe5a5476c40f82580d856.png

bd68f5e1af39220a6af49e01b8b171aa.png

4f69b157ac9eba098ba01b5be602daeb.png

  被留置

464a86b385fccab640060440f9e7ce39.png

  第三大股东快跑

b41c318c8e3743362242be324a4a05b1.png

  陈永亮律师出生资本市场老手

  基本信息

  姓名: 陈永亮

  出生年份: 1976年2月(现年50岁)

  国籍: 中国(无境外永久居留权)

  学历: 本科学历

  专业背景: 法律出身,曾任律师。

  职业经历

  早期经历(法律界):

  历任浙江海贸律师事务所律师、团支部书记。

  担任多家企业法律顾问,积累了丰富的企业法务与重组经验。

  资产管理与重整领域(2012年至今):

  2012年2月至今: 任浙江福特资产管理股份有限公司董事长(曾兼任总经理至2021年7月)。

  2019年11月至2021年7月: 任杭州福石资产管理有限公司总经理(该公司即本次被深交所公开谴责的主体)。

  业务特色: 专注于上市公司破产重整与投资管理。除福石控股外,他还通过“北京福石重整管理咨询有限公司”等平台,参与了豆神教育(300010.SZ)、*ST金科(000656.SZ)等多家知名上市公司的重整事项,是A股市场上活跃的“重整投资人”代表人物之一。

  执掌福石控股(2020年至今):

  2020年11月30日至今: 任北京福石控股发展股份有限公司(原*ST华谊,股票代码:300071)董事长。

  2021年7月26日至今: 兼任福石控股总经理。

  角色定位: 作为公司实际控制人,他主导了福石控股的重整计划及后续经营,并代表了投资方做出了高达3.6亿元的业绩承诺。

  近期重大事件(2026年)

  被实施留置:

  时间: 2026年1月(公告于2026年2月1日发布)。

  事件: 福石控股公告称,收到国家某监察委员会签发的《留置通知书》,陈永亮被实施留置。

  背景关联: 此事发生在其控制的“福石资产”因未完成3.6亿业绩承诺且拖欠4.88亿补偿款,即将被深交所公开谴责(2026年2月12日发文)的前夕。市场普遍推测,其被留置可能与福石控股重整过程中的合规性问题、业绩承诺履行背后的资金流向或涉嫌其他职务犯罪有关。

  公司状态: 公告称公司生产经营正常,其他高管正常履职,控制权未发生变更。

  业绩暴雷

image.png

  股东要减持

image.png

查股网为非盈利性网站 本页为转载如有版权问题请联系 767871486@qq.comQQ:767871486
Copyright 2007-2025
www.chaguwang.cn 查股网