来源 :北极星水处理网2022-07-27
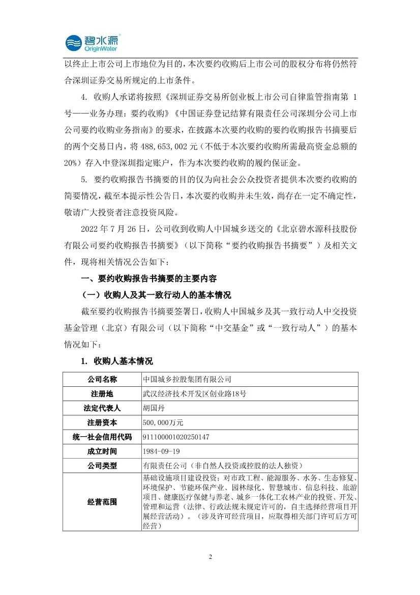
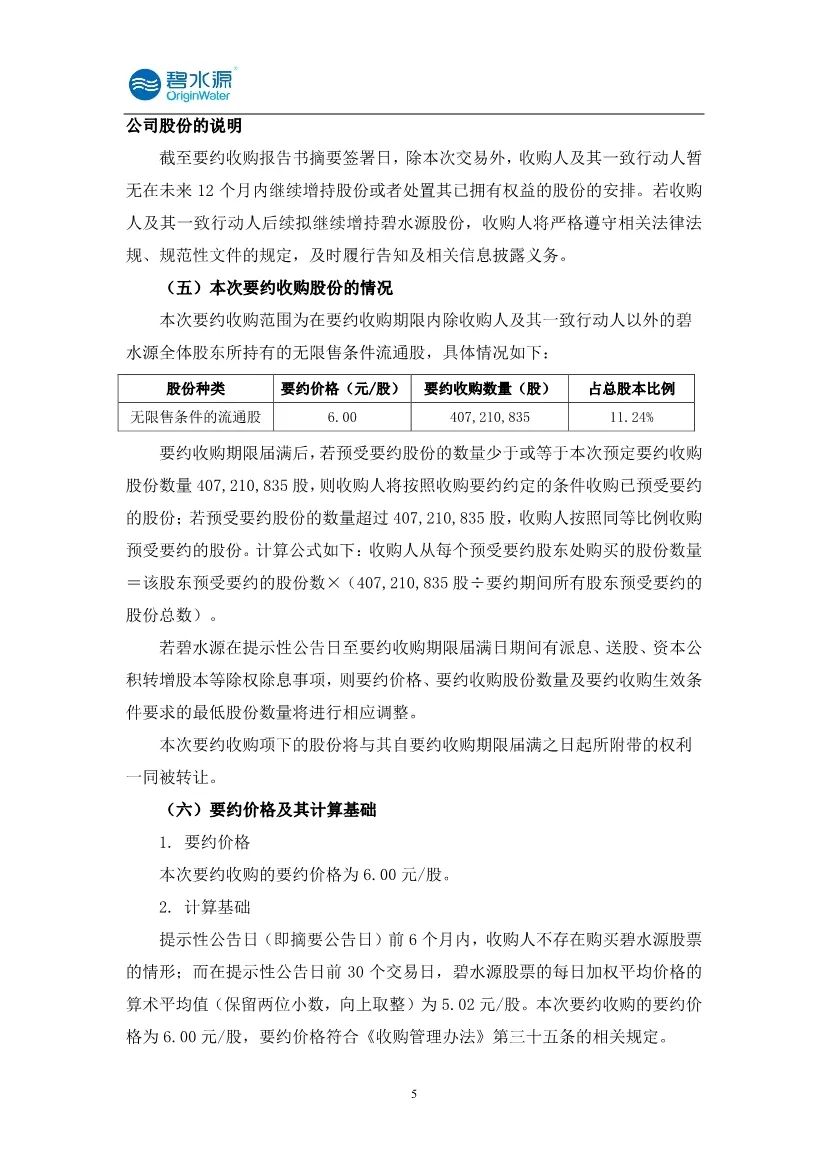
7月26日,碧水源发布公告,2022 年 7 月 26 日,公司收到收购人中国城乡送交的《北京碧水源科技股份有限公司要约收购报告书摘要》,本次要约收购为收购人向除收购人及其一致行动人以外的碧水源全体股东发出的部分要约收购,要约价格为 6.00 元/股,要约收购股份数量为4.07亿股,占总股本比例11.24%。

本次要约收购完成后,收购人中国城乡及其一致行动人最多合计持有碧水源 1,210,485,927 股股份,约占上市公司总股本的33.40%。本次要约收购不以终止上市公司上市地位为目的,本次要约收购后上市公司的股权分布将仍然符合深圳证券交易所规定的上市条件。






