来源 :世纪储能2022-09-08
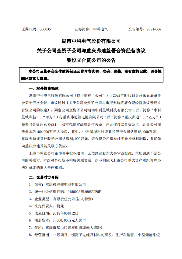
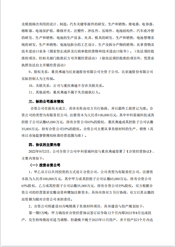
9月2日,中科电气发布公告称,全资子公司中科星城科技与比亚迪全资子公司重庆弗迪签署《合资经营协议》,双方拟确定战略合作关系,并合作设立合资公司,合资公司注册资本为10亿元,其中,中科星城科技或其控股子公司认缴6.5亿元,重庆弗迪或其控股子公司认缴3.5亿元。
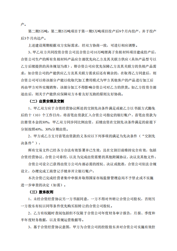
公告显示,该合资公司将专注于负极材料制造,并优先向重庆弗迪及其关联方供应。合资公司将建设10万吨锂离子负极材料项目。具体建设与投产规划如下:第一期5万吨:甲方确保在合资经营协议签订后争取12个月内即2023年8月完成投产,发生特殊情况可适当调整,但最晚不晚于2023年11月投产,并于投产后3个月内达产。第二期5万吨:第二期5万吨项目于第一期5万吨项目投产后9个月内投产,并于投产后3个月内达产。
中科电气表示,本次公司全资子公司中科星城科技与重庆弗迪签订合资经营协议,有利于公司在锂电池领域加深与下游厂商的合作,整合双方优势资源,实现合作共赢,同时还可为公司锂电负极业务拓展提供资金支持,加速产能扩张,保障公司产能利用率,有助于公司适应新能源锂离子电池行业市场竞争和快速发展,符合公司发展战略和长远规划。本次设立合资公司涉及的资金来源为自有资金或自筹资金,不会影响公司现有主营业务的正常开展,不存在损害公司及其他股东合法利益的情形。
公告详情如下:





