来源 :风口财经2025-05-20
近日,湖南宇冠建设有限公司(以下简称“湖南宇冠”)的一则公开控诉,将上市公司青岛特锐德电气股份有限公司(以下简称“特锐德”)推上风口浪尖。2021年,湖南怀化广坪、团河、三锹、罗旧四个35KV变电改造项目启动建设,该项目由特锐德作为EPC总承包方负责实施。然而,项目完工三年后,工程款拖欠问题仍未得到妥善解决,涉及金额超200万元。
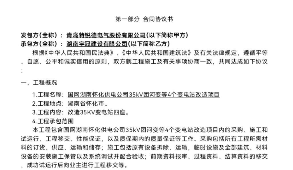
据了解,湖南宇冠于2021年9月3日与特锐德签订《国网湖南怀化供电公司35kv团河变等4个变电站改造项目施工合同》,工期120天。湖南宇冠于2021年9月11日进场施工,至2021年12月18日完成施工。

施工合同。
湖南宇冠方面表示,时值疫情期间,停电改建工期短、任务重,且设计存在不足,进一步加剧施工难度。合同明确约定项目总款项为320万元,但结算方式后续引发争议。
在项目结算过程中,湖南宇冠表示积极配合特锐德公司派驻的结算人员工作,于2021年12月26日按时完成了竣工结算资料的编制和提交工作。需要说明的是,在资料提交过程中,特锐德公司并未向湖南宇冠明确提供具体的结算资料要求或固定模板,所有提交的结算资料均是在获得业主方和特锐德公司负责人认可后正式提交的,相关材料均已取得业主和监理单位的签字盖章确认。在年后阶段,施工方还专门安排人员前往怀化项目现场,配合审计人员完成了抽查审计工作。
针对特锐德公司于2022年5月7日发出的联络函中提及的结算审计问题,湖南宇冠作出如下说明:首先,由于项目前期施工图纸不完整,过程中发生了多次设计变更,这些设计方面的问题施工方已及时向特锐德公司负责人汇报,并按照变更要求完成了各项施工任务。关于竣工图纸存在的不规范问题,包括竣工图材料单中工程量未在图纸中体现等情况,湖南宇冠认为需要由特锐德公司协调设计单位配合完成资料整改工作。
其次,关于试验站记录问题,所有试验工作都是在特锐德公司和监理单位人员现场监督下完成的,因此试验监理旁站记录的整改工作需要特锐德公司协调监理单位配合完成。在旧材料退料方面,湖南宇冠已按照业主和特锐德的要求办理了完整的移交手续,所有退料单及相关资料均已提交给特锐德,如需调整需要双方共同配合完成。
最后,关于物料采购价格问题,由于当时工程工期紧张,加上材料市场价格波动较大,导致部分材料采购单价略高于信息价,这一情况希望特锐德能够向审计方作出合理解释和说明。
青岛特锐德电气股份有限公司于2004年成立,2009年上市,是一家以从事电力、热力生产和供应业为主的企业。一季度报告显示,特锐德营业收入为21.02亿元,同比增长3.46%。归属于上市公司股东的净利润为6477.73万元,同比增长5.17%。归属于上市公司股东的扣除非经常性损益的净利润为4548.54万元,同比减少3.90%。
EPC总承包模式是一种在工程项目中常用的承包方式,其全称是Engineering(设计)、Procurement(采购)和Construction(施工)的组合。湖南宇冠表示,特锐德作为项目EPC总承包方,存在设计方和审计方未到现场的问题,而特锐德并未对此问题做出回应。
在工程款支付方面,合同约定的总价款为320万元。湖南宇冠表示,特锐德仅支付了64万元首付款,对后续开具的200余万元工程发票既未付款也未退回,在后续协商中,特锐德曾口头承诺支付140万元工程款,但该方案未获湖南宇冠认可。
为追讨欠款,湖南宇冠曾派律师与特锐德沟通协商,但未取得预期效果。目前,湖南宇冠已通过银行贷款垫付了农民工工资。
对此,特锐德表示,公司不存在拖欠农民工工资问题,公司与湖南宇冠对工程结算款存在一定分歧,公司此前也曾与对方沟通协商解决,建议对方积极沟通协商或通过法律诉讼解决。