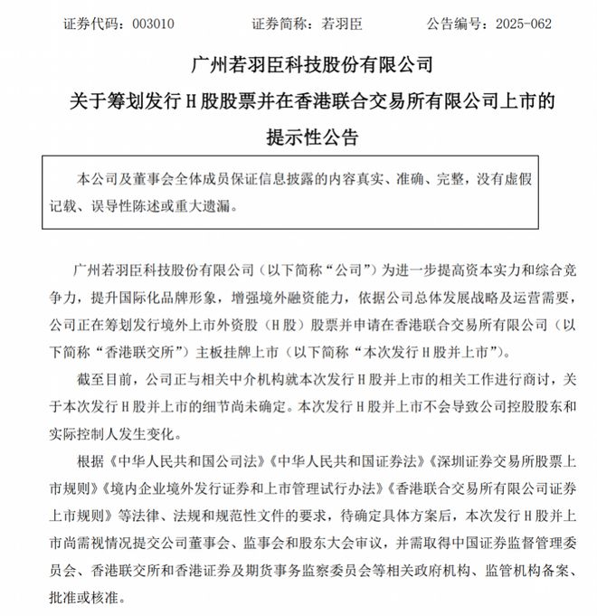
8月6日,若羽臣发布公告,公司正在筹划发行境外上市外资股(H股)股票并申请在港交所主板挂牌上市,目前正与相关中介机构进行商讨,发行细节尚未确定。
对于赴港上市的原因,若羽臣回应南都N视频记者称,H股上市不仅是融资工具的升级,更是公司全球化战略的关键落子。通过政策红利、国际资本整合、资本运作灵活性等多重优势的叠加,可以更好地拓宽国际视野、整合全球资源,对于公司在全球范围内的业务扩展和市场开拓具有重要意义。
此外,港股市场对于A+H公司的上市申请优先处理,这为若羽臣提供了更加便捷的上市途径。同时,港股市场的流动性持续提升,AH股折价风险减弱,这也有利于若羽臣在资本市场上的表现。
对于是否考虑进军海外市场,若羽臣独家回应南都N视频记者称,“预计先以自有品牌绽家为主,会先考虑东南亚市场的布局。”若羽臣透露,根据Statista统计,东南亚的清洁用品复合年增长率不低于5%。其中洗衣用品为最大的细分品类,其市场规模在2024年将达到100亿美元,占清洁用品的52%。家庭清洁市场规模能达到40亿美元,占清洁用品总规模的20%,为第二大细分品类。而且东南亚市场对香氛的需求更高,且从市场竞争格局来看,目前还主要以传统产品为主,绽家有很大的发展潜力。

代运营业务下滑,自有品牌业务增长迅速
据了解,若羽臣是广州若羽臣科技股份有限公司旗下的电商品牌,成立于2011年,该品牌以代运营业务发家,也就是帮品牌运营线上店铺,负责从开店、营销到客服等一系列事宜。
在代运营业务之外,若羽臣还在近年开启了品牌管理业务和自有品牌业务。代运营业务营收不断下降的同时,若羽臣的自有品牌业务和品牌管理业务则在不断上升。
根据其财报显示,2024年,若羽臣品牌管理业务实现营业收入5.01亿元,同比增长212.24%,占整体营收的比例从上年的11.75%上升到28.38%;自有品牌业务实现营业收入5.01亿元,同比增长90.28%,营收占比从上年的19.28%上升至28.37%;代运营业务实现营业收入7.64亿元,同比下降18.95%,占营业收入比重也从上年的68.98%降至43.25%。

若羽臣2025年半年报计划在8月20日发布,但根据其业绩预告,今年上半年净利润将获得大幅增长,预计净利润为6300万元—7800万元,同比增幅达到61.81%—100.33%。增长原因包括自有品牌战略价值凸显、品牌管理业务继续保持健康增长,以及在内部管理上深化AI应用,实现经营成效增长。
其中,在品牌管理方面,若羽臣与宝洁、拜耳、强生、赛诺菲等超百个国际国内知名企业及品牌展开深度合作,在大健康、美妆个护、母婴、食品饮料等多个领域建立起头部竞争优势。
以拜耳康王为例,2024年,康王全网销售同比增长283%,在天猫渠道的GMV同比增长184%,抖音自营GMV同比增长706%,其中自播GMV产出同比增长738%,小红书店铺GMV同比增长365%。
自有品牌出海瞄准东南亚,看好家清市场
在通过代运营和品牌管理掌握了大量数据后,若羽臣在布局自有品牌的时候也得心应手。“通过代运营200多个品牌积累的成交数据,若羽臣形成了国内不同城市对不同品类商品的价格敏感度模型。”有业内人士表示,经济下行周期下,平替需求日益突出,若羽臣利用自身的品牌资源,一方面通过限定款、渠道专供等策略帮助品牌在天猫旗舰店维持正价,另一方面则在抖音、小红书等平台打造“自有品牌”。
财报显示,若羽臣的自有品牌业务在2024年实现营业收入5.01亿元,同比增长212.24%,营收占比达28.38%。其中,若羽臣自己孵化的自有品牌LYCOCELLE绽家和FineNutri斐萃表现最为亮眼。
家用清洁品牌LYCOCELLE绽家2024年营收为4.8亿元,同比增长90.09%。它在全渠道销售额同比实现翻倍增长,天猫、抖音、小红书等多个渠道GMV同比增长均超100%。其中小红书整体销售同比增长109%,长期占据家清类目成交排行榜TOP1。2025年一季度,绽家全渠道销售额同比增长超过150%,再创新高。
自有保健品牌FineNutri斐萃,聚焦女性抗衰,自2024年9月上线,2024年营收为1212万元。2025年一季度,在天猫平台,斐萃店铺访客流量稳居行业第一梯队。
对于是否考虑进军海外市场,若羽臣独家回应南都N视频记者称,“预计先以自有品牌绽家为主,会先考虑东南亚市场的布局。”若羽臣透露,根据Statista统计,东南亚的清洁用品复合年增长率不低于5%。其中洗衣用品为最大的细分品类,其市场规模在2024年将达到100亿美元,占清洁用品的52%。家庭清洁市场规模能达到40亿美元,占清洁用品总规模的20%,为第二大细分品类。而且东南亚市场对香氛的需求更高,且从市场竞争格局来看,目前还主要以传统产品为主,绽家有很大的发展潜力。
南都记者留意到,在此前的财报中,若羽臣就已经有了来自境外的收入。2024年,若羽臣来自境外的营收为5.10亿元,同比下降1.69%,占总营收的比例从上年的37.95%下降到28.86%。