来源 :挖贝网2022-07-06
挖贝网7月6日,宝明科技(002992)发布公告,为了实现公司战略布局和长远规划,实现公司在新能源电池行业的布局,公司拟在赣州经济技术开发区投资建设锂电池复合铜箔生产基地,主要生产锂电池复合铜箔。
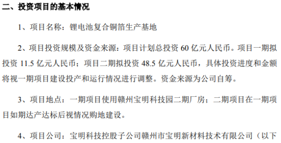
投资项目的基本情况:
项目名称:锂电池复合铜箔生产基地
项目投资规模及资金来源:项目计划总投资60亿元人民币。项目一期拟投资11.5亿元人民币;项目二期拟投资48.5亿元人民币,具体投资进度和金额将视一期项目建设投产和运行情况进行调整。资金来源为公司自筹。
项目地点:一期项目使用赣州宝明科技园二期厂房;二期项目在一期项目如期达产达标后视情况购地建设。
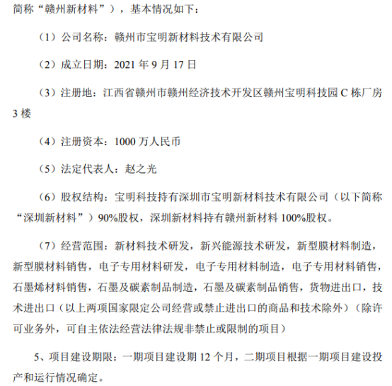
项目公司:宝明科技控股子公司赣州市宝明新材料技术有限公司(以下简称“赣州新材料”),基本情况如下:(1)公司名称:赣州市宝明新材料技术有限公司(2)成立日期:2021年9月17日(3)注册地:江西省赣州市赣州经济技术开发区赣州宝明科技园C栋厂房3楼(4)注册资本:1000万人民币(5)法定代表人:赵之光(6)股权结构:宝明科技持有深圳市宝明新材料技术有限公司(以下简称“深圳新材料”)90%股权,深圳新材料持有赣州新材料100%股权。(7)经营范围:新材料技术研发,新兴能源技术研发,新型膜材料制造,新型膜材料销售,电子专用材料研发,电子专用材料制造,电子专用材料销售,石墨烯材料销售,石墨及碳素制品制造,石墨及碳素制品销售,货物进出口,技术进出口(以上两项国家限定公司经营或禁止进出口的商品和技术除外)(除许可业务外,可自主依法经营法律法规非禁止或限制的项目)
项目建设期限:一期项目建设期12个月,二期项目根据一期项目建设投产和运行情况确定。


公司本次投资建设锂电池复合铜箔生产基地,是基于未来整体发展战略规划,通过有效整合优势资源,拓展公司业务发展空间,加速公司的战略布局,对公司的长远发展具有积极意义。
本次投资建设锂电池复合铜箔生产基地,将为公司未来业绩增长带来新的驱动力,提升公司盈利能力和综合竞争能力,促进公司持续健康发展,符合公司的发展战略和全体股东利益。
本次投资建设锂电池复合铜箔生产基地,公司以自有或自筹资金投入,短期内对公司的财务和经营状况不会产生重大不利影响,不存在损害公司及股东利益的情形。
挖贝网资料显示,宝明科技专注于新型平板显示器件的研发、设计、生产和销售。