来源 :挖贝网2021-07-01
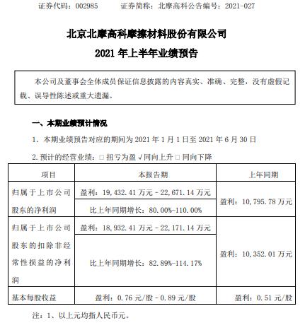
7月1日,北摩高科(002985)近日发布2021年半年度业绩预告,预计业绩同向上升。报告期内归属于上市公司股东的净利润19,432.41万元-22,671.14万元,比上年同期增长80.00%-110.00%;基本每股收益0.76元/股-0.89元/股。

业绩变动原因是“十四五”开局之年,公司按要求完成产品交付,军品业务稳步增长。
本报告期,北京京瀚禹电子工程技术有限公司、陕西蓝太航空设备有限责任公司纳入合并范围。
挖贝网资料显示,北摩高科主要从事军、民两用航空航天飞行器起落架着陆系统及坦克装甲车辆、高速列车等高端装备刹车制动产品的研发、生产和销售,系军工领域高端装备制造的国家级高新技术企业,属于国家重点扶持的战略新兴产业。