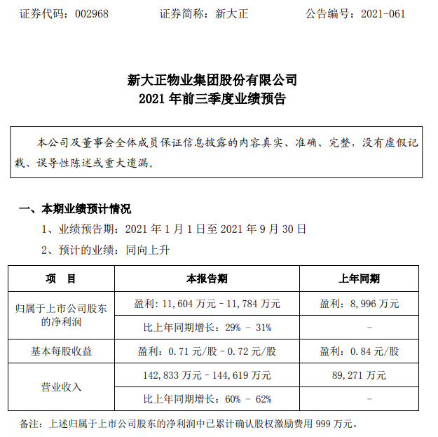
10月12日,新大正物业集团股份有限公司(以下简称“新大正”)发布了2021年前三季度业绩预告。预告显示,预估前三季度新大正集团营业收入比上年同期增长60%-62%;但净利润只比上年同期增长29%-31%。
可以看出,其净利润增幅约只有收入增幅一半。对此新大正在预告中也承认:“净利润增长不及收入”。并认为是“新进项目数量大幅增长”等原因造成。
此前,新正大完成了工商登记更名,将“重庆”二字去掉,并欲布局全国。但在目前“净利润增长不及收入”的情况下,能否真正走出重庆,值得关注。

图片来源:图虫创意
净利润增幅不及收入
新正大预告显示,预估前三季度新大正集团能够实现142833万元-144619万元的营业收入,比上年同期增长60%-62%;而其中,净利润仅11604万元-11784万元,比上年同期增长29%-31%。
新正大认为,净利润增幅不及收入的原因,一是新进项目数量大幅增长:三季度,公司新进项目数量 57 个,新增服务面积 1,044 万平方米,2021 年累计新进 92 个。公司市场拓展屡创新高,带来新项目数量大幅增加,导致项目前期成本较高。
二是,战略推进基础年推进的影响:2021 年作为公司新五五战略的元年,公司着力夯实企业发展基础,加大人才培养和招聘力度,调整优化组织架构,着力城市公司的建设。上述工作的开展短期内增加了销管费用,但作为公司今后保持竞争力的必要投入,有利于奠定未来中长期成长的坚实基础。
三是整体环境及政策影响:2021年,全球疫情仍有所反复,受整体环境及政策影响,报告期内公司人工成本有所上涨超过 1,300 万元。
四是股份支付费用:公司于 2021 年 5 月实施了 2021 年限制性股票激励计划的首次授予以及员工持股平台新合伙人的吸纳,前三季度累计确认股权激励费用 999 万元,影响净利润约 849 万元。

图片来源:公告截图
上半年毛利率同比下降
但值得注意的是,作为独立第三方物企,因缺少高端住宅物业的强有力支撑,新大正毛利率一直处于尾部,其外拓方向也以公建类物业为主,较为单一,营收范围也相对较窄。
据新大正集团7月发布的上半年业绩报告显示,上半年新大正集团取得的毛利率仅19.3%,较上一年同期下降了2.18个百分点。其中,重庆区域毛利率为20.37%,其他区域毛利率仅为18.11%,综合后其毛利率仅为19.3%,远低于港股上市物企31.4%的毛利率水平。
此外,增值服务业务的低占比,也是导致新大正集团长期毛利率较低的重要原因。
据半年报显示,物业管理服务的收入为8.45亿元,占总收入的94.36%,而增值服务收入仅为5051万元,占总营收的比例不足6%。
可见,新大正集团作为物管行业,面临着公建类业态服务毛利率普遍较低的现状。
在上半年业绩报告中,新大正集团对此作了一定解释:毛利率同比下降,主要原因是“由于外地区域属于市场拓展爆发期,新进项目占比较高,处于培育期的中心城市公司盈利水平低于重庆区域,及城市公司组织建设相应的成本增加。”
而第三季度预报告中,新大正集团对于净利润增长不及收入的问题同样给出了解释。其中包括新进项目数量大幅增长;战略推进基础年推进的影响;整体环境及政策影响及股份支付费用等原因,列举的问题原因和上半年几乎相同。

图片来源:公告截图
外拓加速影响经营性现金流
9月,上市一年的新大正集团完成了工商登记的更名计划,“重庆新大正物业集团股份有限公司”变更为“新大正物业集团股份有限公司”。摘掉“重庆”二字,新大正集团去地域化、布局全国的意图不言而喻。然而,新大正集团在外拓的进程的表现却有些不尽如人意。
据了解,去年主要收购的业务依然聚焦于四川重庆地区,在合并报表后,位于四川的业务营收占比提升最大,占比为15.74%,仅次于重庆地区52.34%的业务收入占比,其余收入占比最多的为贵州地区,达7.4%。
可见,新大正集团想真正走出重庆,还尚需时日,而外拓的加速又给予其经营净额极大的压力。
据前三季度预告显示,新大正集团前三季度新拓展项目中标总金额约14亿元,饱和年化合同收入金额约6.4亿元,较去年同期增长超过160%,其中重庆以外区域市场拓展量占比超80%。

图片来源:公告截图
但加速的外拓,却出现了不尽人意的经营净额的负增长。
2019年上半年-2021年上半年,新大正的经营净额分别约为-4131.61万元、-2334.93万元、-1.59亿元,2020年和2021年的增长率分别是43.49%、-579.67%。
此外,其投资活动产生的现金流净额、筹资活动产生的现金流净额以及现金及现金等价物净增加额均为负值,分别为-2978.55万元、-5310.32万元、-2.42亿元。
新大正集团如何才能平衡外拓加速和经营性现金的妥善流通,应当成为接下来思考的重点方向。