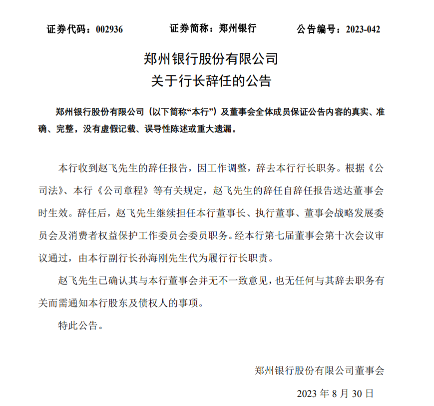
去年8月30日,郑州银行发布了行长辞任的公告。该行原行长赵飞因升任董事长而辞去行长职务,并由该行副行长孙海刚代为履行行长职责。

1
孙海刚代为履行行长职责超期,或将面临违规处罚
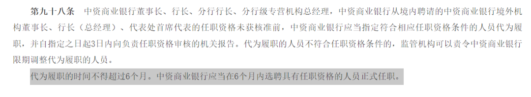
自去年9月开始算起,至今已6个月过去,副行长孙海刚并未在代为履行行长职责任上迎来“更进一步”,反而面临“代为履职不能超过半年”的监管红线。

根据2022年9月修订版的《中国银保监会中资商业银行行政许可事项实施办法》第九十八条的相关规定:“中资商业银行董事长、行长……的任职资格未获核准前,中资商业银行应当指定符合相应任职资格条件的人员代为履职,并自指定之日起3日内向负责任职资格审核的机关报告。代为履职的人员不符合任职资格条件的,监管机构可以责令中资商业银行限期调整代为履职的人员。”并明确规定:“代为履职的时间不得超过6个月。中资商业银行应当在6个月内选聘具有任职资格的人员正式任职。”
换言之,目前郑州银行孙海刚代为履行行长职责已经超期且违反相关监管规定。
此前,曾有多家银行的高管因代为履职超期,而被金融监管部门处罚。
如2022年1月13日,临汾银保监分局发布的信息显示,乡宁农商银行因存在“行长代为履职超期”被处罚;2023年5月19日,四平辽河蛟银村镇银行股份有限公司被罚款60万元,理由也包含“高管超期代为履职”。

所以,郑州银行代为履行行长职责的孙海刚行长,是否会因为代为履职超期被监管部门处罚,还有待观察。
不过,作为A股上市银行,在公司治理和合规分控方面,理应要做好金融行业的带头示范作用。
2
多项财务指标表现A股城商行倒数第一
而与孙海刚代为履行行长职责超期违规的同时,郑州银行在经营业绩和质量上的表现实在难以让投资者满意。
从2023年三季报的数据来看,无论是营收、利润的增速表现,还是净资产、不良贷款率等资产质量方面的表现,在17家A股城商行中,均属倒数第一的存在。
去年三季报显示,郑州银行2023年1-9月营收104.78亿元,同比减少10.62%,降幅在17家A股城商行中最大;利润总额33.45亿元,同比减少23.19%,归母净利润27.51亿元,同比减少19.18%,降幅同样在A股城商行中最大。
至于净资产,别家银行都是同比增长态势,唯独郑州银行的净资产是同比减少的,而且幅度还不小,净资产556亿元,同比减少了12.01%,归母净资产536.5亿元,同比下滑了12.59%。
监管指标方面,截止到去年9月底,郑州银行的不良贷款率高达1.88%,拨备覆盖率161.19%,这两项指标在17家城商行中同样都是垫底的表现。
而从郑州银行2023年版年报中披露的逾期贷款规模的走高和逾期贷款导致的信用减值的攀升,郑州银行的不良贷款率或还将走高。摆在郑州银行新将帅面前的,既有经营的压力,还有资产表现的压力。
表现如此孱弱的郑州银行,更让投资者不满的是,连续三年没有现金分红,以至于去年有投资者在股吧中公开喊话。
有投资者直言,郑州银行自2020年至2023年上半年,连续三年归母净利润已累计超过了110亿元,而在现金分红上却成了“铁公鸡”,也难怪投资者声讨。
值得注意的是,郑州银行在公司章程里面有着明确的现金分红规定:“A股上市后最近三年现金分红累计分配的利润应不少于本行最近三年实现的年均可分配利润的百分之三十。”

公开信息显示,郑州银行自2018年A股上市以来,仅有过2次现金分红,分别是2018年的8.88亿元、2019年的4.4亿元。
有意思的是,在2021年,郑州银行遇到了“头铁”的港股投资者。当年度因未获H股三分之二股东同意,郑州银行不进行现金分红的方案被否决。
不知道2023年业绩报后,郑州银行会不会对投资者好一点。