chaguwang.cn-查股网.中国
查股网.CN
传艺科技(002866)内幕信息消息披露
 
个股最新内幕信息查询:    
 

传艺科技斩获德国车企钠离子电池订单

http://www.chaguwang.cn  2023-07-26  传艺科技内幕信息

来源 :集邦新能源网2023-07-26

  近年来,钠离子电池学术研究和产业应用热度不断攀升,各类上市公司纷纷下场抢占风口,其中,钠离子电池“新秀”传艺科技表现尤为活跃。

  与全球知名汽车制造商签订钠离子电池订单

  7月24日,传艺科技发布公告宣布,控股子公司传艺钠电于近日进入某全球知名的汽车制造商(限于保密协议,无法披露其名称,简称“客户A”)的供应链体系并获得其子公司的订单,由传艺钠电为其提供应用于乘用车领域的钠离子电池产品。

  公告显示,客户A是一家总部位于德国的全球知名汽车制造商,旗下拥有众多知名的汽车品牌,其子公司负责管理公司全球电池业务,涵盖全球电池工厂的运营、电池技术研发以及价值链的垂直整合等方面。

  传艺科技表示,客户A系全球知名的汽车制造商,能够进入其供应链并获得订单具有里程碑意义,标志着客户A对公司在钠离子电池领域的技术水平、生产能力和质量管控体系的认可,对加快公司钠离子电池产品在乘用车领域的产业化应用具有重要意义。

  值得一提的是,公告中提及的“客户A”和其子公司,业界普遍猜测为“大众集团”和旗下的电池子公司“PowerCo”。据报道,今年5月,PowerCo的代表曾前往传艺钠电的高邮厂区进行全面参观,探讨双方在电池领域可能合作的机会。

  据了解,PowerCo于2022年7月成立,是大众集团的全资子公司,负责全球范围内的电池业务。按照大众的规划,集团计划在PowerCo的引领下,到2030年在欧洲建设六座大型电池工厂,总规划产能达到240GWh。

  传艺科技钠离子电池布局

  公开资料显示,传艺科技成立于2007年,是一家从事电脑键盘制造的A股上市企业。2022年6月,传艺科技跨界转型钠离子电池,通过建立孙公司传艺钠电进行钠离子电池产业链一体化布。自此以后,传艺科技不断释放钠离子电池布局的消息。

  由于频频布局钠离子电池,传艺科技接连收到深交所下发的问询函。近日,传艺科技在回复深交所问询函时,披露了公司在钠电池领域相关数据。

  集邦锂电从中了解到,传艺科技目前已经投建了一期4.5GWh的钠离子电池项目,产品包括18650型号圆柱形电池、26700型号圆柱形电池和71173204型号方形电池,且均为单独产线。其中,18650和26700型号圆柱形电池共用制浆等前段工序。

  传艺科技一期电芯产能分产品型号的具体情况

  今年上半年,传艺科技的钠离子电池产量主要集中在圆柱形电池,总计实现圆柱形电池产量369.38万支,其中18650型号为352.99万支,26700型号为16.39万支。

  值得注意的是,5月份,传艺科技首次实现18650型号圆柱形电池单月产量超过50万支的产量;6月份,传艺科技首次实现18650型号圆柱形电池单月产量超过200万支,以及26700型号圆柱形电池单月产量超过10万支的产量。

  而在方形电池方面,由于其属于三类型号电池中相对最晚开始投料生产的型号,目前处于小规模生产和产品性能及工艺的持续完善过程中。截至7月15日, 71173204型号方形电池已实现100支/天以上的稳定生产能力,和半月度近2000支的实际产量。

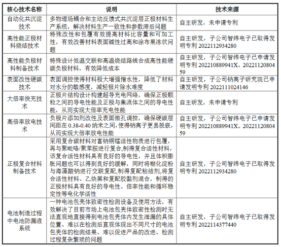
  此外,在技术储备方面,截止7月18日,传艺科技在钠离子电池领域已获得21项专利,其中发明专利4项;申请中的专利30项,其中包含发明专利26项,已构建了涵盖正极材料、负极材料、电芯等多方面的核心技术体系。

  传艺科技钠离子电池相关专利传艺科技钠离子电池相关核心技术

  收入方面,今年上半年,传艺科技钠离子电池产品实现营业收入323.36万元。传艺科技表示,虽然钠离子电池产品的营业收入在整体营收中的比重尚不大,但随着钠离子电池产业化的快速推进和产量的持续增长,其营业收入将显示出快速上升的趋势。

  凭借在钠离子电池领域的研发实力和生产能力,传艺科技逐渐在汽车电池市场站稳脚跟,从而获得更多市场份额,这一点也可以从其与名为“客户A”的全球知名汽车制造商签订的钠离子电池订单中可以看出,这对于公司的长远发展无疑是一大利好。

  然而,作为一家新进入钠离子电池领域的公司,传艺科技还面临许多挑战。首先,尽管公司已经在钠离子电池领域取得了一定的研发和生产成果,但还需要进一步提升产品的性能和生产效率,以更好地满足市场需求。其次,面对来自国内外的强大竞争,传艺科技必须持续投入研发,以保持其在钠离子电池领域的发展地位。

有问题请联系 767871486@qq.com 商务合作广告联系 QQ:767871486
www.chaguwang.cn 查股网