来源 :北极星电力网2022-09-08
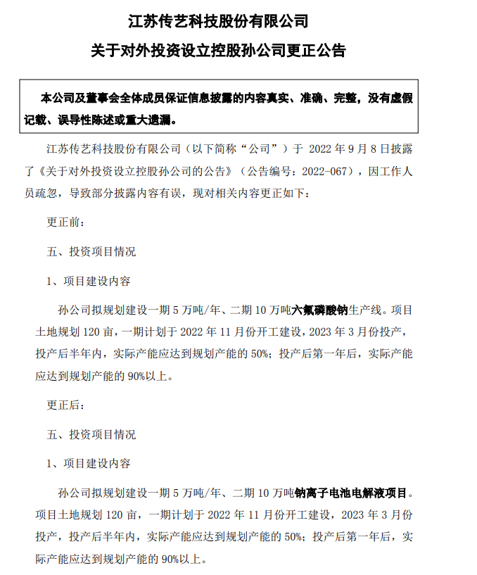
北极星储能网获悉,9月8日,传艺科技发布关于对外投资设立控股孙公司更正公告。公告称,公司于2022年9月8日披露了《关于对外投资设立控股孙公司的公告》,因工作人员疏忽,导致部分披露内容有误,现对相关内容更正。

更正后为,传艺科技孙公司拟规划建设一期5万吨/年、二期10万吨钠离子电池电解液项目。项目土地规划120亩,一期计划于2022年11月份开工建设,2023年3月份投产,投产后半年内,实际产能应达到规划产能的50%;投产后第一年后,实际产能应达到规划产能的90%以上。