来源 :读创2022-07-04
7月1日,深交所在发布每周监管动态时表示,对近期涨幅异常的传艺科技(002866)进行重点监控。7月4日,深交所向传艺科技下发关注函,要求公司说明拟投资项目与现有业务的关系,并说明公司在拟投资领域的技术、资金、人才、客户等资源储备情况。深交所还要求公司自查内幕信息知情人是否存在利用内幕信息买卖股票的情况。

▲4日,深交所向传艺科技发出关注函,要求说明拟投资项目与现有业务的关系等问题。图片来源:传艺科技公告截图
6月23日至7月1日,传艺科技股票收盘价连续7个交易日涨停,7天期间股价涨幅高达99.4%。7月1日龙虎榜显示,传艺科技买入席位中,“机构专用”独占三席,合计净买入近8700亿元。
4日早盘,传艺科技股价一度往下触及跌停,但午后又重新转涨。截至收盘,传艺科技报24.30元/股,涨幅达4.16%。日内振幅达14.14%,换手率40.57%,近11个交易日的涨幅已达134.78%。

▲4日收盘,传艺科技报24.30元/股
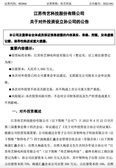
6月22日,传艺科技披露《关于对外投资设立孙公司的公告》,拟投资设立江苏传艺钠电科技有限公司并从事钠离子及锂离子电池相关业务。在6月23日发布的机构调研公告中,传艺科技在公告中称,“注册资本是3000万元,做钠电池的投资远远不止这一个体量,我们上市公司已经准备好350亩土地,建好厂房12万平方米,在建厂房约18万平方米,整体规划今年中试线投产,明年第一期2GWh投产。未来将有二期8GWh项目投产。”在调研活动中,传艺科技多次表示在相关领域“有将近10年的研发储备投入,整体技术水平处于领先位置”“技术储备、产品的验证,都是在行业领先水平”。

▲传艺科技6月22日公告截图
另据报道,传艺科技相关工作人员曾向媒体表示,目前钠电池孙公司尚在注册阶段。
深交所指出,传艺科技现有主营业务为消费电子零组件制造,请公司说明拟投资项目与公司现有业务的关系,并说明公司在拟投资领域的技术、资金、人才、客户等资源储备情况,并结合相关行业发展趋势、市场供求关系和公司在相关领域的核心竞争力,进一步论证投资上述项目的必要性、合理性和可行性,充分提示相关项目因行政审批、行业周期、技术更新、环保要求等因素导致的风险和不确定性。
深交所要求,请公司详细说明该项目规划产能、在建产能、已投入建设成本、尚需投入资金、启动建设时间、建设进度和预计投产时间,并结合公司自有资金情况说明后续建设的具体资金来源。
深交所还要求,请公司结合细分行业数据资料(注明来源)和公司在上述业务领域已拥有的核心技术、科研力量、各报告期内研发投入情况、已经取得的专利情况及相关无形资产等详细说明公司在相关领域“处于领先位置”“行业领先水平”的依据,并说明相关表述是否客观、公允,是否存在误导性陈述。
深交所最后指出,请公司对照《深圳证券交易所上市公司自律监管指引第1号——主板上市公司规范运作》等规则,说明该次调研活动是否符合本所相关规定,是否存在通过符合条件媒体以外的方式发布尚未公开披露的重大信息、发布含有虚假或者引人误解的内容、作出夸大性宣传、误导性提示及其他违反信息披露规则或者涉嫌操纵证券市场的情形。深交所要求公司报备内幕信息知情人名单及相关信息,并自查内幕信息知情人是否存在利用内幕信息买卖股票的情况。
查阅传艺科技公告,可见到6月30日传艺科技曾发布股票交易异常波动公告。公告称,公司董事会确认,公司目前没有任何根据深圳证券交易所《股票上市规则》等有关规定应予以披露而未披露的事项或与该事项有关的筹划、商谈、意向、协议等;董事会也未获悉公司有根据深圳证券交易所《股票上市规则》等有关规定应予以披露而未披露的、对公司股票交易价格产生较大影响的信息;公司前期披露的信息不存在需要更正、补充之处。

▲传艺科技6月30日公告截图
传艺科技同时提示,钠电池行业处于早期快速发展阶段,虽然公司基于前期的考察和技术储备等判断选择此战略方向,也面临不确定性,产业竞争存在不确定性;公司根据项目规划发展的需要,进行产能建设,项目的实际收益率受未来产能投放的节奏和市场价格因素的影响,项目的收益率存在不确定性。