chaguwang.cn-查股网.中国
查股网.CN
张家港行(002839)内幕信息消息披露
 
个股最新内幕信息查询:    
 

逾期贷款规模暴涨,拨备覆盖率骤降!张家港行2025年经营活动现金流净额-32.4亿元,同比减少671.91%

http://www.chaguwang.cn  2026-04-08  张家港行内幕信息

来源 :半岛金融2026-04-08

  随着2025年年报正式披露,深耕苏南县域的江苏张家港农村商业银行股份有限公司(以下简称:张家港行)经营全貌浮出水面。该行资产规模虽稳步迈过2200亿元关口,但营收增长进一步放缓、核心利息收入持续下滑,盈利增长动能逐步减弱;合规管理仍存短板,监管处罚与信贷纠纷偶有发生,控股子公司持续拖累业绩,这家首批登陆A股的农商行,正面临业绩、合规与公司治理的多重考验。

  营收增速放缓

  息差持续收窄

  张家港行2025年年度报告显示,截至报告期末,该行总资产达2272.37亿元,同比增长3.80%,规模保持平稳扩张,但规模增长并未有效转化为经营业绩的同步提升,核心盈利指标显现疲态,增长乏力成为该行年度经营的核心特征。

  年报数据显示,2025年该行实现营业总收入47.47亿元,同比仅增0.75%,增速创下近年新低,营收增长进一步放缓;实现归母净利润19.79亿元,同比增长5.35%。作为银行业营收的核心支柱,利息净收入持续下滑成为拖累业绩的关键因素,2025年该行利息净收入仅30.36亿元,同比减少3.43亿元,降幅达10.16%,较2022年峰值水平大幅缩水,连续三年呈现负增长态势。

  利息收入下滑的背后,是净息差的持续大幅收窄。受市场利率下行、银行业同业竞争加剧及LPR持续下调影响,该行资产端收益率显著走低,2025年生息资产收益率从2024年的3.56%降至2.99%,贷款收益率从4.38%降至3.60%,分别下行57个基点、78个基点。尽管该行持续优化负债结构,付息负债成本率同比下降37个基点至1.79%,但资产端收益率下行幅度远高于负债端成本改善幅度,全年净息差同比收窄23个基点至1.39%,盈利能力被持续挤压。

  非利息收入虽同比增长28.4%,但增长结构单一,高度依赖投资收益拉动,在总营收中占比仅17.56%,体量过小难以对冲利息净收入下滑缺口,盈利增长可持续性存疑。

  二级市场表现也与基本面形成呼应,张家港行于2017年1月在深交所上市,成为首批登陆A股的农商行。上市后三个月迎来了24.04元/股的历史最高价,但此后股价一路下滑,2018年10月更是下滑至2.66元/股的历史最低点。之后,张家港行股价虽偶有起色,但股价始终在低位徘徊,再未回归峰值。截至2026年4月3日收盘,该行股价报4.47元,当日下跌1.54%,总市值109.26亿元,市盈率TTM仅5.52倍,市净率约0.59倍,处于深度破净状态,估值在上市银行中处于偏低水平,近三个月股价小幅走弱,市场交投清淡,资金观望情绪浓厚。

  资产质量隐忧显现

  风险抵补力度趋弱

  在盈利表现偏弱的同时,张家港行资产质量看似平稳,风险防控压力逐步凸显。年报数据显示,截至2025年末,该行不良贷款率维持0.94%,与上年持平,但这一数据背后,不良贷款向上迁徙风险显著加剧。关注类贷款迁徙率从22.47%升至25.6%,次级类、可疑类贷款迁徙率分别提升19.65、24.46个百分点。

  逾期贷款规模更是呈现爆发式增长,逾期贷款从2021年的8.98亿元增至2025年的26.75亿元,四年增长近三倍。逾期90天以上贷款从5.40亿元增至12.33亿元,增长128%,逾期贷款持续攀升,直接加剧后续不良贷款处置压力。

  与此同时,该行风险抵补能力持续减弱,拨备覆盖率从2022年的521.09%降至2025年的328.87%,四年间下降近200个百分点。这一数据变化,反映出银行通过减少拨备计提“释放”利润,以维持利润表面增长,用于抵御风险的拨备“安全垫”持续变薄,后续应对资产质量波动的能力随之下降。

  此外,现金流与盈利效率指标同样释放压力信号,2025年该行经营活动现金流净额为-32.40亿元,同比大幅减少671.91%,现金回笼能力持续走弱。

  合规管控仍有短板

  子公司经营考验治理

  在经营业绩承压的同时,张家港行合规管理仍存在薄弱环节,近年多次收到监管罚单,同时牵涉部分金融借款纠纷,暴露出信贷管理、投资业务、内部管控等方面的短板。

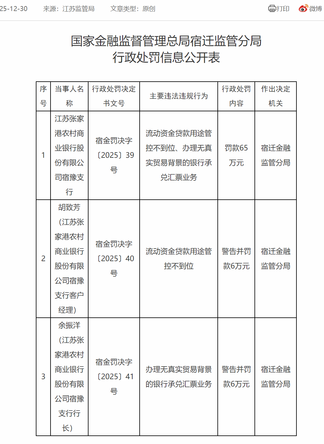
  合规管理方面,2021年至2025年,该行及旗下分支机构多次收到监管罚单,违规问题屡查屡犯,主要集中于信贷管理、投资业务、风险隔离等环节。2025年12月30日,江苏金融监管局官网发布行政处罚信息公示表显示,因流动资金贷款用途管控不到位、办理无真实贸易背景的银行承兑汇票业务的主要违法违规行为,江苏张家港农村商业银行股份有限公司宿豫支行被宿迁金融监管分局罚款65万元,另有两位相关责任人分别被警告并罚款6万元。

  2025年4月,一月两罚,张家港行因理财投资与自营投资风险未完全分离,被国家金融监督管理总局苏州监管分局罚款30万元;张家港行无锡分行因个人消费贷款贷后管理不到位,被金融监督管理总局无锡监管分局罚款25万元。

  2024年8月,邳州支行因承兑汇票贸易背景真实性审核不到位,被徐州监管分局罚款35万元;2021年,该行还因个人消费贷款流入房地产、同业业务违规等问题,被合计罚款90万元。

  另外,其控股子公司经营表现不佳,进一步拖累整体业绩,也成为该行管理层面的突出挑战。年报数据显示,东海村镇银行2024年、2025年分别亏损1563.75万元和384.66万元;寿光村镇银行盈利微薄,2025年净利润1230.09万元。两家子公司总资产合计41.49亿元,却对集团利润形成负贡献,也对新任管理团队的治理能力和管控水平提出了更为现实的考验。

有问题请联系 767871486@qq.com 商务合作广告联系 QQ:767871486
Copyright 2007-2026
www.chaguwang.cn 查股网