来源 :乐居财经2025-06-04

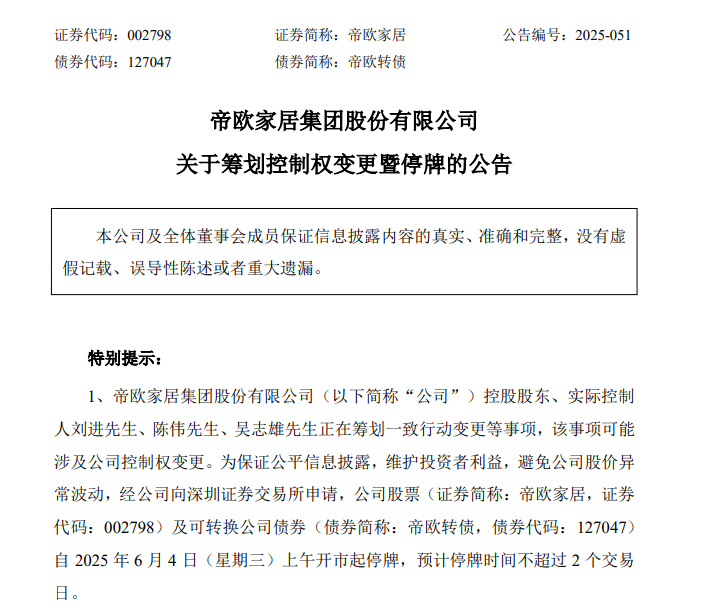
6月3日晚间,帝欧家居(002798.SZ)发布公告称,因筹划控制权变更事项,公司股票及可转债(帝欧转债,127047)自6月4日开市起停牌,预计停牌不超过2个交易日。
帝欧家居控股股东、实际控制人刘进、陈伟、吴志雄正在筹划一致行动变更等事项,该事项可能涉及公司控制权变更。
值得注意的是,本事项相关方为公司持股5%以上股东成都水华智云科技有限公司的实际控制人朱江。
帝欧家居强调,目前相关事项处于筹划阶段,具体方案正在磋商中,尚存在重大不确定性,如双方不能达成一致,可能存在终止筹划的风险。
据查,帝欧家居是国内领先的卫浴、建筑陶瓷产品的研发生产制造企业之一,旗下拥有“帝王”洁具、“欧神诺”陶瓷两大品牌,产品线已覆盖瓷砖和卫浴全系品类。
业绩方面,2024年度,该公司实现营业收入27.41亿元,同比下滑27.12%;实现归属于上市公司股东的净利润为亏损5.69亿元,较去年同期减亏0.89亿元。
2022年至2023年,帝欧家居实现归母净利润分别为-15.08亿元、-6.58亿元。
薪酬方面,帝欧家居董事长刘进2024年从公司获得的税前报酬总额94.6万元,2023年同期为60.66万元,增幅为56%。

2023年年报截图

2024年年报截图
公开资料显示,刘进出生于1961年2月,高中学历,经济师。2009年12月至今任帝欧家居集团股份有限公司董事长,现任帝欧家居集团股份有限公司董事长。