来源 :挖贝网2022-01-29
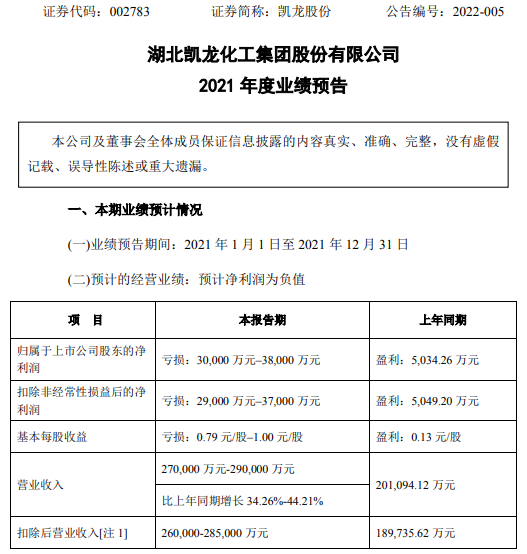
挖贝网1月29日,凯龙股份(002783)近日发布2021年年度业绩预告,预计业绩由盈转亏。报告期内归属于上市公司股东的净利润亏损30,000万元–38,000万元,较上年同期由盈转亏;基本每股收益亏损0.79元/股–1.00元/股。

本期预计净利润出现较大亏损,主要原因有:
主要原材料价格大幅上涨:2021年,公司生产所需要的工业用煤、合成氨等主要原材料均出现大幅上涨,因原材料价格上涨对公司经营利润产生了较大的不利影响。
财务费用-利息支出大幅增加:公司2021年财务费用-利息支出因银行贷款规模的增加而大幅增加,进而导致公司2021年经营利润下降。
计提大额资产减值准备:
商誉减值准备:公司财务部门对各资产组商誉减值进行了初步测试,判断贵定县顺翔危险货物运输有限公司与黔南州安平泰爆破工程有限公司、贵州万和爆破工程有限公司与贵州和兴运输有限公司、毕节市贵铃爆破工程及监理有限公司与兴宙爆破及贵州兴宙运输有限公司、吴忠市安盛民爆有限公司与吴忠市天力民爆器材专营有限公司、京山凯龙矿业有限公司、葫芦岛凌河化工集团有限公司、山东天宝化工股份有限公司、山东凯乐化工有限公司8个资产组存在商誉进一步减值迹象,8个资产组2021年预计需要计提商誉减值准备30,000万元至34,000万元,预计减少公司2021年合并报表归属于母公司股东净利润25,500万元至28,900万元。
固定资产减值准备:(1)公司孙公司京山花山矿业有限公司所属花山采矿点预计剩余开采期1-2年,矿山开采完毕后,部分采矿专用设备、构筑物难以重新利用,将不再具有使用价值,存在减值迹象。同时,目前账面无形资产-采矿权因剩余开采期较短,存在减值迹象。经公司财务部门初步测算,公司孙公司京山花山矿业有限公司2021年预计需要计提固定资产及无形资产减值准备1,000万元至2,000万元,预计减少公司2021年合并报表归属于母公司股东净利润280万元至560万元。(2)公司孙公司新疆天宝化工有限公司因市场原因长期处于停产状态,其固定资产存在减值迹象,经公司财务部门初步测算,公司孙公司新疆天宝化工有限公司2021年预计需要计提固定资产减值准备2,000万元至4,000万元,预计减少公司2021年合并报表归属于母公司股东净利润670万元至1,340万元。
权益法核算的长期股权投资出现较大亏损:马克西姆化工(山东)有限责任公司系一家由公司子公司山东天宝化工股份有限公司与西班牙马克萨姆国际有限公司、威海裕博强投资有限公司共同出资成立的联营企业,山东天宝化工股份有限公司持有该联营企业38.90%股权。该联营企业重大在建工程项目水胶炸药生产线与雷管生产线自2020年3月开始试生产,因各种原因,至今难以通过国家行业主管部门验收,已出现在建工程大额减值迹象。经公司财务部门初步测算,因联营企业马克西姆化工(山东)有限责任公司出现资产减值,山东天宝化工股份有限公司本期预计需要计提权益法核算的联营企业马克西姆化工(山东)有限责任公司的长期股权投资亏损6,000万元至8,000万元,预计减少公司2021年合并报表归属于母公司股东净利润3,600万元至4,800万元。
挖贝网资料显示,凯龙股份现生产经营业务主要有五大板块:民爆器材板块、化工产品板块、矿业产品板块、工程爆破服务板块和现代物流板块。