来源 :乐居财经2024-02-22
2月19日,快意电梯(002774.SZ)传来最新动态,其发布公告称,实际控制人罗爱文将其所持有的公司部分股份进行补充质押,本次质押数量300万股,占其所持股份的5.24%,占公司总股本的0.89%。
作为“创一代”,罗爱文的魄力和眼光过人。1990年,仅25岁的罗爱文进入当时的清溪机械厂,几年之后,这家电梯机械厂因为经营不善濒临破产,罗爱文和丈夫一起出资完成了对工厂的收购,在此基础上组建起飞鹏电梯,这便是快意电梯的雏形。
1998年,快意电梯股份有限公司(简称“快意电梯”)正式成立,主要产品包括乘客电梯、载货电梯、自动扶梯和自动人行道等。当下,快意电梯的实际控制人为罗爱文和罗爱明,两人为姐弟关系,罗爱文和罗爱明分别直接持有快意电梯16.99%和4.72%股权,二人通过“东莞市快意股权投资有限公司”间接持股,最终持股比例分别为60.0611%、6.9038%。

在做电梯行业之前,罗爱文从事的多是财会方面的工作,走出校园后,她曾先后供职于莞城包装厂、盛华时装厂等单位,但这也没妨碍罗爱文将快意电梯做大。2017年3月,快意电梯成功在深圳证券交易所A股上市。
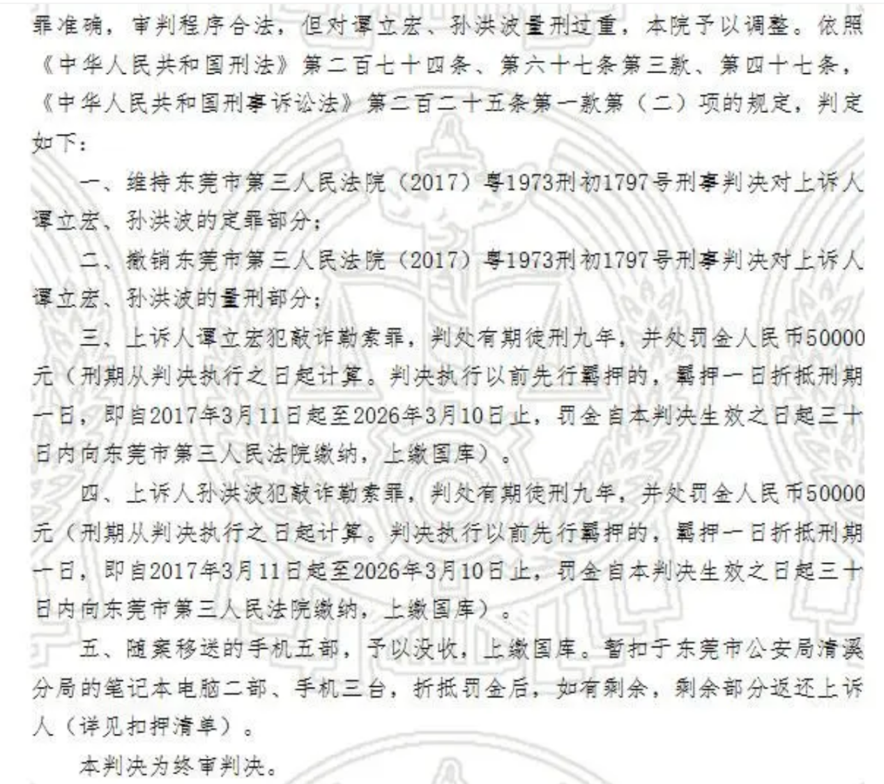
但在成功上市之前,快意电梯却发生了一件不寻常的“大事”。公开信息披露,“快意电梯原财务部长伙同他人,蓄谋敲诈女董事长1200万元。期间,赎金谈到了960万,并且得到到女董事长的同意。原财务管理人员与同伙接头商量收钱的当天,被公安机关当场抓获,均被判刑九年、罚款5万。”



更多公开报道披露,谭立宏曾担任快意电梯的财务部长。按照判决书中上诉人谭立宏及辩护人的说法,谭立宏曾与快意电梯的董事长罗某(受害人)存在劳资纠纷。谭立宏怀恨在心,趁快意电梯公司即将上市的机会,离职时私自带走财务资料,想用此资料向罗某索要钱财。孙洪波及辩护人称,自己有检举快意电梯公司偷税漏税的立功表现。
孙洪波在2017年3月21日提交了一份“个人自述”举报快意电梯公司偷逃税款特别巨大的犯罪行为。2017年6月29日东莞市国家税务局清溪税务分局回复称,根据所提供的材料,暂无法核实相关的情况。所以,对于立功的表现,法院不予采纳。最终,在谭立宏和孙洪波被羁押的当月,2017年3月,快意电梯正式登陆A股。