报告摘要
康弘药业成立于1996年,业务领域覆盖生物制品、中成药、化学药及医疗器械研发、生产、销售及售后服务,拥有先进的研发中心和标准的产业化生产基地与遍布全国的营销网络。2015年6月26日,康弘药业正式在深圳证券交易所挂牌上市。
投资要点
康柏西普适获批多个适应症,综合竞争力较强
公司康柏西普目前已获批湿性年龄相关性黄斑变性,视网膜静脉阻塞继发黄斑水肿,糖尿病黄斑水肿,脉络膜新生血管等多个适应症,适应症数量仅次于雷珠单抗,多于阿柏西普、法瑞西单抗、布西珠单抗等产品。从定价上,康柏西普最小规格中标价为3452.8元,我们认为定价较为适中。综合考虑获批适应症与产品定价,我们认为康柏西普注射液在终端的综合竞争力较强。
中成药板块增长稳健,阿尔茨海默症新药潜在弹性较大
中成药是公司第二大收入板块,目前上市产品包括舒肝解郁胶囊、松龄血脉康胶囊、渴络欣胶囊、胆舒胶囊、一清胶囊等。2020-2024年中成药板块收入呈稳健增长趋势,2024年公司中成药板块收入14.14亿元,同比增长7.73%。毛利率方面,中成药板块毛利率总体维持在85%以上,2024年毛利率为85.70%。
发力肿瘤创新药,KH815双载荷设计有望提升分子疗效
注射用KH815是一种具有抗耐药潜力的靶向滋养层细胞表面抗原2(TROP2)的新型双载荷(dual-payload)抗体偶联药物(ADC)。体内药效研究显示,KH815在多个瘤种的CDX模型和PDX模型中,均表现出剂量依赖的抑制肿瘤生长作用,并且在多个喜树碱类ADC耐药的CDX和PDX模型中,KH815也显示出抗肿瘤作用。双载荷设计有望使KH815具有较高的人体抗肿瘤应答率,且对单喜树碱类ADC耐药患者具有治疗潜力。
目录


正文
1.康弘药业:业务领域丰富,多款重磅产品在研
成都康弘药业集团股份有限公司成立于1996年,业务领域覆盖生物制品、中成药、化学药及医疗器械研发、生产、销售及售后服务,拥有先进的研发中心和标准的产业化生产基地与遍布全国的营销网络。2015年6月26日,康弘药业正式在深圳证券交易所挂牌上市。2023 年,公司荣获“2022年度中国医药工业百强企业”、“2022-2023年度中国医药行业最具影响力榜单‘医药制造业百强’”、“2023中国医药创新企业100强”、“2023中国药品研发综合实力100强”等。

公司股权较为集中,股权结构稳定
截止2025年6月30日,董事长柯尊洪先生直接持有公司22.55%的股份。柯潇为成都康弘科技实业(集团)有限公司控股股东、董事长,柯尊洪为成都康弘科技实业(集团)有限公司股东、董事,柯尊洪、钟建荣夫妻与其子柯潇为公司实际控制人,钟建军为钟建荣之弟,柯潇为公司控股股东。

1.1.公司利润端持续增长,生物制品板块表现亮眼
2022 年公司营收略有下降,实现营收33.89亿元,同比下降6.00%。2023-2024年公司营收持续增长至2024年的44.53亿元。2025H1,公司实现营收24.54亿元,同比增长6.95%。
近五年公司归母净利润持续增长,由2021年的4.21亿元迅速增长至2024年的11.91亿元。2025H1,公司实现7.30亿元归母净利润,同比增长5.41%。

生物制品和中成药板块贡献较多收入和毛利
生物制品、中成药与化学药三大板块是公司主要营收来源。2020年起,公司生物制品与中成药营收占比总体呈增长趋势,化学药营收占比逐年递减。2025H1,公司生物制品营收占比54.83%,中成药占比32.49%,化学药营收占比12.50%。
板块毛利率方面,生物制品毛利率从2020年的92.22%增长至2025H1的95.14%;中成药毛利率总体保持稳定,2025H1中成药毛利率为86.66%;化学药毛利率有所下降,2025H1化学药毛利率为76.97%。

公司费用率管控较好,三费占比总体呈下降趋势
2020 年公司销售费用率为42.69%,至2025H1已下降至37.70%;管理费用率也从2020年的14.72%下降至2025H1的9.45%。研发费用率占比下降较快,2020年公司研发费用率为50.86%,至 2025H1 已下降至8.75%。公司费用管控较好,三费占比总体呈下降趋势。

1.2.公司产品布局领域丰富,在研管线潜力较大
公司以临床需求为出发点,依据病种病机和病程的不同特点,针对性地开发了中成药、化学药和生物制品等不同类别的药品,在眼科、精神/神经重大疾病和高血压、糖尿病等慢病防治及呼吸科、消化科等多发常见病的治疗上已形成了具有康弘特色的产品布局优势。
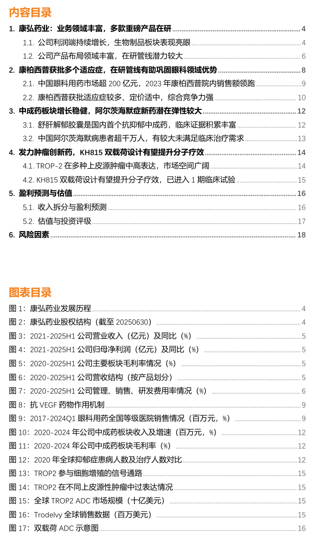
公司目前上市产品主要为:康柏西普眼用注射液、利非司特滴眼液、普拉洛芬滴眼液、舒肝解郁胶囊、松龄血脉康胶囊、渴络欣胶囊、胆舒胶囊、一清胶囊、盐酸文拉法辛缓释片、阿立哌唑口崩片、阿立哌唑口服溶液、氢溴酸伏硫西汀片、草酸艾司西酞普兰片、草酸艾司西酞普兰口服溶液、枸橼酸莫沙必利片、枸橼酸莫沙必利分散片、盐酸普拉克索缓释片、右佐匹克隆片等药品和医疗器械。目前主要上市在销的25个药品中,有11个品种是独家、20 个品种进入国家医保目录、10个品种进入国家基本药物目录。

临床需求导向,多款重磅产品处于临床阶段
截至20250630,公司处于临床试验阶段的主要研发项目有:基因治疗板块的KH631、KH658眼用注射液;合成生物技术板块的KH617;中成药板块的KH110、KH109;小分子创新药板块的KH607、KHN702;生物药板块的KH917、KH801、KH815、KH902-R10等。

2.康柏西普获批多个适应症,在研管线有助巩固眼科领域优势
眼底是指从晶状体往后的眼球内部结构,这一区域涵盖了视觉系统的核心组成部分。这包括视网膜、眼底血管、视神经乳头(又称视神经盘)、视神经纤维、视网膜上的黄斑部以及视网膜后的脉络膜等。
在眼底的各个部分中,视网膜是一个至关重要的组织,直接涉及到光的感知和视觉信号的传递,在视觉系统中起到关键的成像功能。因此,当视网膜受损或出现疾病,往往会导致视觉障碍,并伴随有失明的风险。主要的分类有:血管及其系统的病变、视网膜炎症、视网膜脱离、视网膜变性以及视网膜肿瘤。以下是部分常见的视网膜疾病:
视网膜静脉阻塞(RetinalVeinOcclusion, RVO):分为分支静脉阻塞(BRVO)和中央静脉阻塞(CRVO),其中,BRVO约占80%。其主要的诱发因素包括高血糖、高血压和动脉粥样硬化。BRVO可能导致黄斑水肿,从而导致视力显著下降或失明。尽管其病理机制尚不完全清楚,但与视网膜的新生血管及细胞因子的大量释放有关。
糖尿病视网膜病变(DiabeticRetinopathy, DR):它是由糖尿病引发的,并已成为全球中老年人群中失明的主要原因。根据其病程,分为非增生型(NPDR)和增生型(PPDR)。除了高血糖作为主要的致病因素外,慢性炎症和神经退行性改变也可能加剧其病情。此外,血管内皮生长因子(VEGF)的作用可能导致NPDR发展为PDR。
老年性黄斑变性(Age-relatedMacularDegeneration, AMD):它是黄斑区结构的衰老性改变,导致患者的中心视力下降。AMD分为干性(dAMD)和湿性(wAMD),其中,湿性AMD主要由脉络膜新生血管化(CNV)引发,这一病理基础与VEGF的活性高度相关。
病理性近视脉络膜新生血管(PathologicalMyopiaChoroidalNeovascularization, pmCNV):这是病理性近视的常见且严重的并发症,其发病率在4%-11%之间。其可能导致黄斑区发生病变,进而导致中心视力损害。VEGF的过量表达是其主要的致病原因。
抗VEGF疗法:针对新生血管性眼底病首选的治疗手段
抗血管内皮生长因子(VEGF)疗法目前已被国际和国内眼科权威指南推荐为新生血管性眼底病的首选治疗手段。
血管内皮生长因子(VEGF)是最重要的促血管生成因子,可在体内诱导血管的新生。VEGF在肿瘤生成和湿性黄斑变性等眼科疾病发生中扮演着重要角色。目前VEGF靶点的药物主要包括实体瘤和眼科疾病两个大的适应证。血管生成是肿瘤发生、生长和转移的必经过程,也是其重要的生物学标志之一。
抗VEGF治疗的原理主要是针对黄斑区的新生血管的问题。黄斑是视力最敏锐的区域,新生血管的生长、出血和渗出在黄斑区域会产生严重的视觉障碍。VEGF是促进这些新生血管生长的主要因素。通过使用抗VEGF药物,可以从源头上消除VEGF,相当于对新生血管进行“斩草除根”的操作,从而有效保护黄斑功能。

2.1.中国眼科用药市场超200亿元,2023年康柏西普院内销售额领跑
根据中康开思数据,2023年眼科用药在等级医院销售126亿元,零售终端销售78亿元,两大渠道合计销售204亿元。2024年第一季度两大渠道合计销售51亿元。

从市场格局来看,雷珠单抗、康柏西普、阿柏西普等为国内主要销售的抗VEGF药物。2006年,全球首款针对眼疾的VEGF单抗——雷珠单抗获批上市。2012年,雷珠单抗进入中国,以9800元/支的价格占据中国主要眼科市场;康柏西普于2013年11月在国内获批上市;阿柏西普是全球销售量最高的抗VEGF眼科药物,2018年进入中国。
康柏西普是全球第三款、国内首款国产VEGF单抗,填补了国内眼底黄斑变性治疗药物的市场空白,打破了高价进口药对中国眼科市场的垄断。根据公司公告,公司康柏西普所在的生物制品板块收入已连续5年(2020年-2024年)突破10亿元,分别为10.87亿元、13.2亿元、13.66亿元、19.36亿元、23.43亿元。2025H1,公司生物制品板块收入13.45亿元,同比增长14.66%。
根据中康开思数据,仅从单一渠道看,康柏西普眼用注射液在2023年等级医院销售额同比增长35.1%,达18.15 亿元;2024年第一季度销售4.96亿元,同比增长57.92%。2023年,康柏西普为全国等级医院眼科用药销售额第一,超越雷珠单抗,并且在2024年第一季度仍保持领先优势。

2.2.康柏西普获批适应症较多、定价适中,综合竞争力强
根据Insight 数据库,公司康柏西普目前已获批湿性年龄相关性黄斑变性,视网膜静脉阻塞继发黄斑水肿,糖尿病黄斑水肿,脉络膜新生血管等多个适应症,适应症数量仅次于雷珠单抗,多于阿柏西普、法瑞西单抗、布西珠单抗等产品。从定价上,康柏西普最小规格中标价为3452.8元,我们认为定价较为适中。综合考虑获批适应症与产品定价,我们认为康柏西普注射液在终端的综合竞争力较强。

在眼科领域,公司还有高剂量康柏西普眼用注射液、KH631、KH658等多个管线在研,其中KH902-R10、KH631在临床2期阶段,KH658在临床1期阶段。我们认为,公司在眼科形成了梯级层次清晰、结构合理的在研产品系列,有助于巩固公司在眼科用药领域的优势。
3.中成药板块增长稳健,阿尔茨海默症新药潜在弹性较大
中成药是公司第二大收入板块,目前上市产品包括舒肝解郁胶囊、松龄血脉康胶囊、渴络欣胶囊、胆舒胶囊、一清胶囊等。2020-2024年中成药板块收入呈稳健增长趋势,2024年公司中成药板块收入14.14亿元,同比增长7.73%。毛利率方面,中成药板块毛利率总体维持在85%以上,2024年毛利率为85.70%。

3.1.舒肝解郁胶囊是国内首个抗抑郁中成药,临床证据积累丰富
根据世界卫生组织的报告,截至2020年,全球有超过3.5亿人口受抑郁症的困扰。中国成人抑郁症的终生患病率为6.8%,年患病率为3.6%。基于人口基数计算,中国抑郁症患者总人数远高于欧美、日本等高收入国家,而诊疗率却低于世界平均水平。根据IQVIA,2020年,中国抑郁症患病人数为4320万人,治疗人数仅206万人,诊疗率为5%,较美国的57%诊疗率有较大的提升空间。

根据艾昆纬数据,2020年全球抗抑郁药市场规模已达到98亿美元,且分布相对集中,排名前五的国家和地区(美国、欧洲五国、日本、中国、巴西)占总市场规模的80%。美国是全球最大的抗抑郁药市场,占全球市场份额的41%。而全球范围内的市场增幅主要来自亚太地区的贡献。中国抗抑郁药市场虽然起步较晚,但大有后来居上的趋势。2016年至2020 年中国抗抑郁药市场年复合增长率为13.3%,是全球增长最快的市场。

舒肝解郁胶囊是国内首个获批用于轻中度抑郁障碍治疗的中成药,自2009年上市以来,广泛应用于轻中度抑郁障碍及卒中后抑郁、失眠症伴发轻中度抑郁障碍、轻中度抑郁障碍共病焦虑障碍、肠易激综合征伴发轻中度抑郁障碍等疾病,在治疗抑郁障碍的应用中积累了丰富的临床证据。
其成份包括贯叶金丝桃、刺五加,功能主治为:舒肝解郁、健脾安神,适用于轻、中度单相抑郁症属肝郁脾虚证者,症见情绪低落、兴趣下降、迟滞、失眠、多梦、紧张不安、急躁易怒、食少纳呆、胸闷、乏力、多汗,疼痛,舌苔白或腻,脉弦或细。
从药理角度看,舒肝解郁胶囊可以通过两个方面发挥作用:
1)调节神经递质:舒肝解郁胶囊通过激活瞬时受体电位通道,抑制5-羟色胺、多巴胺、去甲肾上腺素3种单胺类神经递质的再摄取,使此3种神经递质在突触前膜的重吸收减少的同时反馈性地增加3种神经递质的合成与释放,致其在突触间隙的浓度增加。
2)改善神经元突触可塑性:舒肝解郁胶囊通过增加脑组织脑源性神经营养因子(BDNF)及BDNF mRNA的表达改善神经元突触可塑性。
我们认为,中国抗抑郁药物市场空间广阔,公司舒肝解郁胶囊上市多年,治疗抑郁障碍的临床应用数据积累丰富,具有较好的销售潜力。
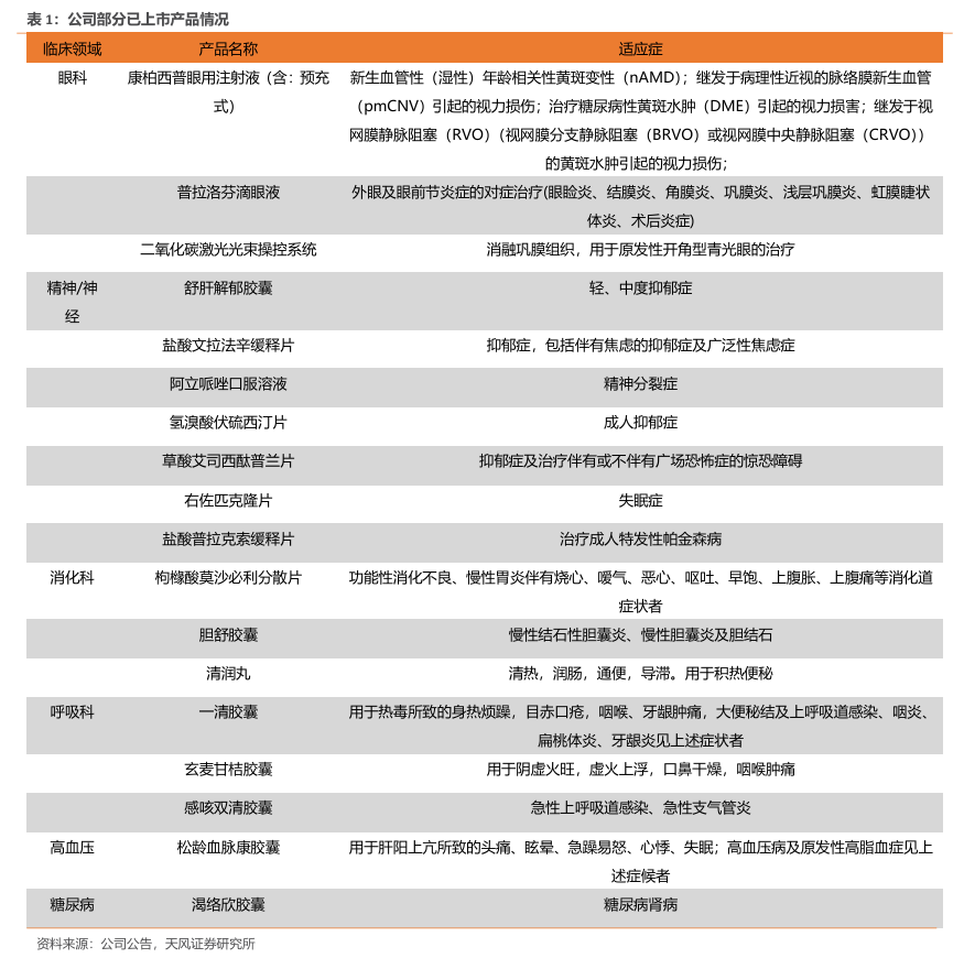
3.2.中国阿尔茨海默病患者超千万人,有较大未满足临床治疗需求
阿尔茨海默病(AD)作为神经退行性疾病的典型代表,发病率、患病率和死亡率呈上升趋势。2021年,中国阿尔茨海默病及相关痴呆(ADRD)患者总数约1699万例,总患病率1194.2/10 万,女性患病率(1558.9/10万)约为男性的1.8倍。患病率随年龄增长而上升。2021年新发病例约291万例,总发病率204.8/10万,女性发病率(264.4/10万)约为男性的1.8倍,且随年龄增长而上升,80岁及以上年龄组达到峰值。
在治疗上,阿尔茨海默病(AD)的治疗正在从对症缓解向疾病修饰转变,抗Aβ和抗tau治疗成为研究热点,神经调节疗法和新型药物不断涌现,为患者带来新希望。未来,精准化、个性化治疗有望成为主流趋势。

公司在研中成药KH110治疗阿尔茨海默症(AD)处于临床Ⅲ期阶段。KH110由刺五加、淫羊藿、茯苓组成,具有补肾健脾、生精填髓、益智健脑的功效。KH110在开展的两项针对轻、中阿尔茨海默病临床试验中,五加益智颗粒在认知功能改善方面非劣效于多奈哌齐,并且不良反应率低,安全性良好。我们认为,阿尔茨海默症药物市场空间广阔,患者人数多,且用药时间长,若KH110成功完成三期临床试验并上市,或具有较大的销售潜力。
4.发力肿瘤创新药,KH815双载荷设计有望提升分子疗效
4.1. TROP-2 在多种上皮源肿瘤中高表达,市场空间广阔
滋养层细胞表面抗原2(TROPhoblastcellsurface antigen2,TROP2)TROP2,是TACSTD蛋白家族的一种细胞表面糖蛋白,主要在上皮细胞中表达,在肿瘤的生长、增殖中扮演重要角色。TROP2蛋白的胞内部分可以被蛋白激酶C(PKC)磷酸化,进而促进PIP2水解为三磷酸肌醇(IP3)和二酰基甘油(DAG)两部分。其中,IP3结合内质网表面IP3受体,促进内质网中钙离子的释放,激活MAPK通路,促进细胞周期进程。另外,胞内钙离子增加还可促进环磷酸腺苷反应结合蛋白(CREB1)、Jun、NF-κB、Rb、STAT1和STAT3的表达,从而抑制肿瘤细胞凋亡。TROP2胞内区域在肿瘤坏死因子-α转换酶(TACE)等多个蛋白的共同作用下水解,入核结β-连环蛋白,进而上调下游cyclinD1和原癌基因c-myc 表达,从而促进肿瘤细胞增殖。此外研究发现,TROP2过表达可增加p42/p44MAPK(ERK1/2)磷酸化,从而进一步增强下游靶点AP-1转录因子活性,下调Bcl-2表达,抑制凋亡。

据弗若斯特沙利文预测,TROP2ADC全球市场在 2030年有望达到259亿美元。一般情况下, TROP2 在正常组织中不表达或低表达,但在多种上皮性恶性肿瘤,如:乳腺癌(80%),肺腺癌(64%),肺鳞癌(75%),上皮性卵巢癌(58.6%)等中高表达,其高表达与肿瘤患者生存期缩短及不良预后密切相关。因此,TROP2被各大药企看好,是继HER2以后,重点布局的又一个ADC靶点。
目前,全球共有两款TROP2ADC获批上市。科伦博泰SKB264于近日在中国内地获批2L及以上TNBC 适应症。而Trodelvy以TNBC三线治疗适应症于2020年4月在美国获批上市,随后又于2021年4月在美国获批 TNBC 二线治疗和局部晚期或转移性UC,并于2023年2月在美国获批HR+/HER2-BC适应症。此外,Trodelvy还分别于2021年11月和2022年6月在EMA和中国内地以TNBC二线治疗适应症获批上市;2023年7月,HR+/HER2BC适应症也于2023年7月在 EMA 获批上市。Trodelvy 上市后迅速放量,2022年和2023年的全球销售额分别为6.8亿美元和10.63亿美元,2024年前三季度的全球的销售额为9.60 亿美元。

4.2. KH815 双载荷设计有望提升分子疗效,已进入1期临床试验
双载荷ADC通过在单一抗体上同时搭载两种不同作用机制的有效载荷(或同种载荷的不同连接子形式),灵活调控总药物抗体比(DAR),旨在提升药物活性、产生协同效应、增强治疗效果、拓展适应症范围并克服耐药性挑战。
注射用KH815是康弘生物自主研发的一种具有抗耐药潜力的靶向滋养层细胞表面抗原2(TROP2)的新型双载荷(dual-payload)抗体偶联药物(ADC),其双载荷能实现同时在RNA 水平和DNA水平对肿瘤细胞的抑制,具有双效协同机制。此外,还能降低P-gp和HSP70 蛋白的表达,克服耐药,增加细胞对化疗药物的敏感性。
体外药效研究显示,KH815对TROP2不同表达水平的肿瘤细胞,均具有纳摩尔级别的杀伤活性。体内药效研究显示,KH815在多个瘤种的CDX模型和PDX模型中,均表现出剂量依赖的抑制肿瘤生长作用,并且在多个喜树碱类ADC耐药的CDX和PDX模型中,KH815也显示出抗肿瘤作用。双载荷设计有望使KH815具有较高的人体抗肿瘤应答率,且对单喜树碱类ADC耐药患者具有治疗潜力。
2025 年 3月,公司注射用KH815的I期临床试验申请获得澳大利亚人类研究伦理委员会批准。2025年4月,注射用KH815临床试验申请获得国家药品监督管理局签发的《药物临床试验批准通知书》。

风险提示
市场准入及销售价格下降的风险、药品研发风险、募投项目实施风险、人才缺乏风险、股价波动风险。