众兴菌业2022年上半年“增收不增利”,盈利能力下滑却热衷于理财。此前还因信披违规收警示函。
8月20日,天水众兴菌业科技股份有限公司(以下简称:众兴菌业,002772.SZ)发布2022年半年度报告称,公司实现营业收入8.59亿元,同比增长21.92%;归属于上市公司股东的净利润-2003.2万元,同比下滑259.85%。
值得关注的是,盈利状况不理想的众兴菌业却热衷于理财,此前还因为未及时披露收购终止公告而收到甘肃监管局的警示函。针对上述情况,发现网向众兴菌业公开邮箱发送采访函请求释疑,截至发稿前,众兴菌业并未给出合理解释。
净利大幅下滑股东股份质押
公开资料显示,众兴菌业是一家专业从事食用菌研发、工厂化培植与销售的现代农业企业,主要产品为金针菇和双孢菇鲜品,目前已在甘肃、陕西、山东、江苏、河南、吉林、四川、安徽、湖北等地建立了食用菌生产基地。2015年6月,众兴菌业在深交所挂牌上市,是天水市首家上市的农业企业。
8月20日,众兴菌业公布2022年半年度报告称,公司实现营业收入8.59亿元,同比增长21.92%;归属于上市公司股东的净利润-0.2亿元,同比下滑259.85%。归属于上市公司股东的扣除非经常性损益的净利润-196.36万元,同比增长87.10%;基本每股收益-0.0517元。

来源:众兴菌业公司公告
对于净利润下滑的原因,众兴菌业在公告中解释称,报告期内,业绩变动主要系受大宗货物贸易影响,玉米芯、麸皮、米糠等原材料采购价格在本年上半年仍处于上涨趋势;二季度双孢菇产品因疫情反复存在一定量的报废且销售价格较上年同期存在一定程度的下滑;部分生产基地建成投产对应项目贷款利息费用化以及流动资金借款较上年同期增加,财务费用较上年同期增加。
这并不是众兴菌业第一次出现“增收不增利”的情况。数据显示,2019年—2021年众兴菌业营业收入分别为11.56亿元、14.83亿元、15.56亿元,同比增速分别为24.76%、28.32%、4.92%;同期净利润分别为0.69亿元、1.89亿元、0.54亿元;同比增速分别为-38.78%、174.55%、-71.34%。可以看出,近年来在营收持续增长下,众兴菌业同时期的盈利状况其实并不理想。

随着净利润的下滑,众兴菌业的销售净利率和销售毛利率也出现下滑。数据显示,2019年—2021年及2022年上半年众兴菌业销售毛利率分别为23.91%、27.6%、18.51%及16.9%;同期销售净利率分别为5.97%、12.78%、3.49%、-2.37%。相较于2020年,2021年及2022年上半年众兴菌业的销售毛利率和销售净利率都出现了下滑,业内相关人士分析称,销售毛利率的下滑或许和玉米芯、麸皮、米糠等原材料价格上涨有关;而销售净利率的下滑和公司管理费用、销售费用、财务费用等上涨有关。

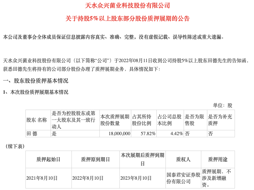
除了盈利能力下滑之外,众兴菌业持股5%以上股东部分股份质押展期。8月13日,众兴菌业发布公告称,8月11日收到公司持股5%以上股东田德先生的告知函,获悉田德先生将持有的公司部分股份办理了质押展期业务。本次质押展期1800万股,占其持股比例57.82%,占公司总股本4.42%。

来源:众兴菌业公司公告
热衷理财,信披违规收警示函
众兴菌业盈利能力下滑,却开始热衷于理财,此前因为未及时披露终止收购贵州茅台镇圣窖酒业股份有限公司(下称圣窖酒业)100%的股权的决定收甘肃监管局警示函。
众兴菌业2022年半年报显示,公司进行闲置资金委托理财,持有的交易性金融资产因市场波动在本报告期内确认的公允价值变动损失约2300万元。
2022年上半年众兴菌业多次发布使用部分闲置资金进行委托理财公告。1月7日众兴菌业5000万元认购“交通银行蕴通财富定期型结构性存款31天”产品;2月17日众兴菌业14000万元认购“交通银行蕴通财富定期型结构性存款99天”;4月25日,众兴菌业认购了3000万元人民币的“华夏理财龙盈固收周期90天理财产品A款”及“太平洋证券金元宝11号集合资产管理计划”产品5000万元。
5月11日,众兴菌业认购了5000万元“中信建投期货-固益联18号集合资产管理计划”、5000万元“平安信托君享尊华6月期2号集合资金信托计划”及3000万元“世纪证券东盈8号集合资产管理计划”产品。
5月20日,众兴菌业认购了5000万元“太平洋证券金元宝9号集合资产管理计划”产品。6月7日,众兴菌业使用部分闲置自有资金向交通银行天水分行认购了2.3亿元“交通银行蕴通财富定期型结构性存款63天”产品;8月11日众兴菌业再次向交通银行天水分行认购了2.3亿元人民币的“交通银行蕴通财富定期型结构性存款63天”产品。

来源:众兴菌业公司公告
根据众兴菌业公告显示,公司持有使用闲置自有资金进行委托理财的产品金额为6.9亿元人民币。
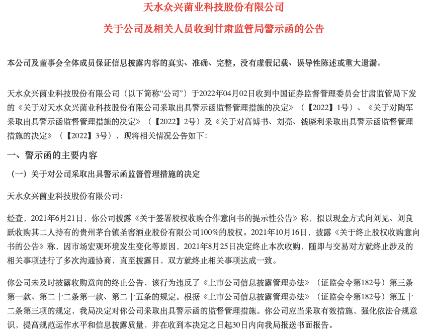
值得注意的是,众兴菌业此前还因为未及时披露终止收购圣窖酒业而收到甘肃监管局警示函。
2021年6月,众兴菌业发布了关于签署股权收购合作意向书的提示性公告。公告显示,为促进众兴菌业的双主业发展,从而增加新的盈利增长点,众兴菌业拟以现金方式收购刘见、刘良跃持有的贵州茅台镇圣窖酒业股份有限公司(下称圣窖酒业)100%的股权。
2021年10月16日,众兴菌业披露《关于终止股权收购意向书的公告》称,因市场宏观环境发生变化等原因,同年8月25日公司决定终止本次收购,随即公司与交易对方就终止涉及的相关事项进行了多次沟通协商,直至披露日,双方就终止相关事项达成一致。
由于未及时披露终止本次收购的决定,众兴菌业日前收到了来自深交所的通报批评处分决定,决定指出,众兴菌业的未及时披露违反了本所《股票上市规则(2020年修订)》中的规定,而该公司的董事长高博书、总经理刘亮和董事会秘书钱晓利多位高管未能恪尽职守、履行诚信勤勉义务,同样违反了《股票上市规则(2020年修订)》中的规定,对该公司上述违规行为负有责任。
今年4月6日,众兴菌业因此还收到了来自甘肃监管局的警示函,甘肃监管局对众兴菌业及包括实际控制人陶军、董事长高博书、总经理刘亮及董事会秘书钱晓利等在内的多位高管,采取出具警示函的监督管理措施。指出该公司应当采取有效措施,强化依法合规意识,提高公司规范运作水平和信息披露质量等等。

来源:众兴菌业公司公告
值得关注的是,众兴菌业在宣布收购圣窖酒业后,股价连续大幅上涨。而截止今年8月24日,众兴菌业收盘价7.47元/股,涨跌幅-0.4%。最新市值30.44亿元。
