chaguwang.cn-查股网.中国
查股网.CN
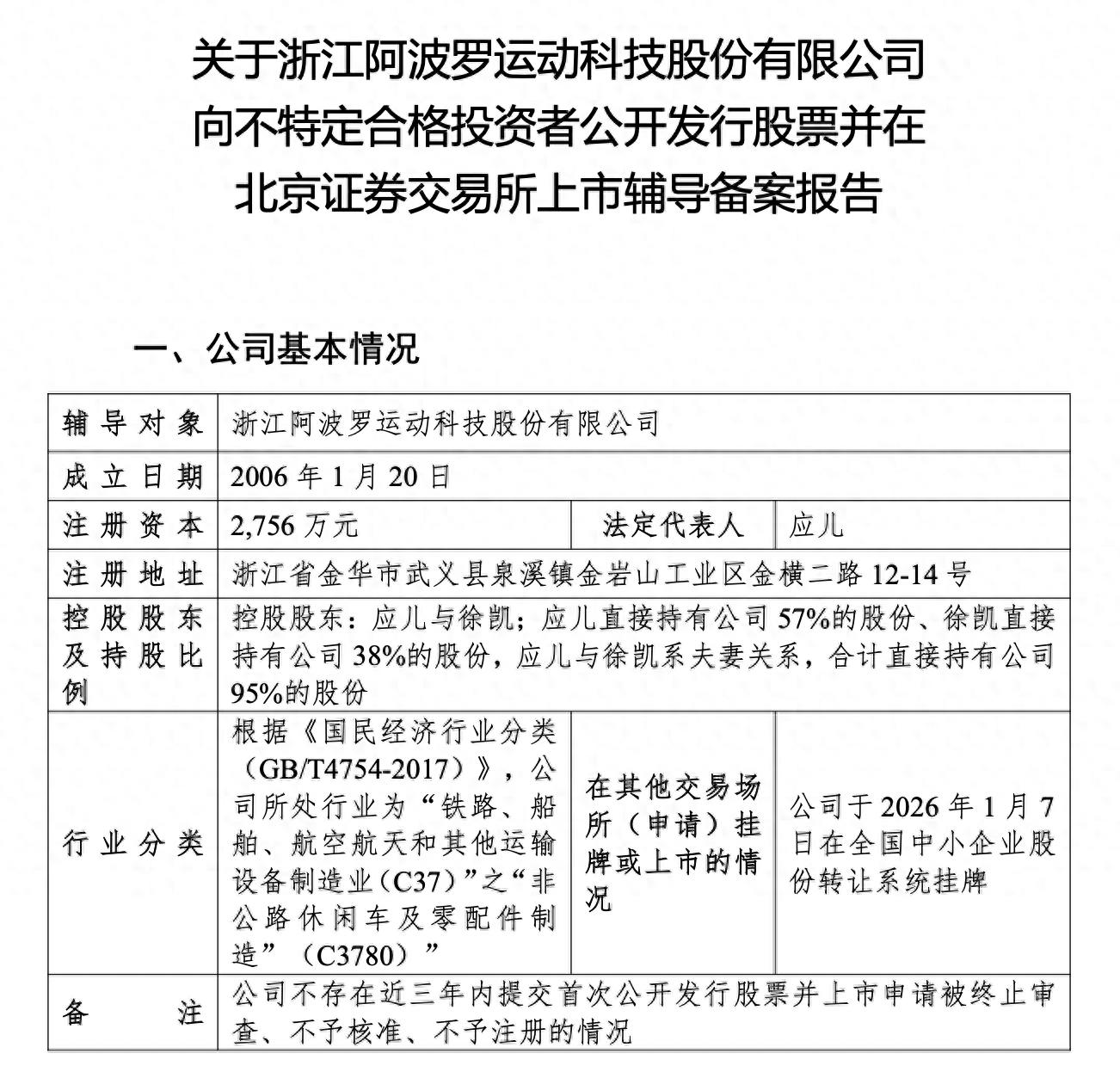
国信证券(002736)内幕信息消息披露
 
个股最新内幕信息查询:    
 

浙阿波罗拟冲刺北交所:聚焦多种非道路休闲车年入3.85亿,国信证券辅导

http://www.chaguwang.cn  2026-03-03  国信证券内幕信息

来源 :新浪乐居2026-03-03

  3月3日,浙江阿波罗运动科技股份有限公司(以下简称“浙阿波罗”)启动IPO,拟登陆北交所。

  本次IPO的辅导机构为国信证券股份有限公司,律师事务所为北京德恒(杭州)律师事务所,会计师事务所为天健会计师事务所(特殊普通合伙)。

  浙阿波罗是一家专注于中高端户外休闲娱乐、运动竞技非道路休闲车的国家高新技术企业,同时兼具短途交通代步功能的道路车整车及其配件的研发、生产和销售。

  根据动力性质结合应用场景类型的不同,产品可分为电动两轮车、汽动摩托车与全地形车三大类。

  业绩方面,2023年-2024年,浙阿波罗实现营收分别为2.81亿元、3.85亿元;归母净利润分别为4184.34万元、4317.81万元。

  报告期内,公司电动两轮车的收入占比分别为42.31%、43.8%。

查股网为非盈利性网站 本页为转载如有版权问题请联系 767871486@qq.comQQ:767871486
Copyright 2007-2025
www.chaguwang.cn 查股网